24-25学年一下人教数学期末试卷二(含答案解析5页)_练习题|试卷|知识点|复习提纲
练习题|试卷|知识点|复习提纲_一二三四五六七八九年级学习资料下载
  • 小升初
    • 语文复习
    • 数学复习
    • 英语复习
    • 简历模版
    • 真题试卷
    • 综合资料
  • 中考
    • 中考真题
  • 高考
    • 高考真题
    • 生物
  • 幼小衔接
    • 幼小避坑
    • 拼音
    • 古诗
    • 控笔
    • 数学专项
    • 英语专项
    • 语文专项
    • 综合资料
  • 一年级
    • 一年级上
    • 一年级下
  • 二年级
    • 二年级上
    • 二年级下
  • 三年级
    • 三年级上
    • 三年级下
  • 四年级
    • 四年级上
    • 四年级下
  • 五年级
    • 五年级上
    • 五年级下
  • 六年级
    • 六年级上
    • 六年级下
  • 七年级
    • 七年级上
    • 七年级下
  • 八年级
    • 八年级上
    • 八年级下
  • 九年级
    • 九年级上
    • 九年级下
开通会员
自用会员
自用会员
自用会员开通自用会员
  • 永久免费下载全部资源
开通自用会员
副业代理
副业代理
副业代理开通副业代理
  • 永久免费下载全部资源
  • 可推广商品、会员,佣金50%
开通副业代理
  • 登录
  • 注册
  • 小升初
    • 语文复习
    • 数学复习
    • 英语复习
    • 简历模版
    • 真题试卷
    • 综合资料
  • 中考
    • 中考真题
  • 高考
    • 高考真题
    • 生物
  • 幼小衔接
    • 幼小避坑
    • 拼音
    • 古诗
    • 控笔
    • 数学专项
    • 英语专项
    • 语文专项
    • 综合资料
  • 一年级
    • 一年级上
    • 一年级下
  • 二年级
    • 二年级上
    • 二年级下
  • 三年级
    • 三年级上
    • 三年级下
  • 四年级
    • 四年级上
    • 四年级下
  • 五年级
    • 五年级上
    • 五年级下
  • 六年级
    • 六年级上
    • 六年级下
  • 七年级
    • 七年级上
    • 七年级下
  • 八年级
    • 八年级上
    • 八年级下
  • 九年级
    • 九年级上
    • 九年级下
开通会员 尊享会员权益
登录
注册
找回密码
  • 首页
  • 一年级
  • 一年级下
  • 数学
  • 正文

24-25学年一下人教数学期末试卷二(含答案解析5页)

langhun的头像_练习题|试卷|知识点|复习提纲
langhun等级-LV1_练习题|试卷|知识点|复习提纲
2025-07-04更新
关注私信
2130
24-25学年一下人教数学期末试卷二(含答案解析5页)_练习题|试卷|知识点|复习提纲
24-25学年一下人教数学期末试卷二(含答案解析5页)
此内容为付费资源,请付费后查看
20积分
自用会员免费副业代理免费
登录购买
大小1.26 MB
页数5
类型pdf
付费资源

——预览已结束,还剩3页未读——
开通会员后可免费下载高清完整文档

THE END
数学
喜欢就支持一下吧
点赞0 分享
QQ空间微博QQ好友海报分享复制链接
收藏

上一篇

2024-2025学年冀教版一年级下册期末素养测评数学试卷(基础卷01)

下一篇

一下苏教版数学【期末押题卷】
相关推荐
    一下数学先算什么再算什么专项练习_练习题|试卷|知识点|复习提纲

    一下数学先算什么再算什么专项练习

    2025-03-31
    20积分312
    2021-2022学年江苏省宿迁市一年级下册数学期末试题及答案(Word版)_练习题|试卷|知识点|复习提纲

    2021-2022学年江苏省宿迁市一年级下册数学期末试题及答案(Word版)

    2025-01-01
    20积分109
    一年级数学下册(苏教版)两位数加一位数及答案1_练习题|试卷|知识点|复习提纲

    一年级数学下册(苏教版)两位数加一位数及答案1

    2025-01-01
    20积分478
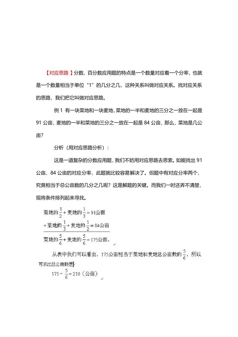
    一年级数学下册11、对应思路__练习题|试卷|知识点|复习提纲

    一年级数学下册11、对应思路_

    2025-01-01
    20积分407
    新一下数学20以内退位减法计算专项每日一练(30天)_练习题|试卷|知识点|复习提纲

    新一下数学20以内退位减法计算专项每日一练(30天)

    2025-02-26
    20积分288
    一下人教数学25春一下数学期末冲刺满分特训终极押题通用版(含答案9页)_练习题|试卷|知识点|复习提纲

    一下人教数学25春一下数学期末冲刺满分特训终极押题通用版(含答案9页)

    2025-06-24
    免费454
    一下数学【60以内混合加减第1~20篇】_练习题|试卷|知识点|复习提纲

    一下数学【60以内混合加减第1~20篇】

    2025-05-19
    20积分138
    一下青岛版数学四单元课时4(54制)_练习题|试卷|知识点|复习提纲

    一下青岛版数学四单元课时4(54制)

    2025-02-25
    20积分254
    一年级数学下册6、消去思路_练习题|试卷|知识点|复习提纲

    一年级数学下册6、消去思路

    2025-01-01
    20积分382
  • 练习题|试卷|知识点|复习提纲_一二三四五六七八九年级学习资料下载

    幼小初高全年级练习题|试卷|知识点|复习提纲下载,同步课程更新。

  • Copyright © 2025 · 伴学社 ·
    扫一扫加微信_练习题|试卷|知识点|复习提纲
  • 扫码加QQ_练习题|试卷|知识点|复习提纲

    扫码加QQ

    扫码加微信_练习题|试卷|知识点|复习提纲

    扫码加微信
zibll子比主题
本站同款主题模板
zibll子比主题是一款漂亮优雅的网站主题模板,功能强大,配置简单。
查看详情
创建话题创建版块发布帖子
扫码添加微信_练习题|试卷|知识点|复习提纲
在手机上浏览此页面

登录
没有账号?立即注册
用户名或邮箱
登录密码
找回密码
注册
已有账号,立即登录
设置用户名
设置密码
重复密码