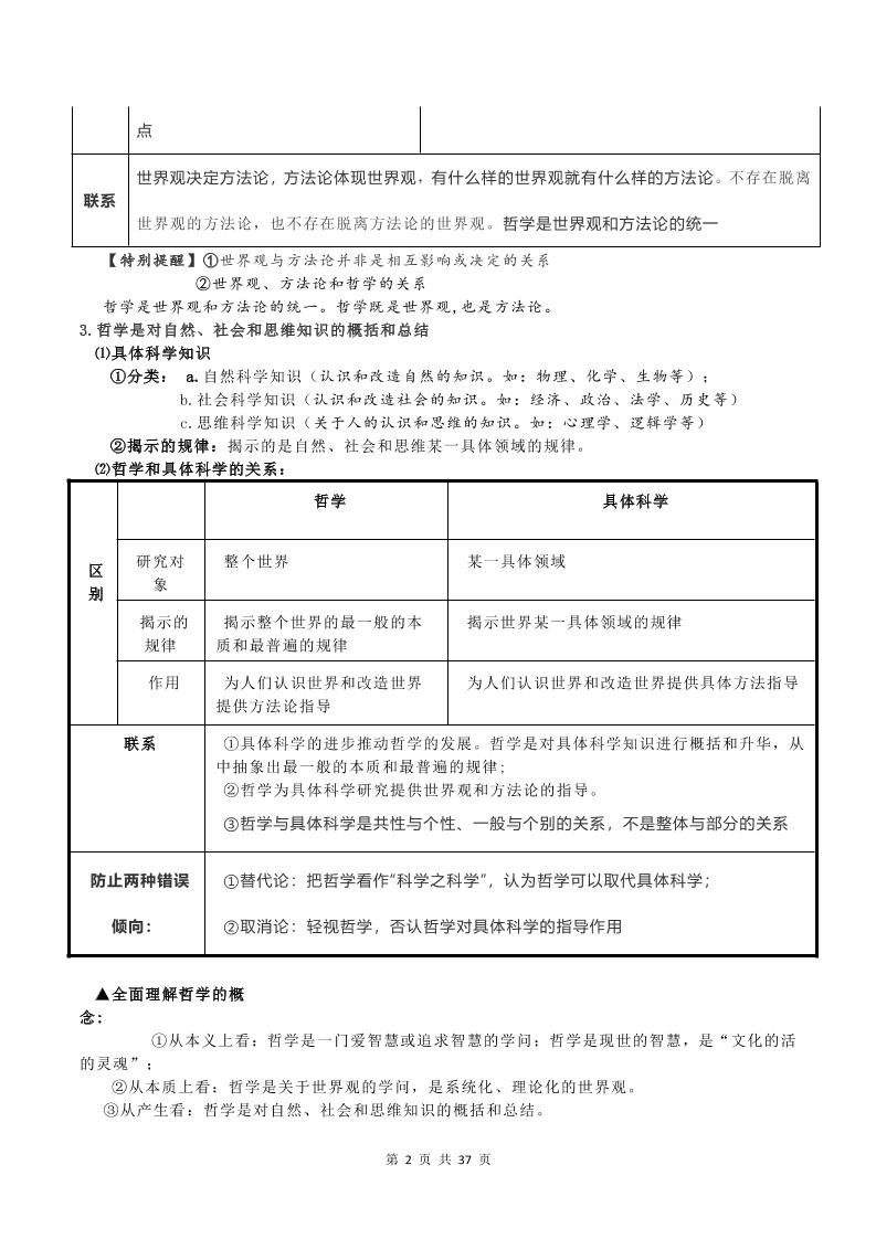
60-新教材高中政治必修四《哲学与文化》知识点梳理langhun2025-07-04更新关注私信360060-新教材高中政治必修四《哲学与文化》知识点梳理此内容为付费资源,请付费后查看20积分自用会员免费副业代理免费登录购买大小910.72 KB页数37类型pdf付费资源 ——预览已结束,还剩35页未读——开通会员后可免费下载高清完整文档 THE END综合资料 喜欢就支持一下吧点赞0 分享QQ空间微博QQ好友海报分享复制链接收藏