20-高中政治统编版选修3《逻辑与思维》知识提纲_练习题|试卷|知识点|复习提纲
练习题|试卷|知识点|复习提纲_一二三四五六七八九年级学习资料下载
  • 小升初
    • 语文复习
    • 数学复习
    • 英语复习
    • 简历模版
    • 真题试卷
    • 综合资料
  • 中考
    • 中考真题
  • 高考
    • 高考真题
    • 生物
  • 幼小衔接
    • 幼小避坑
    • 拼音
    • 古诗
    • 控笔
    • 数学专项
    • 英语专项
    • 语文专项
    • 综合资料
  • 一年级
    • 一年级上
    • 一年级下
  • 二年级
    • 二年级上
    • 二年级下
  • 三年级
    • 三年级上
    • 三年级下
  • 四年级
    • 四年级上
    • 四年级下
  • 五年级
    • 五年级上
    • 五年级下
  • 六年级
    • 六年级上
    • 六年级下
  • 七年级
    • 七年级上
    • 七年级下
  • 八年级
    • 八年级上
    • 八年级下
  • 九年级
    • 九年级上
    • 九年级下
开通会员
自用会员
自用会员
自用会员开通自用会员
  • 永久免费下载全部资源
开通自用会员
副业代理
副业代理
副业代理开通副业代理
  • 永久免费下载全部资源
  • 可推广商品、会员,佣金50%
开通副业代理
  • 登录
  • 注册
  • 小升初
    • 语文复习
    • 数学复习
    • 英语复习
    • 简历模版
    • 真题试卷
    • 综合资料
  • 中考
    • 中考真题
  • 高考
    • 高考真题
    • 生物
  • 幼小衔接
    • 幼小避坑
    • 拼音
    • 古诗
    • 控笔
    • 数学专项
    • 英语专项
    • 语文专项
    • 综合资料
  • 一年级
    • 一年级上
    • 一年级下
  • 二年级
    • 二年级上
    • 二年级下
  • 三年级
    • 三年级上
    • 三年级下
  • 四年级
    • 四年级上
    • 四年级下
  • 五年级
    • 五年级上
    • 五年级下
  • 六年级
    • 六年级上
    • 六年级下
  • 七年级
    • 七年级上
    • 七年级下
  • 八年级
    • 八年级上
    • 八年级下
  • 九年级
    • 九年级上
    • 九年级下
开通会员 尊享会员权益
登录
注册
找回密码
  • 首页
  • 高考
  • 综合资料
  • 正文

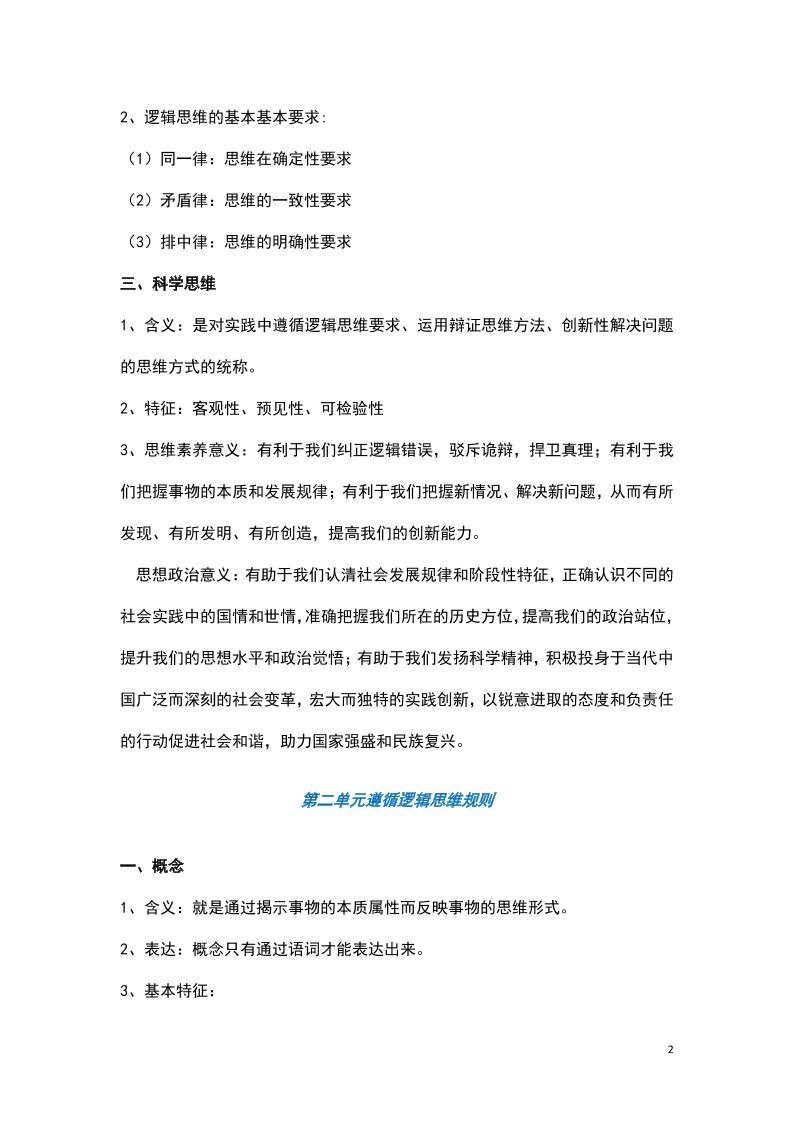
20-高中政治统编版选修3《逻辑与思维》知识提纲

langhun的头像_练习题|试卷|知识点|复习提纲
langhun等级-LV1_练习题|试卷|知识点|复习提纲
2025-07-04更新
关注私信
5450
20-高中政治统编版选修3《逻辑与思维》知识提纲_练习题|试卷|知识点|复习提纲
20-高中政治统编版选修3《逻辑与思维》知识提纲
此内容为付费资源,请付费后查看
20积分
自用会员免费副业代理免费
登录购买
大小193.91 KB
页数13
类型pdf
付费资源

——预览已结束,还剩11页未读——
开通会员后可免费下载高清完整文档

THE END
综合资料
喜欢就支持一下吧
点赞0 分享
QQ空间微博QQ好友海报分享复制链接
收藏

上一篇

19-高中政治统编版必修2《经济与社会》知识梳理

下一篇

21-人教版高中政治必修一《经济生活》主观题答题常用句总结
相关推荐
    110-高中数学知识点总结和大学所有数学公式_练习题|试卷|知识点|复习提纲

    110-高中数学知识点总结和大学所有数学公式

    2025-06-02
    20积分350
    177-高考数学教材课本内容必过知识清单_练习题|试卷|知识点|复习提纲

    177-高考数学教材课本内容必过知识清单

    2025-06-02
    20积分197
    26-高考必背688个高频词汇全集_练习题|试卷|知识点|复习提纲

    26-高考必背688个高频词汇全集

    2025-06-07
    20积分302
    31-部编人教版高中语文必修四【1-4】单元知识点总结合集_练习题|试卷|知识点|复习提纲

    31-部编人教版高中语文必修四【1-4】单元知识点总结合集

    2025-05-18
    20积分487
    102-高考总复习之高中化学方程式总结_练习题|试卷|知识点|复习提纲

    102-高考总复习之高中化学方程式总结

    2025-06-06
    20积分562
    72-高中政治新教材必修4本选必3本主观题答题模板_练习题|试卷|知识点|复习提纲

    72-高中政治新教材必修4本选必3本主观题答题模板

    2025-06-07
    20积分374
    21-人教版高中政治必修一《经济生活》主观题答题常用句总结_练习题|试卷|知识点|复习提纲

    21-人教版高中政治必修一《经济生活》主观题答题常用句总结

    2025-06-07
    20积分583
    30-(超详)高中政治知识点归纳汇总_练习题|试卷|知识点|复习提纲

    30-(超详)高中政治知识点归纳汇总

    2025-06-07
    20积分350
    111-高中化学九大专题总复习_练习题|试卷|知识点|复习提纲

    111-高中化学九大专题总复习

    2025-06-06
    20积分310
  • 练习题|试卷|知识点|复习提纲_一二三四五六七八九年级学习资料下载

    幼小初高全年级练习题|试卷|知识点|复习提纲下载,同步课程更新。

  • Copyright © 2025 · 伴学社 ·
    扫一扫加微信_练习题|试卷|知识点|复习提纲
  • 扫码加QQ_练习题|试卷|知识点|复习提纲

    扫码加QQ

    扫码加微信_练习题|试卷|知识点|复习提纲

    扫码加微信
zibll子比主题
本站同款主题模板
zibll子比主题是一款漂亮优雅的网站主题模板,功能强大,配置简单。
查看详情
创建话题创建版块发布帖子
扫码添加微信_练习题|试卷|知识点|复习提纲
在手机上浏览此页面

登录
没有账号?立即注册
用户名或邮箱
登录密码
找回密码
注册
已有账号,立即登录
设置用户名
设置密码
重复密码