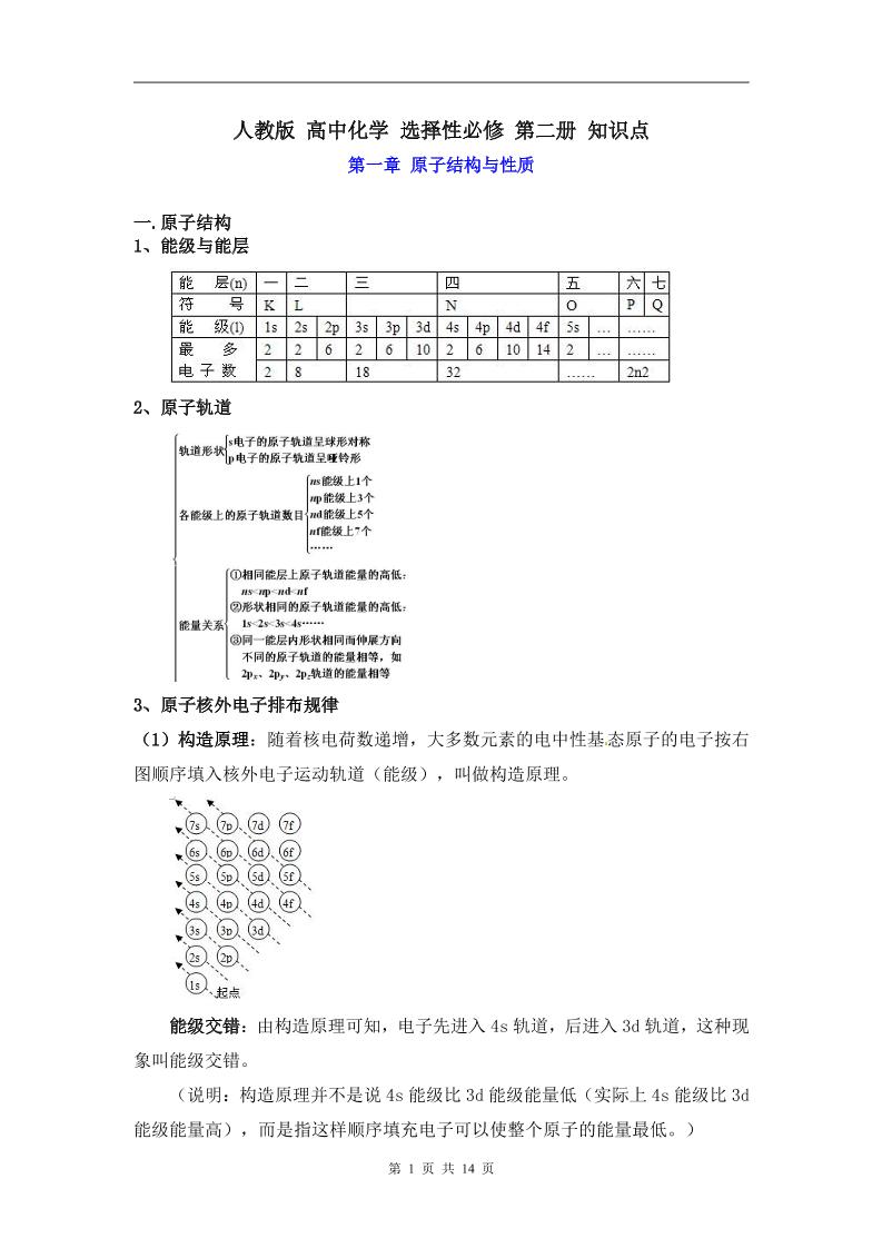
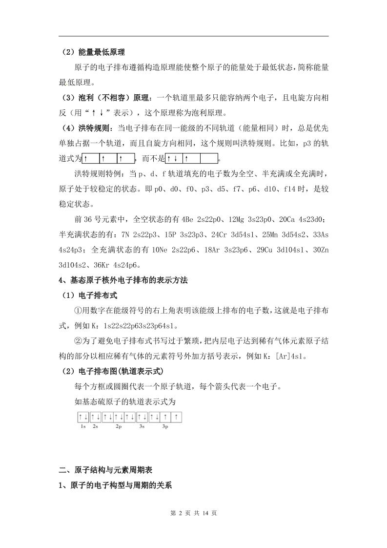
65-新教材人教版高中化学选择性必修第二册知识点汇总langhun2025-07-04更新关注私信532065-新教材人教版高中化学选择性必修第二册知识点汇总此内容为付费资源,请付费后查看20积分自用会员免费副业代理免费登录购买大小1.21 MB页数14类型pdf付费资源 ——预览已结束,还剩12页未读——开通会员后可免费下载高清完整文档 THE END综合资料 喜欢就支持一下吧点赞0 分享QQ空间微博QQ好友海报分享复制链接收藏