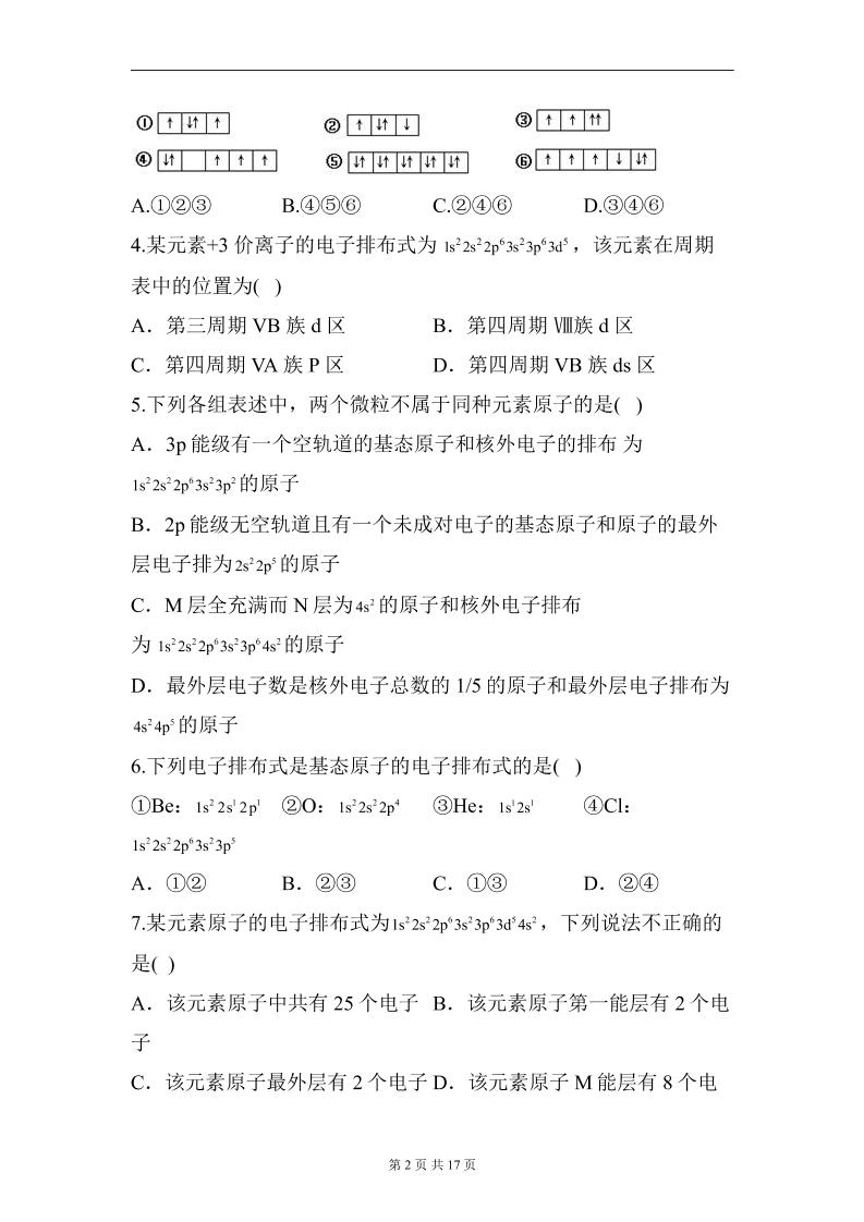
60-高考化学一轮复习《原子的结构与性质》专题训练(含答案)langhun2025-07-04更新关注私信222060-高考化学一轮复习《原子的结构与性质》专题训练(含答案)此内容为付费资源,请付费后查看20积分自用会员免费副业代理免费登录购买大小458.41 KB页数17类型pdf付费资源 ——预览已结束,还剩15页未读——开通会员后可免费下载高清完整文档 THE END综合资料 喜欢就支持一下吧点赞0 分享QQ空间微博QQ好友海报分享复制链接收藏