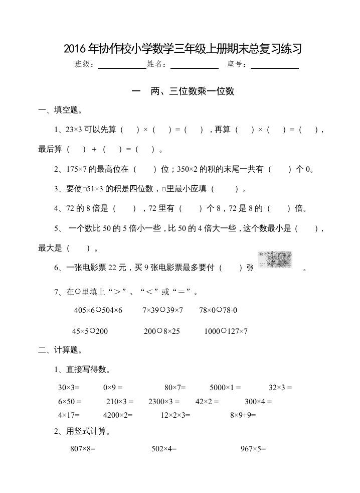
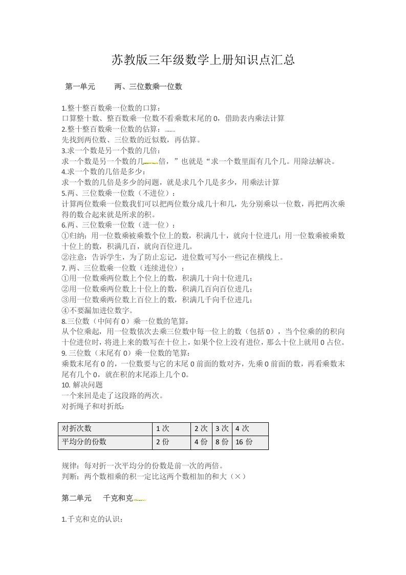
【分层练习】1.5笔算两、三位数乘一位数(不连续进位)三年级上册数学同步练习苏教版(含答案)

【分层练习】1.5笔算两、三位数乘一位数(不连续进位)三年级上册数学同步练习苏教版(含答案)_练习题|试卷|知识点|复习提纲
【分层练习】1.5笔算两、三位数乘一位数(不连续进位)三年级上册数学同步练习苏教版(含答案)
此内容为付费资源,请付费后查看
20积分
大小150.50 KB
页数3
类型pdf
付费资源

——预览已结束,还剩1页未读——
开通会员后可免费下载高清完整文档

THE END
喜欢就支持一下吧
点赞0 分享