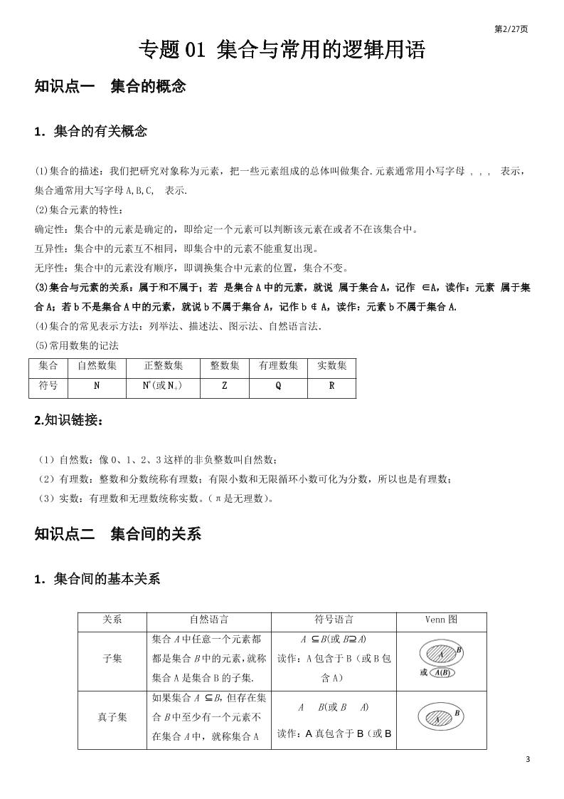
132-高中数学人教A版必修第一册知识点总结(2019新教材)langhun2025-07-04更新关注私信4230132-高中数学人教A版必修第一册知识点总结(2019新教材)此内容为付费资源,请付费后查看20积分自用会员免费副业代理免费登录购买大小2.87 MB页数27类型pdf付费资源 ——预览已结束,还剩25页未读——开通会员后可免费下载高清完整文档 THE END综合资料 喜欢就支持一下吧点赞0 分享QQ空间微博QQ好友海报分享复制链接收藏