29-高中数学知识点与公式大全(旧版人教A版)_练习题|试卷|知识点|复习提纲
练习题|试卷|知识点|复习提纲_一二三四五六七八九年级学习资料下载
  • 小升初
    • 语文复习
    • 数学复习
    • 英语复习
    • 简历模版
    • 真题试卷
    • 综合资料
  • 中考
    • 中考真题
  • 高考
    • 高考真题
    • 生物
  • 幼小衔接
    • 幼小避坑
    • 拼音
    • 古诗
    • 控笔
    • 数学专项
    • 英语专项
    • 语文专项
    • 综合资料
  • 一年级
    • 一年级上
    • 一年级下
  • 二年级
    • 二年级上
    • 二年级下
  • 三年级
    • 三年级上
    • 三年级下
  • 四年级
    • 四年级上
    • 四年级下
  • 五年级
    • 五年级上
    • 五年级下
  • 六年级
    • 六年级上
    • 六年级下
  • 七年级
    • 七年级上
    • 七年级下
  • 八年级
    • 八年级上
    • 八年级下
  • 九年级
    • 九年级上
    • 九年级下
开通会员
自用会员
自用会员
自用会员开通自用会员
  • 永久免费下载全部资源
开通自用会员
副业代理
副业代理
副业代理开通副业代理
  • 永久免费下载全部资源
  • 可推广商品、会员,佣金50%
开通副业代理
  • 登录
  • 注册
  • 小升初
    • 语文复习
    • 数学复习
    • 英语复习
    • 简历模版
    • 真题试卷
    • 综合资料
  • 中考
    • 中考真题
  • 高考
    • 高考真题
    • 生物
  • 幼小衔接
    • 幼小避坑
    • 拼音
    • 古诗
    • 控笔
    • 数学专项
    • 英语专项
    • 语文专项
    • 综合资料
  • 一年级
    • 一年级上
    • 一年级下
  • 二年级
    • 二年级上
    • 二年级下
  • 三年级
    • 三年级上
    • 三年级下
  • 四年级
    • 四年级上
    • 四年级下
  • 五年级
    • 五年级上
    • 五年级下
  • 六年级
    • 六年级上
    • 六年级下
  • 七年级
    • 七年级上
    • 七年级下
  • 八年级
    • 八年级上
    • 八年级下
  • 九年级
    • 九年级上
    • 九年级下
开通会员 尊享会员权益
登录
注册
找回密码
  • 首页
  • 高考
  • 综合资料
  • 正文

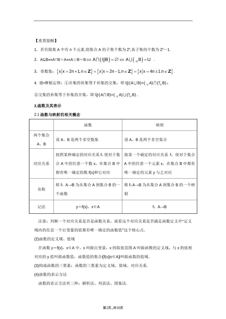
29-高中数学知识点与公式大全(旧版人教A版)

langhun的头像_练习题|试卷|知识点|复习提纲
langhun等级-LV1_练习题|试卷|知识点|复习提纲
2025-07-04更新
关注私信
4460
29-高中数学知识点与公式大全(旧版人教A版)_练习题|试卷|知识点|复习提纲
29-高中数学知识点与公式大全(旧版人教A版)
此内容为付费资源,请付费后查看
20积分
自用会员免费副业代理免费
登录购买
大小7.94 MB
页数50
类型pdf
付费资源

——预览已结束,还剩48页未读——
开通会员后可免费下载高清完整文档

THE END
综合资料
喜欢就支持一下吧
点赞0 分享
QQ空间微博QQ好友海报分享复制链接
收藏

上一篇

28-高中数学必修+选修全部知识点精华归纳总结(新课标人教A版)

下一篇

30-高中数学专题《平面向量》知识点+重要定理公式+经典题
相关推荐
    16-初高中数学衔接知识点讲解以及练习题分析_练习题|试卷|知识点|复习提纲

    16-初高中数学衔接知识点讲解以及练习题分析

    2025-05-31
    20积分493
    100-高中化学无机方程式大汇总_练习题|试卷|知识点|复习提纲

    100-高中化学无机方程式大汇总

    2025-06-06
    20积分308
    168-2025高考一轮复习统编版高中语文教材知识全梳理_练习题|试卷|知识点|复习提纲

    168-2025高考一轮复习统编版高中语文教材知识全梳理

    2025-05-19
    20积分518
    4.统编版高中语文必修上册必背篇目理解性默写_练习题|试卷|知识点|复习提纲

    4.统编版高中语文必修上册必背篇目理解性默写

    2025-05-18
    20积分227
    83-高中数学所有知识点表格总结_练习题|试卷|知识点|复习提纲

    83-高中数学所有知识点表格总结

    2025-05-31
    20积分268
    20-高中政治统编版选修3《逻辑与思维》知识提纲_练习题|试卷|知识点|复习提纲

    20-高中政治统编版选修3《逻辑与思维》知识提纲

    2025-06-07
    20积分545
    118-高考英语易错词汇查漏补缺_练习题|试卷|知识点|复习提纲

    118-高考英语易错词汇查漏补缺

    2025-06-07
    20积分210
    130-上海高考数学常考必考题型总结(含答案)_练习题|试卷|知识点|复习提纲

    130-上海高考数学常考必考题型总结(含答案)

    2025-06-02
    20积分187
    62-高考英语常考的419个熟词生义_练习题|试卷|知识点|复习提纲

    62-高考英语常考的419个熟词生义

    2025-06-07
    20积分154
  • 练习题|试卷|知识点|复习提纲_一二三四五六七八九年级学习资料下载

    幼小初高全年级练习题|试卷|知识点|复习提纲下载,同步课程更新。

  • Copyright © 2025 · 伴学社 ·
    扫一扫加微信_练习题|试卷|知识点|复习提纲
  • 扫码加QQ_练习题|试卷|知识点|复习提纲

    扫码加QQ

    扫码加微信_练习题|试卷|知识点|复习提纲

    扫码加微信
zibll子比主题
本站同款主题模板
zibll子比主题是一款漂亮优雅的网站主题模板,功能强大,配置简单。
查看详情
创建话题创建版块发布帖子
扫码添加微信_练习题|试卷|知识点|复习提纲
在手机上浏览此页面

登录
没有账号?立即注册
用户名或邮箱
登录密码
找回密码
注册
已有账号,立即登录
设置用户名
设置密码
重复密码