3-人教版高中数学必修3知识点_练习题|试卷|知识点|复习提纲
练习题|试卷|知识点|复习提纲_一二三四五六七八九年级学习资料下载
  • 小升初
    • 语文复习
    • 数学复习
    • 英语复习
    • 简历模版
    • 真题试卷
    • 综合资料
  • 中考
    • 中考真题
  • 高考
    • 高考真题
    • 生物
  • 幼小衔接
    • 幼小避坑
    • 拼音
    • 古诗
    • 控笔
    • 数学专项
    • 英语专项
    • 语文专项
    • 综合资料
  • 一年级
    • 一年级上
    • 一年级下
  • 二年级
    • 二年级上
    • 二年级下
  • 三年级
    • 三年级上
    • 三年级下
  • 四年级
    • 四年级上
    • 四年级下
  • 五年级
    • 五年级上
    • 五年级下
  • 六年级
    • 六年级上
    • 六年级下
  • 七年级
    • 七年级上
    • 七年级下
  • 八年级
    • 八年级上
    • 八年级下
  • 九年级
    • 九年级上
    • 九年级下
开通会员
自用会员
自用会员
自用会员开通自用会员
  • 永久免费下载全部资源
开通自用会员
副业代理
副业代理
副业代理开通副业代理
  • 永久免费下载全部资源
  • 可推广商品、会员,佣金50%
开通副业代理
  • 登录
  • 注册
  • 小升初
    • 语文复习
    • 数学复习
    • 英语复习
    • 简历模版
    • 真题试卷
    • 综合资料
  • 中考
    • 中考真题
  • 高考
    • 高考真题
    • 生物
  • 幼小衔接
    • 幼小避坑
    • 拼音
    • 古诗
    • 控笔
    • 数学专项
    • 英语专项
    • 语文专项
    • 综合资料
  • 一年级
    • 一年级上
    • 一年级下
  • 二年级
    • 二年级上
    • 二年级下
  • 三年级
    • 三年级上
    • 三年级下
  • 四年级
    • 四年级上
    • 四年级下
  • 五年级
    • 五年级上
    • 五年级下
  • 六年级
    • 六年级上
    • 六年级下
  • 七年级
    • 七年级上
    • 七年级下
  • 八年级
    • 八年级上
    • 八年级下
  • 九年级
    • 九年级上
    • 九年级下
开通会员 尊享会员权益
登录
注册
找回密码
  • 首页
  • 高考
  • 综合资料
  • 正文

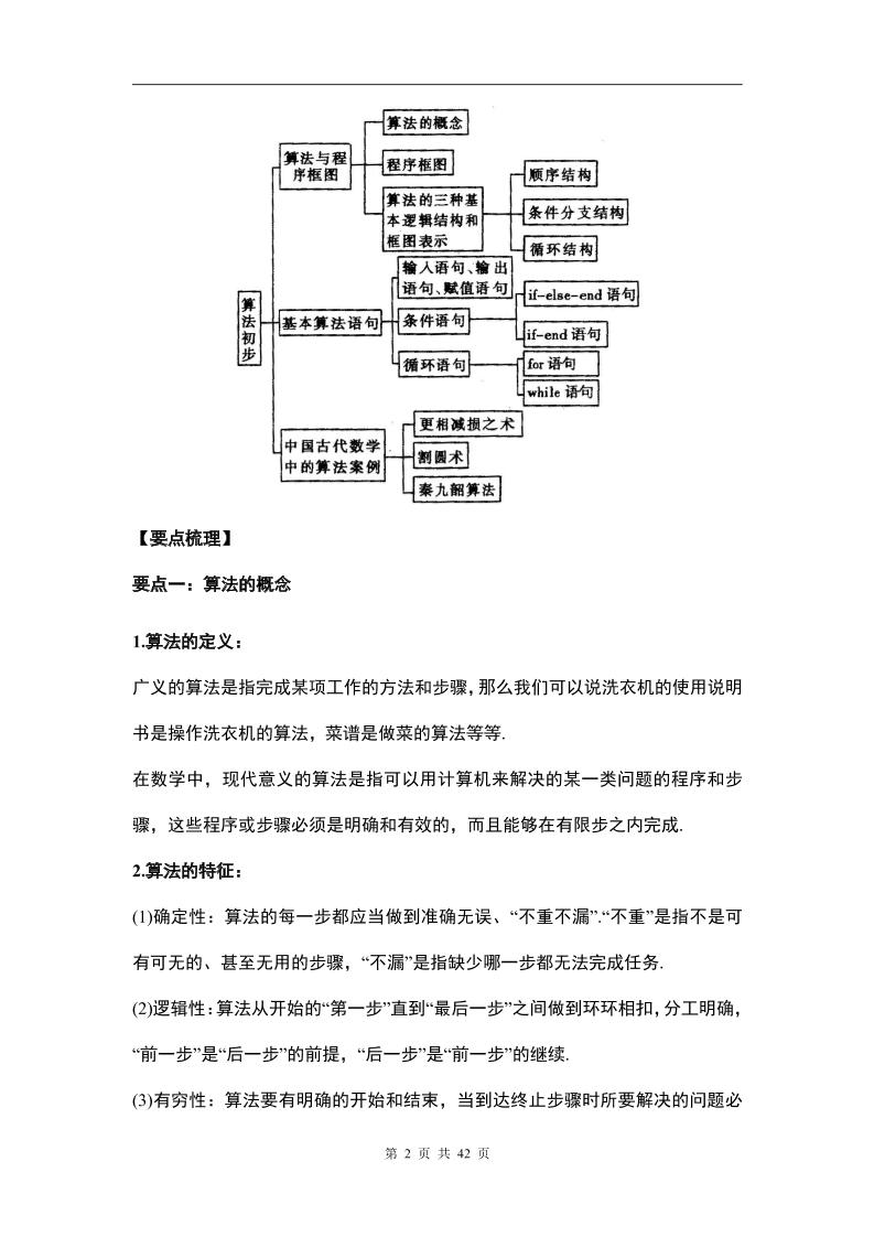
3-人教版高中数学必修3知识点

langhun的头像_练习题|试卷|知识点|复习提纲
langhun等级-LV1_练习题|试卷|知识点|复习提纲
2025-07-04更新
关注私信
4460
3-人教版高中数学必修3知识点_练习题|试卷|知识点|复习提纲
3-人教版高中数学必修3知识点
此内容为付费资源,请付费后查看
20积分
自用会员免费副业代理免费
登录购买
大小2.29 MB
页数42
类型pdf
付费资源

——预览已结束,还剩40页未读——
开通会员后可免费下载高清完整文档

THE END
综合资料
喜欢就支持一下吧
点赞0 分享
QQ空间微博QQ好友海报分享复制链接
收藏

上一篇

2-人教版高中数学必修2知识点

下一篇

4-人教版高中数学必修4知识点
相关推荐
    126-新教材新高考一轮复习课本文言重点字词和文化常识_练习题|试卷|知识点|复习提纲

    126-新教材新高考一轮复习课本文言重点字词和文化常识

    2025-05-19
    20积分420
    20-牛津译林版高中英语全11册单词(默写版)_练习题|试卷|知识点|复习提纲

    20-牛津译林版高中英语全11册单词(默写版)

    2025-06-07
    20积分423
    68-(新教材)高中人教A版数学必修第二册知识点_练习题|试卷|知识点|复习提纲

    68-(新教材)高中人教A版数学必修第二册知识点

    2025-05-31
    20积分240
    18-超级全的高中化学知识点总结_练习题|试卷|知识点|复习提纲

    18-超级全的高中化学知识点总结

    2025-06-06
    20积分276
    84-高中数学三年浓缩出29张知识点表格,吃透这些让你轻松达到120+_练习题|试卷|知识点|复习提纲

    84-高中数学三年浓缩出29张知识点表格,吃透这些让你轻松达到120+

    2025-05-31
    20积分375
    40-高中语文《儒林外史》知识点总结_练习题|试卷|知识点|复习提纲

    40-高中语文《儒林外史》知识点总结

    2025-05-18
    20积分384
    29-高中化学全部实验要点总结_练习题|试卷|知识点|复习提纲

    29-高中化学全部实验要点总结

    2025-06-06
    20积分530
    165-部编教材高中语文情境式默写训练大全(全5册)_练习题|试卷|知识点|复习提纲

    165-部编教材高中语文情境式默写训练大全(全5册)

    2025-05-19
    20积分152
    192-2025年高考数学23个求极值和值域专题_练习题|试卷|知识点|复习提纲

    192-2025年高考数学23个求极值和值域专题

    2025-06-02
    20积分561
  • 练习题|试卷|知识点|复习提纲_一二三四五六七八九年级学习资料下载

    幼小初高全年级练习题|试卷|知识点|复习提纲下载,同步课程更新。

  • Copyright © 2025 · 伴学社 ·
    扫一扫加微信_练习题|试卷|知识点|复习提纲
  • 扫码加QQ_练习题|试卷|知识点|复习提纲

    扫码加QQ

    扫码加微信_练习题|试卷|知识点|复习提纲

    扫码加微信
zibll子比主题
本站同款主题模板
zibll子比主题是一款漂亮优雅的网站主题模板,功能强大,配置简单。
查看详情
创建话题创建版块发布帖子
扫码添加微信_练习题|试卷|知识点|复习提纲
在手机上浏览此页面

登录
没有账号?立即注册
用户名或邮箱
登录密码
找回密码
注册
已有账号,立即登录
设置用户名
设置密码
重复密码