四下丨科学期中试卷(10)(冀教版)_练习题|试卷|知识点|复习提纲
练习题|试卷|知识点|复习提纲_一二三四五六七八九年级学习资料下载
  • 小升初
    • 语文复习
    • 数学复习
    • 英语复习
    • 简历模版
    • 真题试卷
    • 综合资料
  • 中考
    • 中考真题
  • 高考
    • 高考真题
    • 生物
  • 幼小衔接
    • 幼小避坑
    • 拼音
    • 古诗
    • 控笔
    • 数学专项
    • 英语专项
    • 语文专项
    • 综合资料
  • 一年级
    • 一年级上
    • 一年级下
  • 二年级
    • 二年级上
    • 二年级下
  • 三年级
    • 三年级上
    • 三年级下
  • 四年级
    • 四年级上
    • 四年级下
  • 五年级
    • 五年级上
    • 五年级下
  • 六年级
    • 六年级上
    • 六年级下
  • 七年级
    • 七年级上
    • 七年级下
  • 八年级
    • 八年级上
    • 八年级下
  • 九年级
    • 九年级上
    • 九年级下
开通会员
自用会员
自用会员
自用会员开通自用会员
  • 永久免费下载全部资源
开通自用会员
副业代理
副业代理
副业代理开通副业代理
  • 永久免费下载全部资源
  • 可推广商品、会员,佣金50%
开通副业代理
  • 登录
  • 注册
  • 小升初
    • 语文复习
    • 数学复习
    • 英语复习
    • 简历模版
    • 真题试卷
    • 综合资料
  • 中考
    • 中考真题
  • 高考
    • 高考真题
    • 生物
  • 幼小衔接
    • 幼小避坑
    • 拼音
    • 古诗
    • 控笔
    • 数学专项
    • 英语专项
    • 语文专项
    • 综合资料
  • 一年级
    • 一年级上
    • 一年级下
  • 二年级
    • 二年级上
    • 二年级下
  • 三年级
    • 三年级上
    • 三年级下
  • 四年级
    • 四年级上
    • 四年级下
  • 五年级
    • 五年级上
    • 五年级下
  • 六年级
    • 六年级上
    • 六年级下
  • 七年级
    • 七年级上
    • 七年级下
  • 八年级
    • 八年级上
    • 八年级下
  • 九年级
    • 九年级上
    • 九年级下
开通会员 尊享会员权益
登录
注册
找回密码
  • 首页
  • 四年级
  • 四年级下
  • 正文

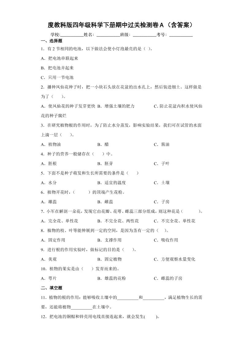
四下丨科学期中试卷(10)(冀教版)

langhun的头像_练习题|试卷|知识点|复习提纲
langhun等级-LV1_练习题|试卷|知识点|复习提纲
2025-08-15更新
关注私信
3040
四下丨科学期中试卷(10)(冀教版)_练习题|试卷|知识点|复习提纲
四下丨科学期中试卷(10)(冀教版)
此内容为付费资源,请付费后查看
20积分
自用会员免费副业代理免费
登录购买
大小522.07 KB
页数10
类型pdf
付费资源

——预览已结束,还剩8页未读——
开通会员后可免费下载高清完整文档

THE END
四年级下
喜欢就支持一下吧
点赞0 分享
QQ空间微博QQ好友海报分享复制链接
收藏

上一篇

四下丨科学期中试卷(09)(教科版)

下一篇

四下丨科学期中试卷(10)(教科版)
相关推荐
    四年级数学下册第十六讲合理安排_练习题|试卷|知识点|复习提纲

    四年级数学下册第十六讲合理安排

    2025-01-01
    20积分153
    四下丨英语Unit11单元测试(2)(湘少版)_练习题|试卷|知识点|复习提纲

    四下丨英语Unit11单元测试(2)(湘少版)

    2025-05-29
    20积分598
    四下丨英语Unit6WouldyouliketotakeatripLesson31同步练习(1)(人教精通版)_练习题|试卷|知识点|复习提纲

    四下丨英语Unit6WouldyouliketotakeatripLesson31同步练习(1)(人教精通版)

    2025-05-17
    20积分205
    四下丨科学期中试卷(06)(教科版)_练习题|试卷|知识点|复习提纲

    四下丨科学期中试卷(06)(教科版)

    2025-05-28
    20积分374
    四下青岛版63数学第八单元测试卷-1_练习题|试卷|知识点|复习提纲

    四下青岛版63数学第八单元测试卷-1

    2025-03-11
    20积分272
    四年级数学下册期末试题苏教版(有答案)(2)_练习题|试卷|知识点|复习提纲

    四年级数学下册期末试题苏教版(有答案)(2)

    2025-01-01
    20积分384
    四下语文第四单元检测卷-2_练习题|试卷|知识点|复习提纲

    四下语文第四单元检测卷-2

    2025-03-10
    20积分291
    【期中真题测试卷.7】四下语文_练习题|试卷|知识点|复习提纲

    【期中真题测试卷.7】四下语文

    2025-05-15
    20积分356
    四年级(下))数学期末模拟试卷《沪教版》_练习题|试卷|知识点|复习提纲

    四年级(下))数学期末模拟试卷《沪教版》

    2025-05-27
    20积分528
  • 练习题|试卷|知识点|复习提纲_一二三四五六七八九年级学习资料下载

    幼小初高全年级练习题|试卷|知识点|复习提纲下载,同步课程更新。

  • Copyright © 2025 · 伴学社 ·
    扫一扫加微信_练习题|试卷|知识点|复习提纲
  • 扫码加QQ_练习题|试卷|知识点|复习提纲

    扫码加QQ

    扫码加微信_练习题|试卷|知识点|复习提纲

    扫码加微信
zibll子比主题
本站同款主题模板
zibll子比主题是一款漂亮优雅的网站主题模板,功能强大,配置简单。
查看详情
创建话题创建版块发布帖子
扫码添加微信_练习题|试卷|知识点|复习提纲
在手机上浏览此页面

登录
没有账号?立即注册
用户名或邮箱
登录密码
找回密码
注册
已有账号,立即登录
设置用户名
设置密码
重复密码