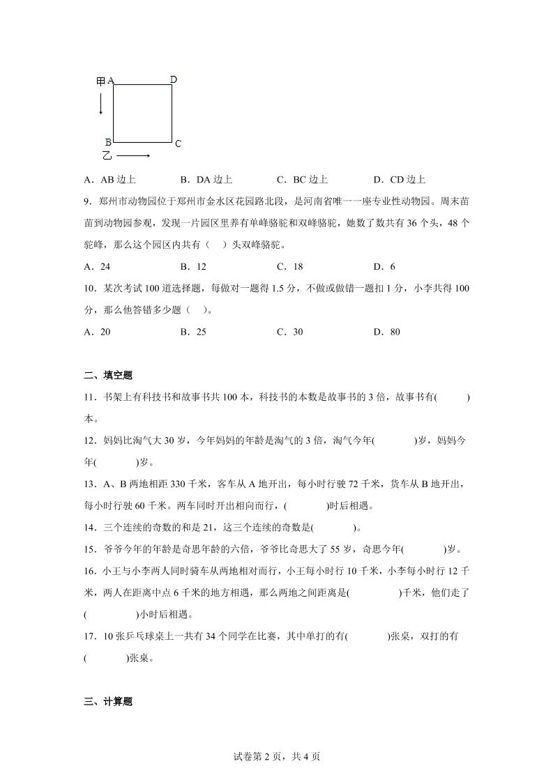
五下数学第七章用方程解决问题单元检测(B卷)langhun2025-07-04更新关注私信3140五下数学第七章用方程解决问题单元检测(B卷)此内容为付费资源,请付费后查看20积分自用会员免费副业代理免费登录购买大小356.98 KB页数14类型pdf付费资源 ——预览已结束,还剩12页未读——开通会员后可免费下载高清完整文档 THE END数学 喜欢就支持一下吧点赞0 分享QQ空间微博QQ好友海报分享复制链接收藏