六下数学【分层训练】六年级下册数学单元测试-第五单元数学广角——鸽巢问题(培优卷)人教版(含答案)

六下数学【分层训练】六年级下册数学单元测试-第五单元数学广角——鸽巢问题(培优卷)人教版(含答案)_练习题|试卷|知识点|复习提纲
六下数学【分层训练】六年级下册数学单元测试-第五单元数学广角——鸽巢问题(培优卷)人教版(含答案)
此内容为付费资源,请付费后查看
20积分
大小295.00 KB
页数13
类型pdf
付费资源

——预览已结束,还剩11页未读——
开通会员后可免费下载高清完整文档

THE END
喜欢就支持一下吧
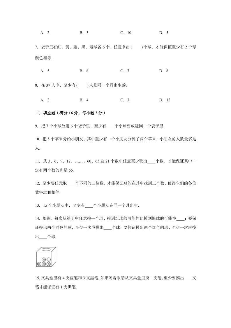
点赞0 分享