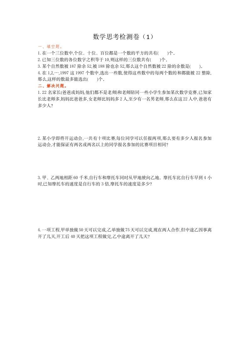
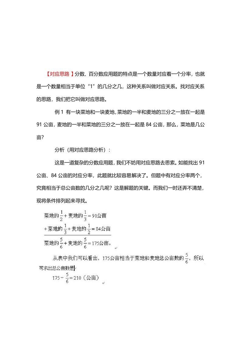
六下数学【圆柱与圆锥六大题型+解题技巧】langhun2025-07-04更新关注私信5830六下数学【圆柱与圆锥六大题型+解题技巧】此内容为付费资源,请付费后查看20积分自用会员免费副业代理免费登录购买大小1.63 MB页数4类型pdf付费资源 ——预览已结束,还剩2页未读——开通会员后可免费下载高清完整文档 THE END数学 喜欢就支持一下吧点赞0 分享QQ空间微博QQ好友海报分享复制链接收藏