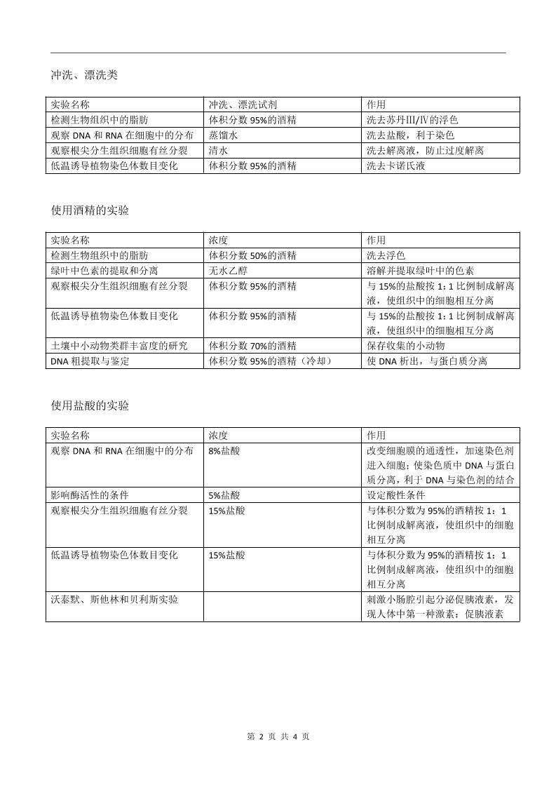
71-高中生物实验中有关试剂的使用,十张表帮你搞定!(4页-word版)langhun2025-07-04更新关注私信592071-高中生物实验中有关试剂的使用,十张表帮你搞定!(4页-word版)此内容为付费资源,请付费后查看20积分自用会员免费副业代理免费登录购买大小251.25 KB页数4类型pdf付费资源 ——预览已结束,还剩2页未读——开通会员后可免费下载高清完整文档 THE END生物 喜欢就支持一下吧点赞0 分享QQ空间微博QQ好友海报分享复制链接收藏