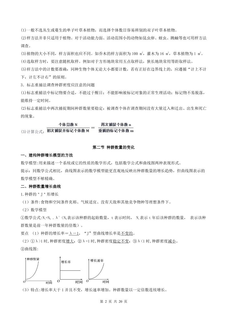
64-新教材人教版高中生物选择性必修2《生物与环境》知识点langhun2025-07-04更新关注私信196064-新教材人教版高中生物选择性必修2《生物与环境》知识点此内容为付费资源,请付费后查看20积分自用会员免费副业代理免费登录购买大小1.90 MB页数20类型pdf付费资源 ——预览已结束,还剩18页未读——开通会员后可免费下载高清完整文档 THE END生物 喜欢就支持一下吧点赞0 分享QQ空间微博QQ好友海报分享复制链接收藏