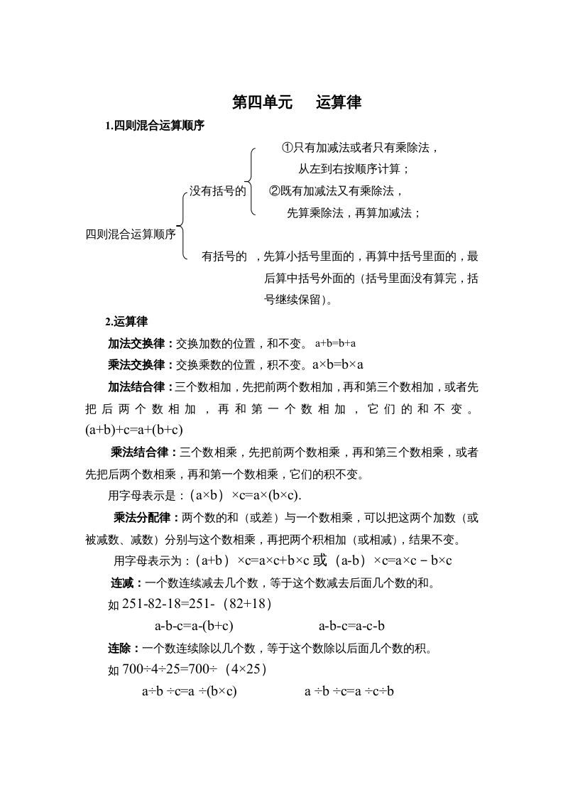
四上苏教版数学【名师面对面】langhun2025-07-03更新关注私信5807四上苏教版数学【名师面对面】此内容为付费资源,请付费后查看¥20自用会员免费副业代理免费暂时无法购买,请与站长联系您当前未登录!建议登陆后购买,可保存购买订单大小18.57 MB页数76类型pdf付费资源 ——预览已结束,还剩74页未读——开通会员后可免费下载高清完整文档 THE END数学 喜欢就支持一下吧点赞7 分享QQ空间微博QQ好友海报分享复制链接收藏