三下人教版数学【第三单元检测卷①】_练习题|试卷|知识点|复习提纲
练习题|试卷|知识点|复习提纲_一二三四五六七八九年级学习资料下载
  • 小升初
    • 语文复习
    • 数学复习
    • 英语复习
    • 简历模版
    • 真题试卷
    • 综合资料
  • 中考
    • 中考真题
  • 高考
    • 高考真题
    • 生物
  • 幼小衔接
    • 幼小避坑
    • 拼音
    • 古诗
    • 控笔
    • 数学专项
    • 英语专项
    • 语文专项
    • 综合资料
  • 一年级
    • 一年级上
    • 一年级下
  • 二年级
    • 二年级上
    • 二年级下
  • 三年级
    • 三年级上
    • 三年级下
  • 四年级
    • 四年级上
    • 四年级下
  • 五年级
    • 五年级上
    • 五年级下
  • 六年级
    • 六年级上
    • 六年级下
  • 七年级
    • 七年级上
    • 七年级下
  • 八年级
    • 八年级上
    • 八年级下
  • 九年级
    • 九年级上
    • 九年级下
开通会员
自用会员
自用会员
自用会员开通自用会员
  • 永久免费下载全部资源
开通自用会员
副业代理
副业代理
副业代理开通副业代理
  • 永久免费下载全部资源
  • 可推广商品、会员,佣金50%
开通副业代理
  • 登录
  • 注册
  • 小升初
    • 语文复习
    • 数学复习
    • 英语复习
    • 简历模版
    • 真题试卷
    • 综合资料
  • 中考
    • 中考真题
  • 高考
    • 高考真题
    • 生物
  • 幼小衔接
    • 幼小避坑
    • 拼音
    • 古诗
    • 控笔
    • 数学专项
    • 英语专项
    • 语文专项
    • 综合资料
  • 一年级
    • 一年级上
    • 一年级下
  • 二年级
    • 二年级上
    • 二年级下
  • 三年级
    • 三年级上
    • 三年级下
  • 四年级
    • 四年级上
    • 四年级下
  • 五年级
    • 五年级上
    • 五年级下
  • 六年级
    • 六年级上
    • 六年级下
  • 七年级
    • 七年级上
    • 七年级下
  • 八年级
    • 八年级上
    • 八年级下
  • 九年级
    • 九年级上
    • 九年级下
开通会员 尊享会员权益
登录
注册
找回密码
  • 首页
  • 三年级
  • 三年级下
  • 数学
  • 正文

三下人教版数学【第三单元检测卷①】

langhun的头像_练习题|试卷|知识点|复习提纲
langhun等级-LV1_练习题|试卷|知识点|复习提纲
2025-07-04更新
关注私信
1830
三下人教版数学【第三单元检测卷①】_练习题|试卷|知识点|复习提纲
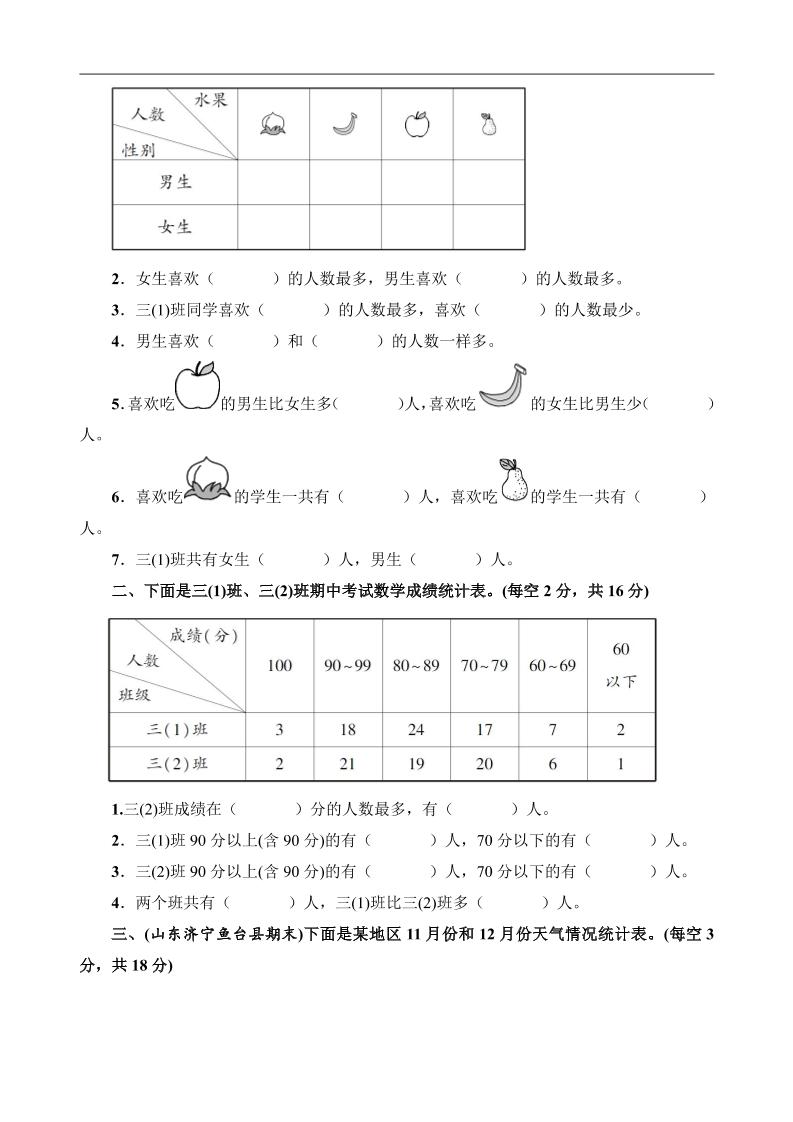
三下人教版数学【第三单元检测卷①】
此内容为付费资源,请付费后查看
20积分
自用会员免费副业代理免费
登录购买
大小701.50 KB
页数5
类型pdf
付费资源

——预览已结束,还剩3页未读——
开通会员后可免费下载高清完整文档

THE END
数学
喜欢就支持一下吧
点赞0 分享
QQ空间微博QQ好友海报分享复制链接
收藏

上一篇

三下人教版数学【第六单元基础达标卷】

下一篇

三下人教版数学【期中复习专项训练—《脱式计算》】
相关推荐
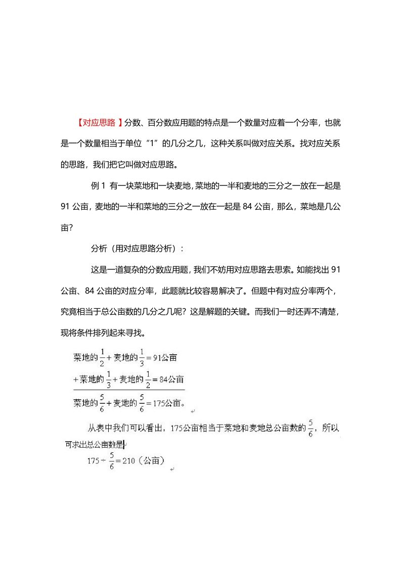
    三年级数学下册11、对应思路_练习题|试卷|知识点|复习提纲

    三年级数学下册11、对应思路

    2025-01-01
    20积分464
    24-25三下数学(冀教版)期末试卷2_练习题|试卷|知识点|复习提纲

    24-25三下数学(冀教版)期末试卷2

    2025-06-14
    20积分180
    三下人教版数学第八单元检测卷-1_练习题|试卷|知识点|复习提纲

    三下人教版数学第八单元检测卷-1

    2025-03-18
    20积分343
    三年级(下)数学第一单元测试卷1《西师版》_练习题|试卷|知识点|复习提纲

    三年级(下)数学第一单元测试卷1《西师版》

    2025-05-13
    20积分210
    24-25三下数学(北师版)期末试卷2_练习题|试卷|知识点|复习提纲

    24-25三下数学(北师版)期末试卷2

    2025-06-21
    20416
    三下人教版数学期中试卷_练习题|试卷|知识点|复习提纲

    三下人教版数学期中试卷

    2025-03-18
    20积分396
    三下数学【易错思维应用题专项(带答案)】_练习题|试卷|知识点|复习提纲

    三下数学【易错思维应用题专项(带答案)】

    2025-05-12
    20积分117
    三下青岛六三制数学【第七单元检测卷.2】_练习题|试卷|知识点|复习提纲

    三下青岛六三制数学【第七单元检测卷.2】

    2025-05-13
    20积分235
    三下西师版数学【第六单元检测卷.2】_练习题|试卷|知识点|复习提纲

    三下西师版数学【第六单元检测卷.2】

    2025-05-13
    20积分278
  • 练习题|试卷|知识点|复习提纲_一二三四五六七八九年级学习资料下载

    幼小初高全年级练习题|试卷|知识点|复习提纲下载,同步课程更新。

  • Copyright © 2025 · 伴学社 ·
    扫一扫加微信_练习题|试卷|知识点|复习提纲
  • 扫码加QQ_练习题|试卷|知识点|复习提纲

    扫码加QQ

    扫码加微信_练习题|试卷|知识点|复习提纲

    扫码加微信
zibll子比主题
本站同款主题模板
zibll子比主题是一款漂亮优雅的网站主题模板,功能强大,配置简单。
查看详情
创建话题创建版块发布帖子
扫码添加微信_练习题|试卷|知识点|复习提纲
在手机上浏览此页面

登录
没有账号?立即注册
用户名或邮箱
登录密码
找回密码
注册
已有账号,立即登录
设置用户名
设置密码
重复密码