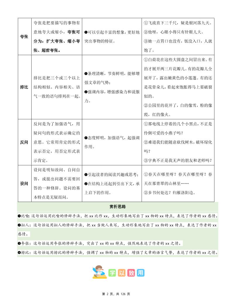
三下语文1-8单元《主题阅读》知识梳理+精选阅读理解(含答案126页)langhun2025-07-04更新关注私信3290三下语文1-8单元《主题阅读》知识梳理+精选阅读理解(含答案126页)此内容为付费资源,请付费后查看20积分自用会员免费副业代理免费登录购买大小7.89 MB页数126类型pdf付费资源 ——预览已结束,还剩124页未读——开通会员后可免费下载高清完整文档 THE END语文 喜欢就支持一下吧点赞0 分享QQ空间微博QQ好友海报分享复制链接收藏