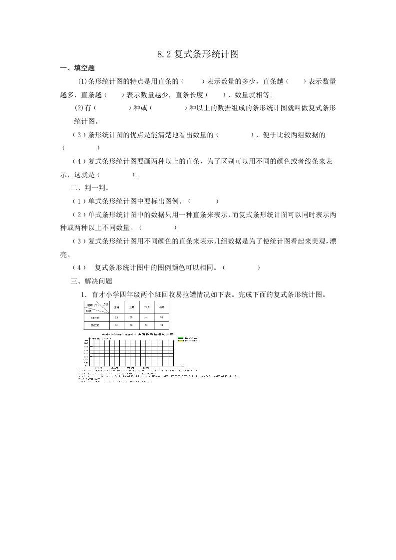
四下《数学计算题天天练习(共20天)(专项练习)》北师大版langhun2025-07-04更新关注私信2670四下《数学计算题天天练习(共20天)(专项练习)》北师大版此内容为付费资源,请付费后查看20积分自用会员免费副业代理免费登录购买大小734.83 KB页数33类型pdf付费资源 ——预览已结束,还剩31页未读——开通会员后可免费下载高清完整文档 THE END数学 喜欢就支持一下吧点赞0 分享QQ空间微博QQ好友海报分享复制链接收藏