2025新一下数学第三单元拔尖测试卷_练习题|试卷|知识点|复习提纲
练习题|试卷|知识点|复习提纲_一二三四五六七八九年级学习资料下载
  • 小升初
    • 语文复习
    • 数学复习
    • 英语复习
    • 简历模版
    • 真题试卷
    • 综合资料
  • 中考
    • 中考真题
  • 高考
    • 高考真题
    • 生物
  • 幼小衔接
    • 幼小避坑
    • 拼音
    • 古诗
    • 控笔
    • 数学专项
    • 英语专项
    • 语文专项
    • 综合资料
  • 一年级
    • 一年级上
    • 一年级下
  • 二年级
    • 二年级上
    • 二年级下
  • 三年级
    • 三年级上
    • 三年级下
  • 四年级
    • 四年级上
    • 四年级下
  • 五年级
    • 五年级上
    • 五年级下
  • 六年级
    • 六年级上
    • 六年级下
  • 七年级
    • 七年级上
    • 七年级下
  • 八年级
    • 八年级上
    • 八年级下
  • 九年级
    • 九年级上
    • 九年级下
开通会员
自用会员
自用会员
自用会员开通自用会员
  • 永久免费下载全部资源
开通自用会员
副业代理
副业代理
副业代理开通副业代理
  • 永久免费下载全部资源
  • 可推广商品、会员,佣金50%
开通副业代理
  • 登录
  • 注册
  • 小升初
    • 语文复习
    • 数学复习
    • 英语复习
    • 简历模版
    • 真题试卷
    • 综合资料
  • 中考
    • 中考真题
  • 高考
    • 高考真题
    • 生物
  • 幼小衔接
    • 幼小避坑
    • 拼音
    • 古诗
    • 控笔
    • 数学专项
    • 英语专项
    • 语文专项
    • 综合资料
  • 一年级
    • 一年级上
    • 一年级下
  • 二年级
    • 二年级上
    • 二年级下
  • 三年级
    • 三年级上
    • 三年级下
  • 四年级
    • 四年级上
    • 四年级下
  • 五年级
    • 五年级上
    • 五年级下
  • 六年级
    • 六年级上
    • 六年级下
  • 七年级
    • 七年级上
    • 七年级下
  • 八年级
    • 八年级上
    • 八年级下
  • 九年级
    • 九年级上
    • 九年级下
开通会员 尊享会员权益
登录
注册
找回密码
  • 首页
  • 一年级
  • 一年级下
  • 数学
  • 正文

2025新一下数学第三单元拔尖测试卷

langhun的头像_练习题|试卷|知识点|复习提纲
langhun等级-LV1_练习题|试卷|知识点|复习提纲
2025-07-04更新
关注私信
2190
2025新一下数学第三单元拔尖测试卷_练习题|试卷|知识点|复习提纲
2025新一下数学第三单元拔尖测试卷
此内容为付费资源,请付费后查看
20积分
自用会员免费副业代理免费
登录购买
大小3.25 MB
页数4
类型pdf
付费资源

——预览已结束,还剩2页未读——
开通会员后可免费下载高清完整文档

THE END
数学
喜欢就支持一下吧
点赞0 分享
QQ空间微博QQ好友海报分享复制链接
收藏

上一篇

青岛版一下数学第三单元《认识平面图形》测试卷(含答案)

下一篇

2025年春一下数学1-6单元拔尖卷(人教版含答案)26页
相关推荐
    25春一下数学八大重点专项合集(含答案47页)_练习题|试卷|知识点|复习提纲

    25春一下数学八大重点专项合集(含答案47页)

    2025-04-27
    20积分132
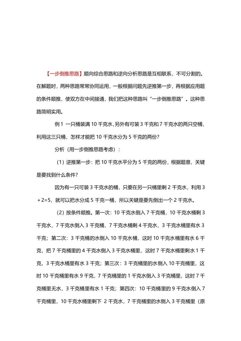
    一年级数学下册3、一步倒推思路_练习题|试卷|知识点|复习提纲

    一年级数学下册3、一步倒推思路

    2025-01-01
    20积分465
    一下数学【认识人民币(精讲+练习)】_练习题|试卷|知识点|复习提纲

    一下数学【认识人民币(精讲+练习)】

    2025-05-19
    20积分128
    一下冀教版数学课时6-1长方形、正方形的认识_练习题|试卷|知识点|复习提纲

    一下冀教版数学课时6-1长方形、正方形的认识

    2025-02-27
    20积分102
    一年级数学下册4.1.1数数、数的组成_练习题|试卷|知识点|复习提纲

    一年级数学下册4.1.1数数、数的组成

    2025-01-01
    20积分475
    一下北师版数学【期末真题卷3】_练习题|试卷|知识点|复习提纲

    一下北师版数学【期末真题卷3】

    2025-05-07
    20积分593
    北师大版数学一年级下册1-4一起做家务练习卷_练习题|试卷|知识点|复习提纲

    北师大版数学一年级下册1-4一起做家务练习卷

    2025-02-26
    20积分321
    小学一年级数学思维训练题13套_练习题|试卷|知识点|复习提纲

    小学一年级数学思维训练题13套

    2025-01-01
    20积分143
    一下冀教版数学课时6-2三角形、圆的认识_练习题|试卷|知识点|复习提纲

    一下冀教版数学课时6-2三角形、圆的认识

    2025-02-27
    20积分104
  • 练习题|试卷|知识点|复习提纲_一二三四五六七八九年级学习资料下载

    幼小初高全年级练习题|试卷|知识点|复习提纲下载,同步课程更新。

  • Copyright © 2025 · 伴学社 ·
    扫一扫加微信_练习题|试卷|知识点|复习提纲
  • 扫码加QQ_练习题|试卷|知识点|复习提纲

    扫码加QQ

    扫码加微信_练习题|试卷|知识点|复习提纲

    扫码加微信
zibll子比主题
本站同款主题模板
zibll子比主题是一款漂亮优雅的网站主题模板,功能强大,配置简单。
查看详情
创建话题创建版块发布帖子
扫码添加微信_练习题|试卷|知识点|复习提纲
在手机上浏览此页面

登录
没有账号?立即注册
用户名或邮箱
登录密码
找回密码
注册
已有账号,立即登录
设置用户名
设置密码
重复密码