三下数学年月日必背知识点整理_练习题|试卷|知识点|复习提纲
练习题|试卷|知识点|复习提纲_一二三四五六七八九年级学习资料下载
  • 小升初
    • 语文复习
    • 数学复习
    • 英语复习
    • 简历模版
    • 真题试卷
    • 综合资料
  • 中考
    • 中考真题
  • 高考
    • 高考真题
    • 生物
  • 幼小衔接
    • 幼小避坑
    • 拼音
    • 古诗
    • 控笔
    • 数学专项
    • 英语专项
    • 语文专项
    • 综合资料
  • 一年级
    • 一年级上
    • 一年级下
  • 二年级
    • 二年级上
    • 二年级下
  • 三年级
    • 三年级上
    • 三年级下
  • 四年级
    • 四年级上
    • 四年级下
  • 五年级
    • 五年级上
    • 五年级下
  • 六年级
    • 六年级上
    • 六年级下
  • 七年级
    • 七年级上
    • 七年级下
  • 八年级
    • 八年级上
    • 八年级下
  • 九年级
    • 九年级上
    • 九年级下
开通会员
自用会员
自用会员
自用会员开通自用会员
  • 永久免费下载全部资源
开通自用会员
副业代理
副业代理
副业代理开通副业代理
  • 永久免费下载全部资源
  • 可推广商品、会员,佣金50%
开通副业代理
  • 登录
  • 注册
  • 小升初
    • 语文复习
    • 数学复习
    • 英语复习
    • 简历模版
    • 真题试卷
    • 综合资料
  • 中考
    • 中考真题
  • 高考
    • 高考真题
    • 生物
  • 幼小衔接
    • 幼小避坑
    • 拼音
    • 古诗
    • 控笔
    • 数学专项
    • 英语专项
    • 语文专项
    • 综合资料
  • 一年级
    • 一年级上
    • 一年级下
  • 二年级
    • 二年级上
    • 二年级下
  • 三年级
    • 三年级上
    • 三年级下
  • 四年级
    • 四年级上
    • 四年级下
  • 五年级
    • 五年级上
    • 五年级下
  • 六年级
    • 六年级上
    • 六年级下
  • 七年级
    • 七年级上
    • 七年级下
  • 八年级
    • 八年级上
    • 八年级下
  • 九年级
    • 九年级上
    • 九年级下
开通会员 尊享会员权益
登录
注册
找回密码
  • 首页
  • 三年级
  • 三年级下
  • 数学
  • 正文

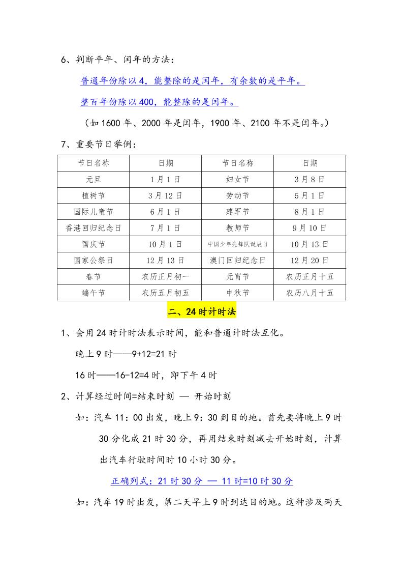
三下数学年月日必背知识点整理

langhun的头像_练习题|试卷|知识点|复习提纲
langhun等级-LV1_练习题|试卷|知识点|复习提纲
2025-07-04更新
关注私信
1400
三下数学年月日必背知识点整理_练习题|试卷|知识点|复习提纲
三下数学年月日必背知识点整理
此内容为付费资源,请付费后查看
20积分
自用会员免费副业代理免费
登录购买
大小226.68 KB
页数4
类型pdf
付费资源

——预览已结束,还剩2页未读——
开通会员后可免费下载高清完整文档

THE END
数学
喜欢就支持一下吧
点赞0 分享
QQ空间微博QQ好友海报分享复制链接
收藏

上一篇

【知识点】三下数学青岛54版知识清单

下一篇

三年级下数学期中测试卷4《人教版》
相关推荐
    三年级数学下册【笔算除法】竖式计算64题10页_练习题|试卷|知识点|复习提纲

    三年级数学下册【笔算除法】竖式计算64题10页

    2025-04-25
    20积分267
    24-25三下数学(青岛版)期末试卷4_练习题|试卷|知识点|复习提纲

    24-25三下数学(青岛版)期末试卷4

    2025-06-14
    20积分330
    三年级下数学期中测试卷2《人教版》_练习题|试卷|知识点|复习提纲

    三年级下数学期中测试卷2《人教版》

    2025-04-09
    20积分187
    三下苏教版数学第七单元检测卷-1_练习题|试卷|知识点|复习提纲

    三下苏教版数学第七单元检测卷-1

    2025-03-23
    20积分373
    三下数学(通用版)6大应用题专项练习(含答案142)_练习题|试卷|知识点|复习提纲

    三下数学(通用版)6大应用题专项练习(含答案142)

    2025-03-04
    20积分444
    三下冀教版数学【第六单元测试卷B】_练习题|试卷|知识点|复习提纲

    三下冀教版数学【第六单元测试卷B】

    2025-05-13
    20积分545
    2022-2023学年山东省济南市章丘区人教版小学三年级下册数学期末试题及答案(Word版)_练习题|试卷|知识点|复习提纲

    2022-2023学年山东省济南市章丘区人教版小学三年级下册数学期末试题及答案(Word版)

    2025-01-01
    20积分420
    【期末复习填空题专项】三下数学_练习题|试卷|知识点|复习提纲

    【期末复习填空题专项】三下数学

    2025-05-13
    20积分243
    三下数学全册常考21类应用题合集(空白+答案版50页)_练习题|试卷|知识点|复习提纲

    三下数学全册常考21类应用题合集(空白+答案版50页)

    2025-04-07
    20积分202
  • 练习题|试卷|知识点|复习提纲_一二三四五六七八九年级学习资料下载

    幼小初高全年级练习题|试卷|知识点|复习提纲下载,同步课程更新。

  • Copyright © 2025 · 伴学社 ·
    扫一扫加微信_练习题|试卷|知识点|复习提纲
  • 扫码加QQ_练习题|试卷|知识点|复习提纲

    扫码加QQ

    扫码加微信_练习题|试卷|知识点|复习提纲

    扫码加微信
zibll子比主题
本站同款主题模板
zibll子比主题是一款漂亮优雅的网站主题模板,功能强大,配置简单。
查看详情
创建话题创建版块发布帖子
扫码添加微信_练习题|试卷|知识点|复习提纲
在手机上浏览此页面

登录
没有账号?立即注册
用户名或邮箱
登录密码
找回密码
注册
已有账号,立即登录
设置用户名
设置密码
重复密码