【人教版】三年级上册数学知识点归纳_练习题|试卷|知识点|复习提纲
练习题|试卷|知识点|复习提纲_一二三四五六七八九年级学习资料下载
  • 小升初
    • 语文复习
    • 数学复习
    • 英语复习
    • 简历模版
    • 真题试卷
    • 综合资料
  • 中考
    • 中考真题
  • 高考
    • 高考真题
    • 生物
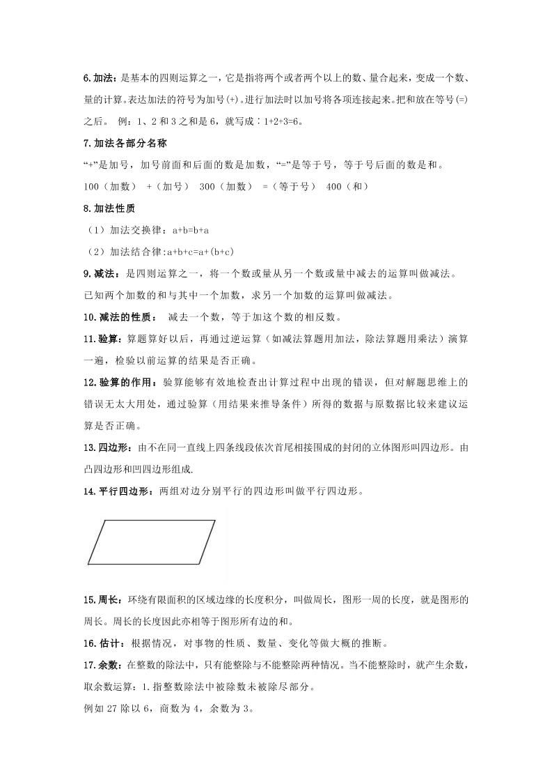
  • 幼小衔接
    • 幼小避坑
    • 拼音
    • 古诗
    • 控笔
    • 数学专项
    • 英语专项
    • 语文专项
    • 综合资料
  • 一年级
    • 一年级上
    • 一年级下
  • 二年级
    • 二年级上
    • 二年级下
  • 三年级
    • 三年级上
    • 三年级下
  • 四年级
    • 四年级上
    • 四年级下
  • 五年级
    • 五年级上
    • 五年级下
  • 六年级
    • 六年级上
    • 六年级下
  • 七年级
    • 七年级上
    • 七年级下
  • 八年级
    • 八年级上
    • 八年级下
  • 九年级
    • 九年级上
    • 九年级下
开通会员
自用会员
自用会员
自用会员开通自用会员
  • 永久免费下载全部资源
开通自用会员
副业代理
副业代理
副业代理开通副业代理
  • 永久免费下载全部资源
  • 可推广商品、会员,佣金50%
开通副业代理
  • 登录
  • 注册
  • 小升初
    • 语文复习
    • 数学复习
    • 英语复习
    • 简历模版
    • 真题试卷
    • 综合资料
  • 中考
    • 中考真题
  • 高考
    • 高考真题
    • 生物
  • 幼小衔接
    • 幼小避坑
    • 拼音
    • 古诗
    • 控笔
    • 数学专项
    • 英语专项
    • 语文专项
    • 综合资料
  • 一年级
    • 一年级上
    • 一年级下
  • 二年级
    • 二年级上
    • 二年级下
  • 三年级
    • 三年级上
    • 三年级下
  • 四年级
    • 四年级上
    • 四年级下
  • 五年级
    • 五年级上
    • 五年级下
  • 六年级
    • 六年级上
    • 六年级下
  • 七年级
    • 七年级上
    • 七年级下
  • 八年级
    • 八年级上
    • 八年级下
  • 九年级
    • 九年级上
    • 九年级下
开通会员 尊享会员权益
登录
注册
找回密码
  • 首页
  • 三年级
  • 三年级上
  • 数学
  • 正文

【人教版】三年级上册数学知识点归纳

langhun的头像_练习题|试卷|知识点|复习提纲
langhun等级-LV1_练习题|试卷|知识点|复习提纲
2025-07-04更新
关注私信
4420
【人教版】三年级上册数学知识点归纳_练习题|试卷|知识点|复习提纲
【人教版】三年级上册数学知识点归纳
此内容为付费资源,请付费后查看
20积分
自用会员免费副业代理免费
登录购买
大小215.94 KB
页数8
类型pdf
付费资源

——预览已结束,还剩6页未读——
开通会员后可免费下载高清完整文档

THE END
数学
喜欢就支持一下吧
点赞0 分享
QQ空间微博QQ好友海报分享复制链接
收藏

上一篇

【换算】三年级数学单位换算专项练习题(10套

下一篇

三上数学第一次月考达标测试卷(人教版含答案5页)
相关推荐
    三年级数学上册《万以内的加法和减法(二)》同步试题(人教版)_练习题|试卷|知识点|复习提纲

    三年级数学上册《万以内的加法和减法(二)》同步试题(人教版)

    2025-01-01
    20积分316
    【题型专项特训】三年级数学上册第六单元平移、旋转轴对称专项训练——连线题(苏教版,含答案)_练习题|试卷|知识点|复习提纲

    【题型专项特训】三年级数学上册第六单元平移、旋转轴对称专项训练——连线题(苏教版,含答案)

    2025-06-03
    20积分419
    【分层练习】1.5笔算两、三位数乘一位数(不连续进位)三年级上册数学同步练习苏教版(含答案)_练习题|试卷|知识点|复习提纲

    【分层练习】1.5笔算两、三位数乘一位数(不连续进位)三年级上册数学同步练习苏教版(含答案)

    2025-06-03
    20积分334
    2022-2023学年江苏省南通市崇川区苏教版三年级上册期末考试数学试卷及答案(Word版)_练习题|试卷|知识点|复习提纲

    2022-2023学年江苏省南通市崇川区苏教版三年级上册期末考试数学试卷及答案(Word版)

    2025-01-01
    20积分155
    三上人教版数学【期末复习·终极压轴版(答案解析)】_练习题|试卷|知识点|复习提纲

    三上人教版数学【期末复习·终极压轴版(答案解析)】

    2025-01-02
    20积分335
    三年级数学上册第三单元过关检测(人教版)_练习题|试卷|知识点|复习提纲

    三年级数学上册第三单元过关检测(人教版)

    2025-01-01
    20积分461
    三年级数学上册课内每日计算小纸条(21天12页)_练习题|试卷|知识点|复习提纲

    三年级数学上册课内每日计算小纸条(21天12页)

    2025-01-01
    20积分445
    三年级上册数学长方形和正方形的周长解决问题专项练习_练习题|试卷|知识点|复习提纲

    三年级上册数学长方形和正方形的周长解决问题专项练习

    2025-01-01
    20积分199
    三上苏教版数学【1-8单元知识点汇总与错题专练(含答案)】_练习题|试卷|知识点|复习提纲

    三上苏教版数学【1-8单元知识点汇总与错题专练(含答案)】

    2025-06-03
    20积分274
  • 练习题|试卷|知识点|复习提纲_一二三四五六七八九年级学习资料下载

    幼小初高全年级练习题|试卷|知识点|复习提纲下载,同步课程更新。

  • Copyright © 2025 · 伴学社 ·
    扫一扫加微信_练习题|试卷|知识点|复习提纲
  • 扫码加QQ_练习题|试卷|知识点|复习提纲

    扫码加QQ

    扫码加微信_练习题|试卷|知识点|复习提纲

    扫码加微信
zibll子比主题
本站同款主题模板
zibll子比主题是一款漂亮优雅的网站主题模板,功能强大,配置简单。
查看详情
创建话题创建版块发布帖子
扫码添加微信_练习题|试卷|知识点|复习提纲
在手机上浏览此页面

登录
没有账号?立即注册
用户名或邮箱
登录密码
找回密码
注册
已有账号,立即登录
设置用户名
设置密码
重复密码