六下数学圆柱和圆锥知识考点汇总_练习题|试卷|知识点|复习提纲
练习题|试卷|知识点|复习提纲_一二三四五六七八九年级学习资料下载
  • 小升初
    • 语文复习
    • 数学复习
    • 英语复习
    • 简历模版
    • 真题试卷
    • 综合资料
  • 中考
    • 中考真题
  • 高考
    • 高考真题
    • 生物
  • 幼小衔接
    • 幼小避坑
    • 拼音
    • 古诗
    • 控笔
    • 数学专项
    • 英语专项
    • 语文专项
    • 综合资料
  • 一年级
    • 一年级上
    • 一年级下
  • 二年级
    • 二年级上
    • 二年级下
  • 三年级
    • 三年级上
    • 三年级下
  • 四年级
    • 四年级上
    • 四年级下
  • 五年级
    • 五年级上
    • 五年级下
  • 六年级
    • 六年级上
    • 六年级下
  • 七年级
    • 七年级上
    • 七年级下
  • 八年级
    • 八年级上
    • 八年级下
  • 九年级
    • 九年级上
    • 九年级下
开通会员
自用会员
自用会员
自用会员开通自用会员
  • 永久免费下载全部资源
开通自用会员
副业代理
副业代理
副业代理开通副业代理
  • 永久免费下载全部资源
  • 可推广商品、会员,佣金50%
开通副业代理
  • 登录
  • 注册
  • 小升初
    • 语文复习
    • 数学复习
    • 英语复习
    • 简历模版
    • 真题试卷
    • 综合资料
  • 中考
    • 中考真题
  • 高考
    • 高考真题
    • 生物
  • 幼小衔接
    • 幼小避坑
    • 拼音
    • 古诗
    • 控笔
    • 数学专项
    • 英语专项
    • 语文专项
    • 综合资料
  • 一年级
    • 一年级上
    • 一年级下
  • 二年级
    • 二年级上
    • 二年级下
  • 三年级
    • 三年级上
    • 三年级下
  • 四年级
    • 四年级上
    • 四年级下
  • 五年级
    • 五年级上
    • 五年级下
  • 六年级
    • 六年级上
    • 六年级下
  • 七年级
    • 七年级上
    • 七年级下
  • 八年级
    • 八年级上
    • 八年级下
  • 九年级
    • 九年级上
    • 九年级下
开通会员 尊享会员权益
登录
注册
找回密码
  • 首页
  • 六年级
  • 六年级下
  • 数学
  • 正文

六下数学圆柱和圆锥知识考点汇总

langhun的头像_练习题|试卷|知识点|复习提纲
langhun等级-LV1_练习题|试卷|知识点|复习提纲
2025-07-04更新
关注私信
1540
六下数学圆柱和圆锥知识考点汇总_练习题|试卷|知识点|复习提纲
六下数学圆柱和圆锥知识考点汇总
此内容为付费资源,请付费后查看
20积分
自用会员免费副业代理免费
登录购买
大小252.59 KB
页数5
类型pdf
付费资源
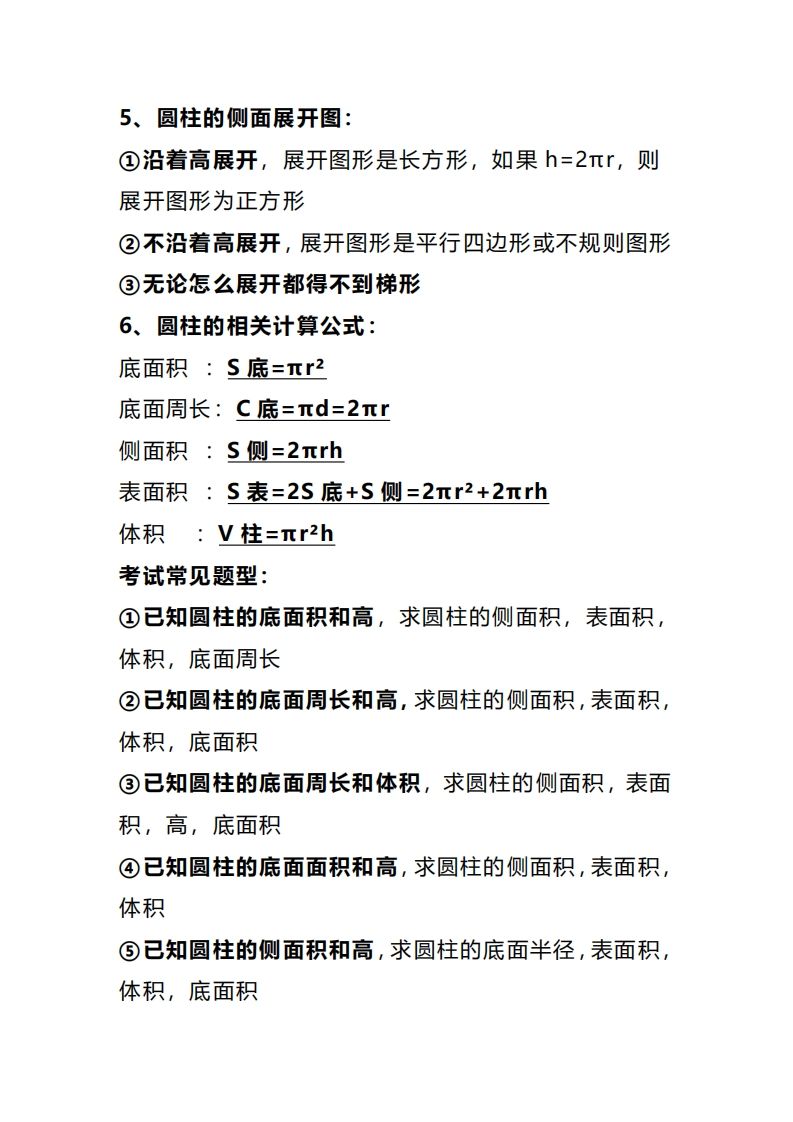
图片[1]_六下数学圆柱和圆锥知识考点汇总_练习题|试卷|知识点|复习提纲
图片[2]_六下数学圆柱和圆锥知识考点汇总_练习题|试卷|知识点|复习提纲

——预览已结束,还剩3页未读——
开通会员后可免费下载高清完整文档

THE END
数学
喜欢就支持一下吧
点赞0 分享
QQ空间微博QQ好友海报分享复制链接
收藏

上一篇

苏教版六年级下册数学易错常考必刷卷(2套)

下一篇

六年级数学(北师版)下册《七大类易错常考必刷卷》
相关推荐
    【人教版真题汇编】六年级下册小升初模拟检测卷B卷-真题演练-人教版专用_练习题|试卷|知识点|复习提纲

    【人教版真题汇编】六年级下册小升初模拟检测卷B卷-真题演练-人教版专用

    2025-05-21
    20积分395
    【夯实基础】2.5生活与百分数(同步练习)六年级下册数学学霸全能同步双基双练测人教版(含答案)_练习题|试卷|知识点|复习提纲

    【夯实基础】2.5生活与百分数(同步练习)六年级下册数学学霸全能同步双基双练测人教版(含答案)

    2025-05-24
    20积分218
    【小升初押题卷】六年级下册小升初必考题数学试卷(五)(人教版-含答案)_练习题|试卷|知识点|复习提纲

    【小升初押题卷】六年级下册小升初必考题数学试卷(五)(人教版-含答案)

    2025-05-21
    20积分440
    六下青岛六三制数学【第五单元检测卷.1】_练习题|试卷|知识点|复习提纲

    六下青岛六三制数学【第五单元检测卷.1】

    2025-05-29
    20积分405
    【夯实基础】3.1.2圆柱的表面积(同步练习)六年级下册数学学霸全能同步双基双练测人教版(含答案)_练习题|试卷|知识点|复习提纲

    【夯实基础】3.1.2圆柱的表面积(同步练习)六年级下册数学学霸全能同步双基双练测人教版(含答案)

    2025-05-24
    20积分249
    六年级下数学圆柱和圆锥计算专题特训_练习题|试卷|知识点|复习提纲

    六年级下数学圆柱和圆锥计算专题特训

    2025-04-15
    20积分381
    苏教版-六年级下册数学期末检测卷(一)_练习题|试卷|知识点|复习提纲

    苏教版-六年级下册数学期末检测卷(一)

    2025-03-15
    20积分337
    六年级数学下册2.1比例的认识_练习题|试卷|知识点|复习提纲

    六年级数学下册2.1比例的认识

    2025-01-01
    20积分308
    六下数学【行程问题】小升初数学高频常考易错真题汇编:专题09列车过桥问题(一)_练习题|试卷|知识点|复习提纲

    六下数学【行程问题】小升初数学高频常考易错真题汇编:专题09列车过桥问题(一)

    2025-05-25
    20积分462
  • 练习题|试卷|知识点|复习提纲_一二三四五六七八九年级学习资料下载

    幼小初高全年级练习题|试卷|知识点|复习提纲下载,同步课程更新。

  • Copyright © 2025 · 伴学社 ·
    扫一扫加微信_练习题|试卷|知识点|复习提纲
  • 扫码加QQ_练习题|试卷|知识点|复习提纲

    扫码加QQ

    扫码加微信_练习题|试卷|知识点|复习提纲

    扫码加微信
zibll子比主题
本站同款主题模板
zibll子比主题是一款漂亮优雅的网站主题模板,功能强大,配置简单。
查看详情
创建话题创建版块发布帖子
扫码添加微信_练习题|试卷|知识点|复习提纲
在手机上浏览此页面

登录
没有账号?立即注册
用户名或邮箱
登录密码
找回密码
注册
已有账号,立即登录
设置用户名
设置密码
重复密码