【阅读】统编版语文六年级下册整本书阅读:骑鹅旅行记_练习题|试卷|知识点|复习提纲
练习题|试卷|知识点|复习提纲_一二三四五六七八九年级学习资料下载
  • 小升初
    • 语文复习
    • 数学复习
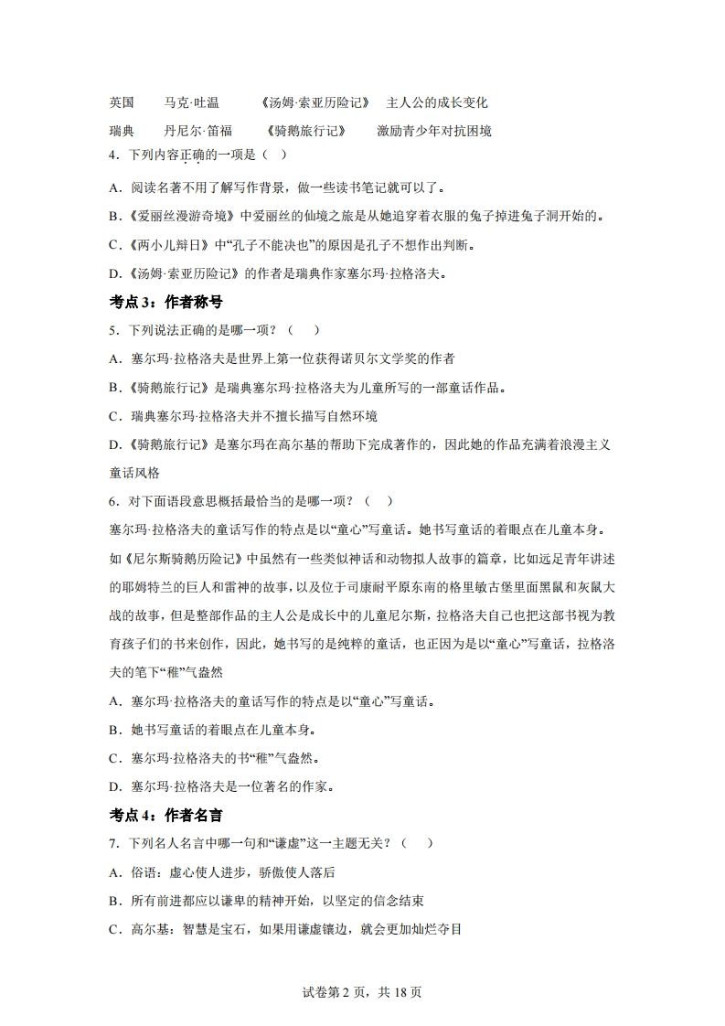
    • 英语复习
    • 简历模版
    • 真题试卷
    • 综合资料
  • 中考
    • 中考真题
  • 高考
    • 高考真题
    • 生物
  • 幼小衔接
    • 幼小避坑
    • 拼音
    • 古诗
    • 控笔
    • 数学专项
    • 英语专项
    • 语文专项
    • 综合资料
  • 一年级
    • 一年级上
    • 一年级下
  • 二年级
    • 二年级上
    • 二年级下
  • 三年级
    • 三年级上
    • 三年级下
  • 四年级
    • 四年级上
    • 四年级下
  • 五年级
    • 五年级上
    • 五年级下
  • 六年级
    • 六年级上
    • 六年级下
  • 七年级
    • 七年级上
    • 七年级下
  • 八年级
    • 八年级上
    • 八年级下
  • 九年级
    • 九年级上
    • 九年级下
开通会员
自用会员
自用会员
自用会员开通自用会员
  • 永久免费下载全部资源
开通自用会员
副业代理
副业代理
副业代理开通副业代理
  • 永久免费下载全部资源
  • 可推广商品、会员,佣金50%
开通副业代理
  • 登录
  • 注册
  • 小升初
    • 语文复习
    • 数学复习
    • 英语复习
    • 简历模版
    • 真题试卷
    • 综合资料
  • 中考
    • 中考真题
  • 高考
    • 高考真题
    • 生物
  • 幼小衔接
    • 幼小避坑
    • 拼音
    • 古诗
    • 控笔
    • 数学专项
    • 英语专项
    • 语文专项
    • 综合资料
  • 一年级
    • 一年级上
    • 一年级下
  • 二年级
    • 二年级上
    • 二年级下
  • 三年级
    • 三年级上
    • 三年级下
  • 四年级
    • 四年级上
    • 四年级下
  • 五年级
    • 五年级上
    • 五年级下
  • 六年级
    • 六年级上
    • 六年级下
  • 七年级
    • 七年级上
    • 七年级下
  • 八年级
    • 八年级上
    • 八年级下
  • 九年级
    • 九年级上
    • 九年级下
开通会员 尊享会员权益
登录
注册
找回密码
  • 首页
  • 六年级
  • 六年级下
  • 语文
  • 正文

【阅读】统编版语文六年级下册整本书阅读:骑鹅旅行记

langhun的头像_练习题|试卷|知识点|复习提纲
langhun等级-LV1_练习题|试卷|知识点|复习提纲
2025-07-04更新
关注私信
4910
【阅读】统编版语文六年级下册整本书阅读:骑鹅旅行记_练习题|试卷|知识点|复习提纲
【阅读】统编版语文六年级下册整本书阅读:骑鹅旅行记
此内容为付费资源,请付费后查看
20积分
自用会员免费副业代理免费
登录购买
大小2.33 MB
页数37
类型pdf
付费资源
图片[1]_【阅读】统编版语文六年级下册整本书阅读:骑鹅旅行记_练习题|试卷|知识点|复习提纲
图片[2]_【阅读】统编版语文六年级下册整本书阅读:骑鹅旅行记_练习题|试卷|知识点|复习提纲

——预览已结束,还剩35页未读——
开通会员后可免费下载高清完整文档

THE END
语文
喜欢就支持一下吧
点赞0 分享
QQ空间微博QQ好友海报分享复制链接
收藏

上一篇

六年级语文下册第三单元基础达标卷

下一篇

六下语文(第三、四单元)达标检测卷
相关推荐
    六下语文第6单元拔尖检测卷_练习题|试卷|知识点|复习提纲

    六下语文第6单元拔尖检测卷

    2025-05-13
    20积分452
    六下语文专题15课内外文言文阅读(解析版)备考2024年小升初语文真题知识点汇编(全国版)_练习题|试卷|知识点|复习提纲

    六下语文专题15课内外文言文阅读(解析版)备考2024年小升初语文真题知识点汇编(全国版)

    2025-05-22
    20积分377
    六年级语文下册《单元考点梳理》(含答案)_练习题|试卷|知识点|复习提纲

    六年级语文下册《单元考点梳理》(含答案)

    2025-01-01
    20积分412
    【近义词和反义词汇总】六下语文_练习题|试卷|知识点|复习提纲

    【近义词和反义词汇总】六下语文

    2025-05-22
    20积分139
    六下语文每日词语默写单1-8单元-含答案_练习题|试卷|知识点|复习提纲

    六下语文每日词语默写单1-8单元-含答案

    2025-03-16
    20积分407
    【第3单元测试(2)】六下语文_练习题|试卷|知识点|复习提纲

    【第3单元测试(2)】六下语文

    2025-05-22
    20积分215
    六年级语文下册人教部编版第5单元测试卷5(有答案)_练习题|试卷|知识点|复习提纲

    六年级语文下册人教部编版第5单元测试卷5(有答案)

    2025-01-01
    20积分425
    六年级语文下册第二单元基础达标卷_练习题|试卷|知识点|复习提纲

    六年级语文下册第二单元基础达标卷

    2025-03-13
    20积分247
    六年级语文下册重点中学小升初考试试卷(一)_练习题|试卷|知识点|复习提纲

    六年级语文下册重点中学小升初考试试卷(一)

    2025-01-01
    20积分270
  • 练习题|试卷|知识点|复习提纲_一二三四五六七八九年级学习资料下载

    幼小初高全年级练习题|试卷|知识点|复习提纲下载,同步课程更新。

  • Copyright © 2025 · 伴学社 ·
    扫一扫加微信_练习题|试卷|知识点|复习提纲
  • 扫码加QQ_练习题|试卷|知识点|复习提纲

    扫码加QQ

    扫码加微信_练习题|试卷|知识点|复习提纲

    扫码加微信
zibll子比主题
本站同款主题模板
zibll子比主题是一款漂亮优雅的网站主题模板,功能强大,配置简单。
查看详情
创建话题创建版块发布帖子
扫码添加微信_练习题|试卷|知识点|复习提纲
在手机上浏览此页面

登录
没有账号?立即注册
用户名或邮箱
登录密码
找回密码
注册
已有账号,立即登录
设置用户名
设置密码
重复密码