青岛版63数学四年级下册第二单元《节能减排》单元测试卷

青岛版63数学四年级下册第二单元《节能减排》单元测试卷_练习题|试卷|知识点|复习提纲
青岛版63数学四年级下册第二单元《节能减排》单元测试卷
此内容为付费资源,请付费后查看
20积分
大小205.44 KB
页数13
类型pdf
付费资源
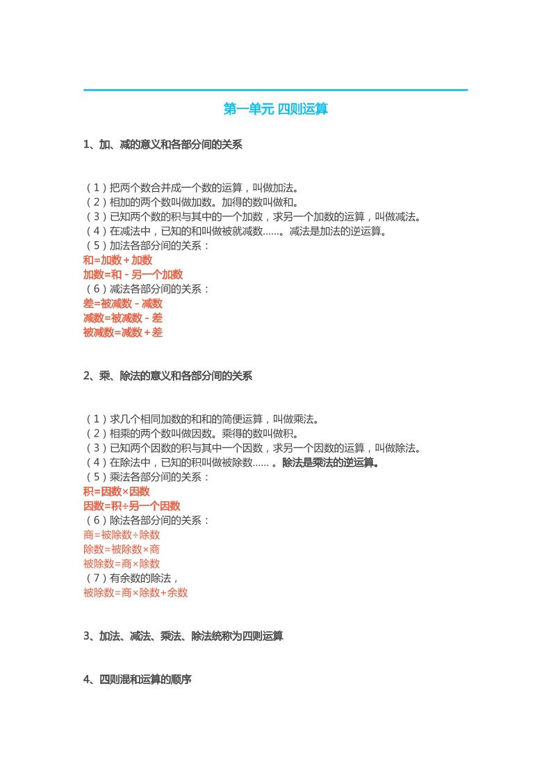
图片[1]_青岛版63数学四年级下册第二单元《节能减排》单元测试卷_练习题|试卷|知识点|复习提纲
图片[2]_青岛版63数学四年级下册第二单元《节能减排》单元测试卷_练习题|试卷|知识点|复习提纲

——预览已结束,还剩11页未读——
开通会员后可免费下载高清完整文档

THE END
喜欢就支持一下吧
点赞0 分享