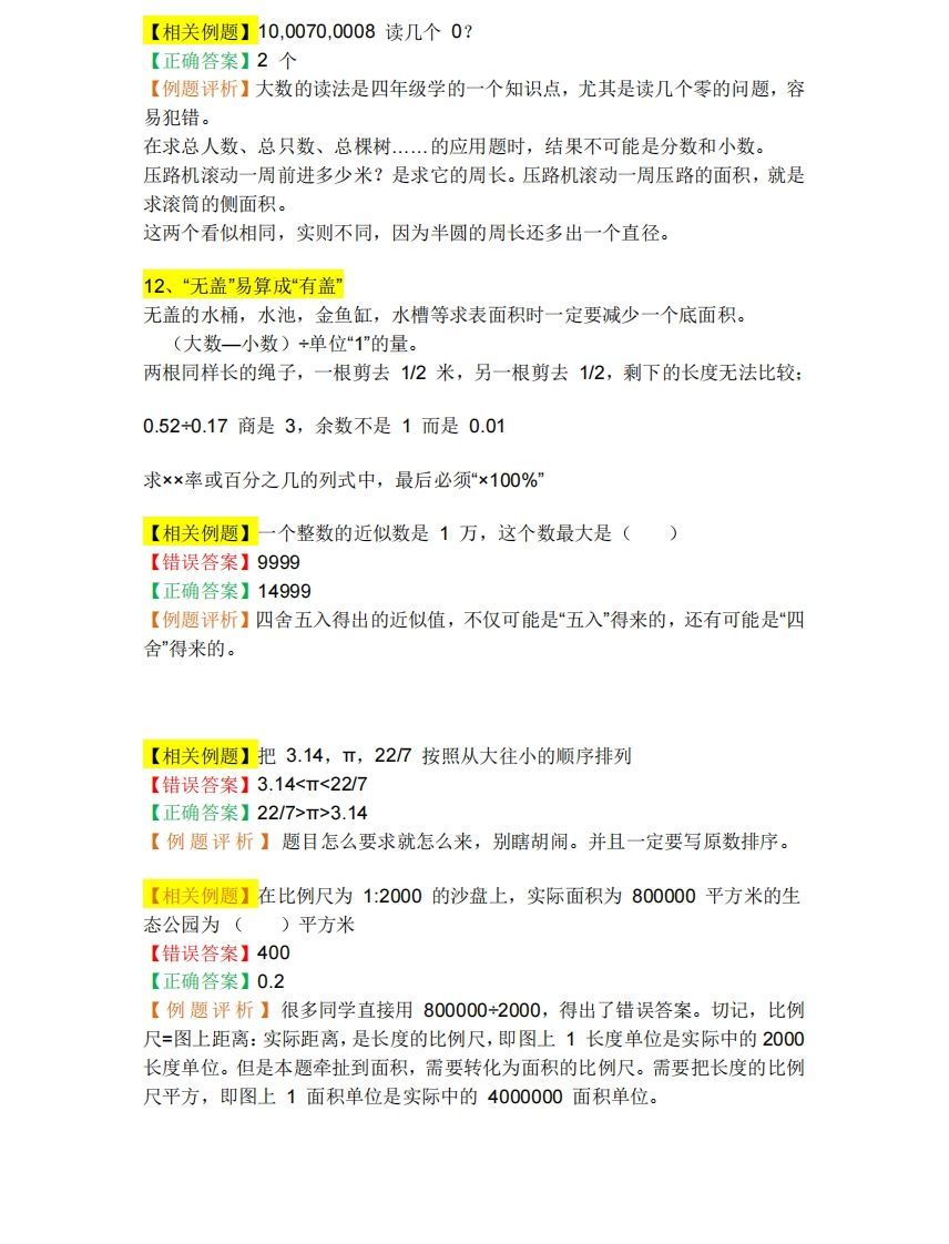
小升初数学必备:26个易错点,含例题和解析,孩子经常出错

小升初数学必备:26个易错点,含例题和解析,孩子经常出错_练习题|试卷|知识点|复习提纲
小升初数学必备:26个易错点,含例题和解析,孩子经常出错
此内容为付费资源,请付费后查看
20积分
大小188.39 KB
页数4
类型pdf
付费资源
图片[1]_小升初数学必备:26个易错点,含例题和解析,孩子经常出错_练习题|试卷|知识点|复习提纲
图片[2]_小升初数学必备:26个易错点,含例题和解析,孩子经常出错_练习题|试卷|知识点|复习提纲

——预览已结束,还剩2页未读——
开通会员后可免费下载高清完整文档

THE END
喜欢就支持一下吧
点赞0 分享