五下数学人教版知识点_练习题|试卷|知识点|复习提纲
练习题|试卷|知识点|复习提纲_一二三四五六七八九年级学习资料下载
  • 小升初
    • 语文复习
    • 数学复习
    • 英语复习
    • 简历模版
    • 真题试卷
    • 综合资料
  • 中考
    • 中考真题
  • 高考
    • 高考真题
    • 生物
  • 幼小衔接
    • 幼小避坑
    • 拼音
    • 古诗
    • 控笔
    • 数学专项
    • 英语专项
    • 语文专项
    • 综合资料
  • 一年级
    • 一年级上
    • 一年级下
  • 二年级
    • 二年级上
    • 二年级下
  • 三年级
    • 三年级上
    • 三年级下
  • 四年级
    • 四年级上
    • 四年级下
  • 五年级
    • 五年级上
    • 五年级下
  • 六年级
    • 六年级上
    • 六年级下
  • 七年级
    • 七年级上
    • 七年级下
  • 八年级
    • 八年级上
    • 八年级下
  • 九年级
    • 九年级上
    • 九年级下
开通会员
自用会员
自用会员
自用会员开通自用会员
  • 永久免费下载全部资源
开通自用会员
副业代理
副业代理
副业代理开通副业代理
  • 永久免费下载全部资源
  • 可推广商品、会员,佣金50%
开通副业代理
  • 登录
  • 注册
  • 小升初
    • 语文复习
    • 数学复习
    • 英语复习
    • 简历模版
    • 真题试卷
    • 综合资料
  • 中考
    • 中考真题
  • 高考
    • 高考真题
    • 生物
  • 幼小衔接
    • 幼小避坑
    • 拼音
    • 古诗
    • 控笔
    • 数学专项
    • 英语专项
    • 语文专项
    • 综合资料
  • 一年级
    • 一年级上
    • 一年级下
  • 二年级
    • 二年级上
    • 二年级下
  • 三年级
    • 三年级上
    • 三年级下
  • 四年级
    • 四年级上
    • 四年级下
  • 五年级
    • 五年级上
    • 五年级下
  • 六年级
    • 六年级上
    • 六年级下
  • 七年级
    • 七年级上
    • 七年级下
  • 八年级
    • 八年级上
    • 八年级下
  • 九年级
    • 九年级上
    • 九年级下
开通会员 尊享会员权益
登录
注册
找回密码
  • 首页
  • 五年级
  • 五年级下
  • 数学
  • 正文

五下数学人教版知识点

langhun的头像_练习题|试卷|知识点|复习提纲
langhun等级-LV1_练习题|试卷|知识点|复习提纲
2025-07-04更新
关注私信
3460
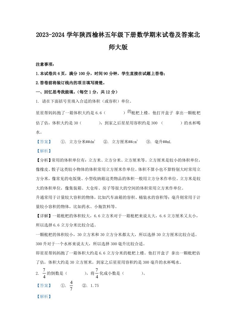
五下数学人教版知识点_练习题|试卷|知识点|复习提纲
五下数学人教版知识点
此内容为付费资源,请付费后查看
20积分
自用会员免费副业代理免费
登录购买
大小445.33 KB
页数19
类型pdf
付费资源
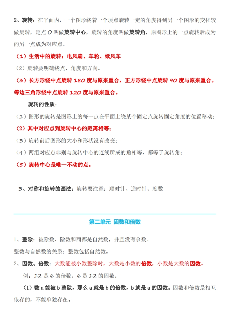
图片[1]_五下数学人教版知识点_练习题|试卷|知识点|复习提纲
图片[2]_五下数学人教版知识点_练习题|试卷|知识点|复习提纲

——预览已结束,还剩17页未读——
开通会员后可免费下载高清完整文档

THE END
数学
喜欢就支持一下吧
点赞0 分享
QQ空间微博QQ好友海报分享复制链接
收藏

上一篇

【冀教数学期末计算日日清】五下

下一篇

人教版五下数学1-8单元知识点汇总(共计37页)
相关推荐
    五年级数学下册3.3分数乘法三(1)_练习题|试卷|知识点|复习提纲

    五年级数学下册3.3分数乘法三(1)

    2025-01-01
    20积分192
    五年级数学下册小学解题思路大全_练习题|试卷|知识点|复习提纲

    五年级数学下册小学解题思路大全

    2025-01-01
    20积分281
    五下数学【分数通分约分专项训练】_练习题|试卷|知识点|复习提纲

    五下数学【分数通分约分专项训练】

    2025-05-20
    20积分384
    五下苏教版数学【期末综合测试卷】_练习题|试卷|知识点|复习提纲

    五下苏教版数学【期末综合测试卷】

    2025-06-12
    20积分210
    五下北师大版数学【期中测试卷.5】_练习题|试卷|知识点|复习提纲

    五下北师大版数学【期中测试卷.5】

    2025-05-21
    20积分296
    五下数学北师大版第六单元测试卷(1)_练习题|试卷|知识点|复习提纲

    五下数学北师大版第六单元测试卷(1)

    2025-05-21
    20积分558
    五上奥数第31讲 行程问题(四) (13)_练习题|试卷|知识点|复习提纲

    五上奥数第31讲 行程问题(四) (13)

    2025-06-15
    20积分389
    2023-2024学年陕西榆林五年级下册数学期末试卷及答案北师大版(Word版)_练习题|试卷|知识点|复习提纲

    2023-2024学年陕西榆林五年级下册数学期末试卷及答案北师大版(Word版)

    2025-01-01
    20积分272
    五年级下册数学寒假作业每日一练(30天)(1)(1)(1)_练习题|试卷|知识点|复习提纲

    五年级下册数学寒假作业每日一练(30天)(1)(1)(1)

    2025-01-16
    20积分481
  • 练习题|试卷|知识点|复习提纲_一二三四五六七八九年级学习资料下载

    幼小初高全年级练习题|试卷|知识点|复习提纲下载,同步课程更新。

  • Copyright © 2025 · 伴学社 ·
    扫一扫加微信_练习题|试卷|知识点|复习提纲
  • 扫码加QQ_练习题|试卷|知识点|复习提纲

    扫码加QQ

    扫码加微信_练习题|试卷|知识点|复习提纲

    扫码加微信
zibll子比主题
本站同款主题模板
zibll子比主题是一款漂亮优雅的网站主题模板,功能强大,配置简单。
查看详情
创建话题创建版块发布帖子
扫码添加微信_练习题|试卷|知识点|复习提纲
在手机上浏览此页面

登录
没有账号?立即注册
用户名或邮箱
登录密码
找回密码
注册
已有账号,立即登录
设置用户名
设置密码
重复密码