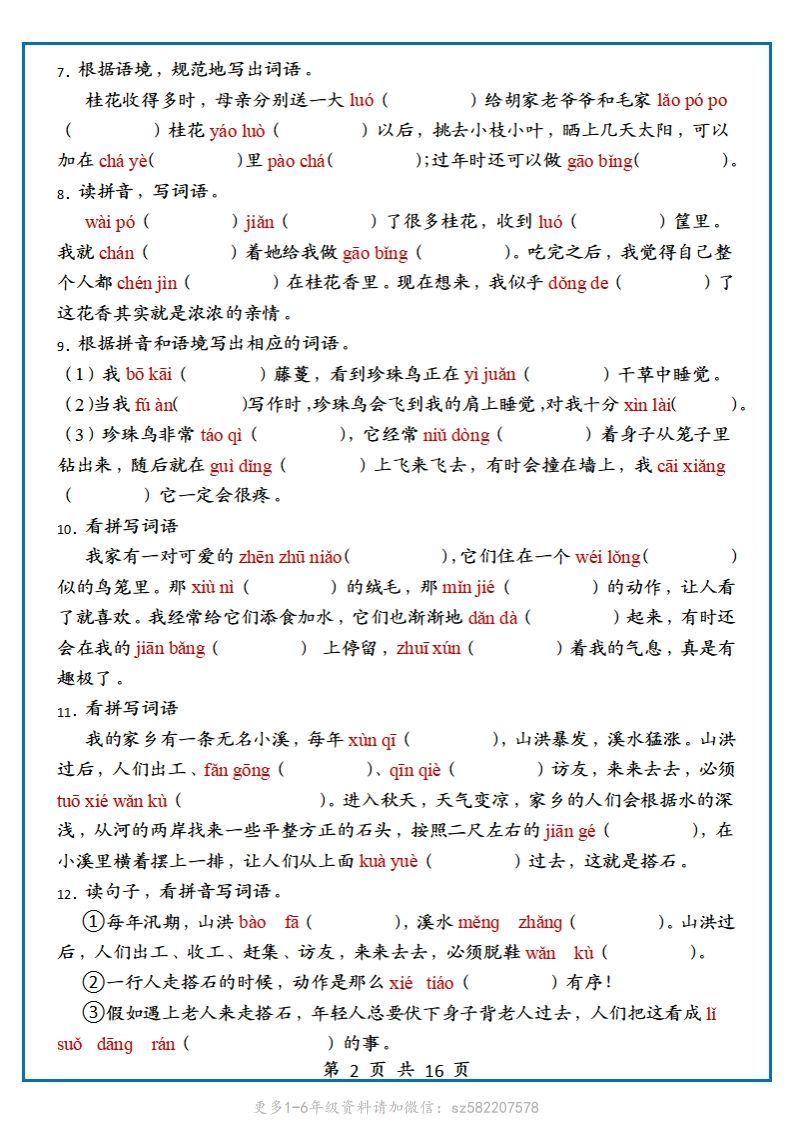
【期末复习:情景默写专项练习(根据语境写词语)(70道)】五上语文

【期末复习:情景默写专项练习(根据语境写词语)(70道)】五上语文_练习题|试卷|知识点|复习提纲
【期末复习:情景默写专项练习(根据语境写词语)(70道)】五上语文
此内容为付费资源,请付费后查看
20积分
大小1.58 MB
页数16
类型pdf
付费资源
图片[1]_【期末复习:情景默写专项练习(根据语境写词语)(70道)】五上语文_练习题|试卷|知识点|复习提纲
图片[2]_【期末复习:情景默写专项练习(根据语境写词语)(70道)】五上语文_练习题|试卷|知识点|复习提纲

——预览已结束,还剩14页未读——
开通会员后可免费下载高清完整文档

THE END
喜欢就支持一下吧
点赞0 分享