五(上)北师大版数学期末真题检测卷.2_练习题|试卷|知识点|复习提纲
练习题|试卷|知识点|复习提纲_一二三四五六七八九年级学习资料下载
  • 小升初
    • 语文复习
    • 数学复习
    • 英语复习
    • 简历模版
    • 真题试卷
    • 综合资料
  • 中考
    • 中考真题
  • 高考
    • 高考真题
    • 生物
  • 幼小衔接
    • 幼小避坑
    • 拼音
    • 古诗
    • 控笔
    • 数学专项
    • 英语专项
    • 语文专项
    • 综合资料
  • 一年级
    • 一年级上
    • 一年级下
  • 二年级
    • 二年级上
    • 二年级下
  • 三年级
    • 三年级上
    • 三年级下
  • 四年级
    • 四年级上
    • 四年级下
  • 五年级
    • 五年级上
    • 五年级下
  • 六年级
    • 六年级上
    • 六年级下
  • 七年级
    • 七年级上
    • 七年级下
  • 八年级
    • 八年级上
    • 八年级下
  • 九年级
    • 九年级上
    • 九年级下
开通会员
自用会员
自用会员
自用会员开通自用会员
  • 永久免费下载全部资源
开通自用会员
副业代理
副业代理
副业代理开通副业代理
  • 永久免费下载全部资源
  • 可推广商品、会员,佣金50%
开通副业代理
  • 登录
  • 注册
  • 小升初
    • 语文复习
    • 数学复习
    • 英语复习
    • 简历模版
    • 真题试卷
    • 综合资料
  • 中考
    • 中考真题
  • 高考
    • 高考真题
    • 生物
  • 幼小衔接
    • 幼小避坑
    • 拼音
    • 古诗
    • 控笔
    • 数学专项
    • 英语专项
    • 语文专项
    • 综合资料
  • 一年级
    • 一年级上
    • 一年级下
  • 二年级
    • 二年级上
    • 二年级下
  • 三年级
    • 三年级上
    • 三年级下
  • 四年级
    • 四年级上
    • 四年级下
  • 五年级
    • 五年级上
    • 五年级下
  • 六年级
    • 六年级上
    • 六年级下
  • 七年级
    • 七年级上
    • 七年级下
  • 八年级
    • 八年级上
    • 八年级下
  • 九年级
    • 九年级上
    • 九年级下
开通会员 尊享会员权益
登录
注册
找回密码
  • 首页
  • 五年级
  • 五年级上
  • 数学
  • 正文

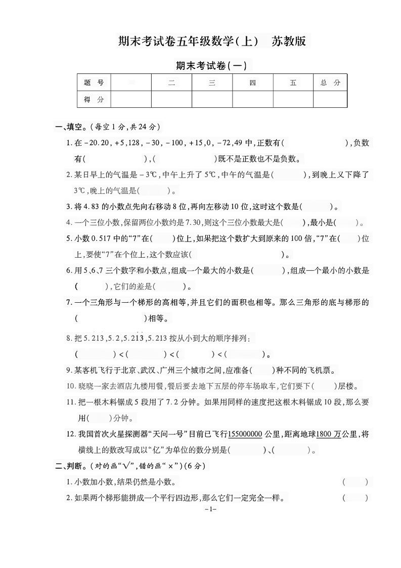
五(上)北师大版数学期末真题检测卷.2

langhun的头像_练习题|试卷|知识点|复习提纲
langhun等级-LV1_练习题|试卷|知识点|复习提纲
2025-07-04更新
关注私信
3570
五(上)北师大版数学期末真题检测卷.2_练习题|试卷|知识点|复习提纲
五(上)北师大版数学期末真题检测卷.2
此内容为付费资源,请付费后查看
20积分
自用会员免费副业代理免费
登录购买
大小325.03 KB
页数7
类型pdf
付费资源
图片[1]_五(上)北师大版数学期末真题检测卷.2_练习题|试卷|知识点|复习提纲

——预览已结束,还剩6页未读——
开通会员后可免费下载高清完整文档

THE END
数学
喜欢就支持一下吧
点赞0 分享
QQ空间微博QQ好友海报分享复制链接
收藏

上一篇

五(上)人教版数学第四单元检测卷一

下一篇

五上北师版数学【期末必考应用题母题50道】
相关推荐
    五(上)苏教版数学期末真题检测卷.2_练习题|试卷|知识点|复习提纲

    五(上)苏教版数学期末真题检测卷.2

    2025-06-11
    20积分551
    (易错笔记)第3练小数除法应用题常考易错题专项汇编(试题)小学数学五年级上册(人教版,含答案)_练习题|试卷|知识点|复习提纲

    (易错笔记)第3练小数除法应用题常考易错题专项汇编(试题)小学数学五年级上册(人教版,含答案)

    2025-06-10
    20积分245
    【期末专项培优】小学数学五年级上册(可能性)专项复习卷(含答案)北师大版_练习题|试卷|知识点|复习提纲

    【期末专项培优】小学数学五年级上册(可能性)专项复习卷(含答案)北师大版

    2025-06-09
    20积分560
    五年级数学上册期中练习(5)(北师大版)_练习题|试卷|知识点|复习提纲

    五年级数学上册期中练习(5)(北师大版)

    2025-01-01
    20积分113
    五上西师版数学【期末试卷(1)】_练习题|试卷|知识点|复习提纲

    五上西师版数学【期末试卷(1)】

    2025-06-12
    20积分138
    五上苏教版数学【期末真题汇编:应用题】_练习题|试卷|知识点|复习提纲

    五上苏教版数学【期末真题汇编:应用题】

    2025-01-13
    20积分103
    五年级数学上册期中测试卷10(苏教版)_练习题|试卷|知识点|复习提纲

    五年级数学上册期中测试卷10(苏教版)

    2025-01-01
    20积分280
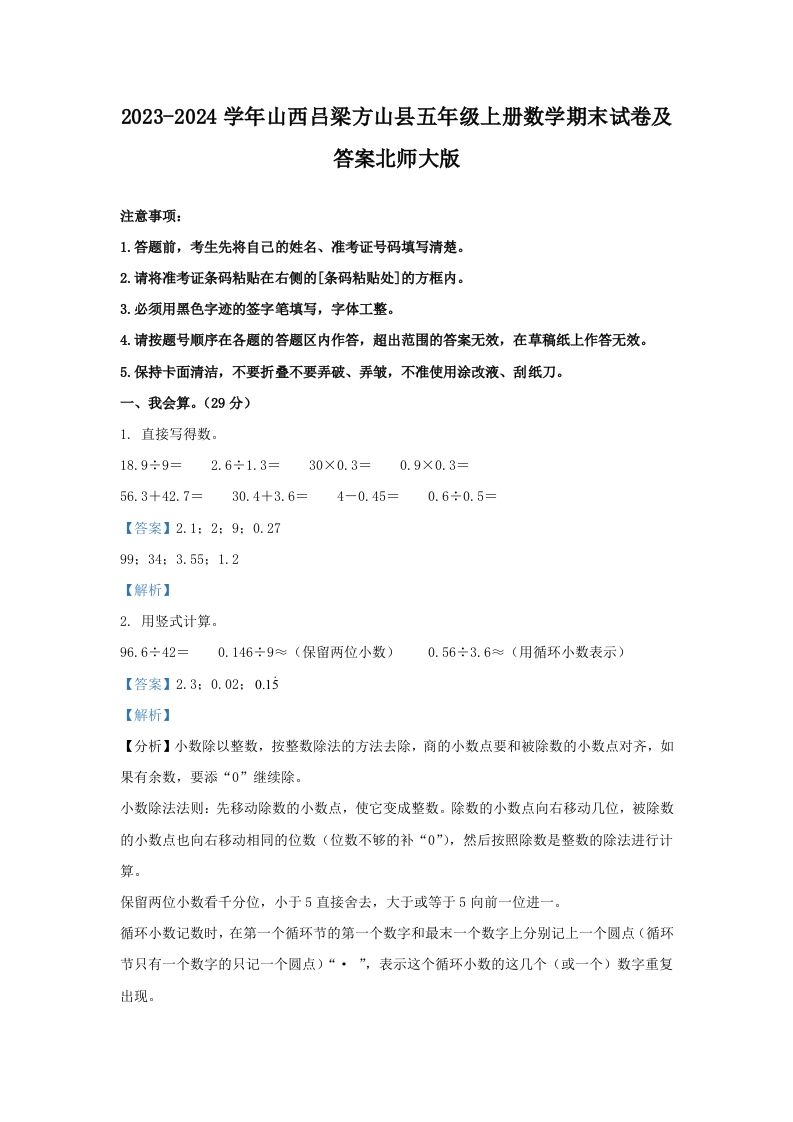
    2023-2024学年山西吕梁方山县五年级上册数学期末试卷及答案北师大版(Word版)_练习题|试卷|知识点|复习提纲

    2023-2024学年山西吕梁方山县五年级上册数学期末试卷及答案北师大版(Word版)

    2025-01-01
    20积分175
    五上苏教版数学【期末精选卷】_练习题|试卷|知识点|复习提纲

    五上苏教版数学【期末精选卷】

    2025-06-11
    20积分289
  • 练习题|试卷|知识点|复习提纲_一二三四五六七八九年级学习资料下载

    幼小初高全年级练习题|试卷|知识点|复习提纲下载,同步课程更新。

  • Copyright © 2025 · 伴学社 ·
    扫一扫加微信_练习题|试卷|知识点|复习提纲
  • 扫码加QQ_练习题|试卷|知识点|复习提纲

    扫码加QQ

    扫码加微信_练习题|试卷|知识点|复习提纲

    扫码加微信
zibll子比主题
本站同款主题模板
zibll子比主题是一款漂亮优雅的网站主题模板,功能强大,配置简单。
查看详情
创建话题创建版块发布帖子
扫码添加微信_练习题|试卷|知识点|复习提纲
在手机上浏览此页面

登录
没有账号?立即注册
用户名或邮箱
登录密码
找回密码
注册
已有账号,立即登录
设置用户名
设置密码
重复密码