2024年高考生物试卷(浙江)(1月)(空白卷)

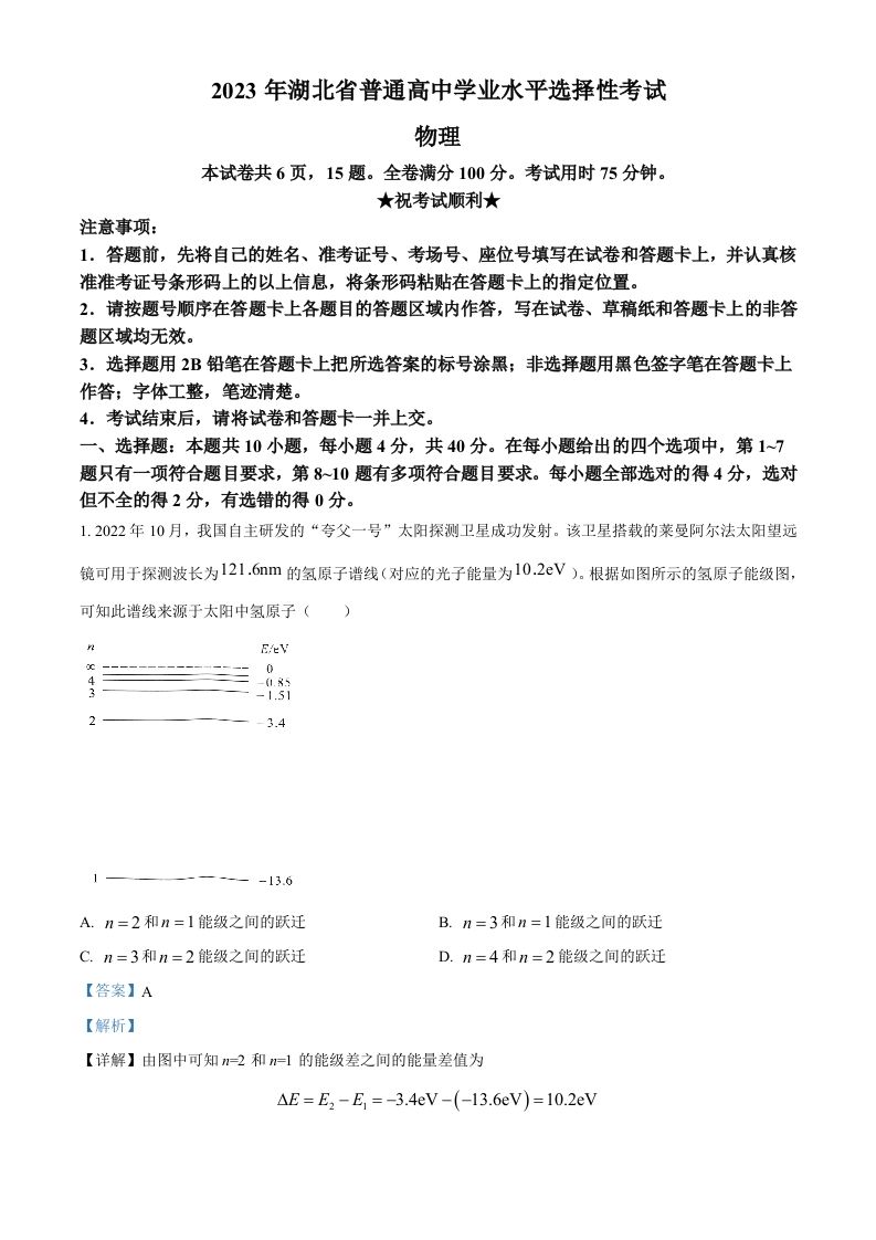
2024年高考生物试卷(浙江)(1月)(空白卷)_练习题|试卷|知识点|复习提纲
2024年高考生物试卷(浙江)(1月)(空白卷)
此内容为付费资源,请付费后查看
20积分
大小772.99 KB
页数10
类型docx
付费资源
图片[1]_2024年高考生物试卷(浙江)(1月)(空白卷)_练习题|试卷|知识点|复习提纲

——预览已结束,还剩9页未读——
开通会员后可免费下载高清完整文档

THE END
喜欢就支持一下吧
点赞0 分享