2024年四川省广安市中考生物真题(含答案)

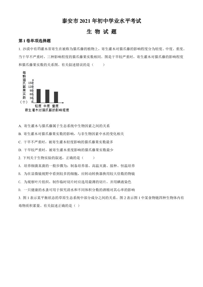
2024年四川省广安市中考生物真题(含答案)_练习题|试卷|知识点|复习提纲
2024年四川省广安市中考生物真题(含答案)
此内容为付费资源,请付费后查看
20积分
大小525.58 KB
页数25
类型docx
付费资源
图片[1]_2024年四川省广安市中考生物真题(含答案)_练习题|试卷|知识点|复习提纲

——预览已结束,还剩24页未读——
开通会员后可免费下载高清完整文档

THE END
喜欢就支持一下吧
点赞0 分享