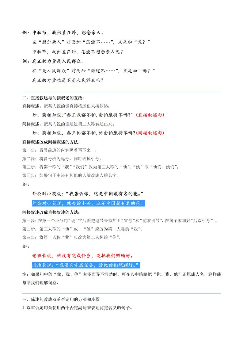
语文四上语文通用【阅读专项提升-专题03.句式转换】四上语文langhun2025-07-04更新关注私信10510语文四上语文通用【阅读专项提升-专题03.句式转换】四上语文此内容为付费资源,请付费后查看20积分自用会员免费副业代理免费登录购买大小3.36 MB页数24类型pdf付费资源 ——预览已结束,还剩22页未读——开通会员后可免费下载高清完整文档 THE END语文 喜欢就支持一下吧点赞10 分享QQ空间微博QQ好友海报分享复制链接收藏