四川省广安市2021年中考道德与法治真题(含答案)_练习题|试卷|知识点|复习提纲
练习题|试卷|知识点|复习提纲_一二三四五六七八九年级学习资料下载
  • 小升初
    • 语文复习
    • 数学复习
    • 英语复习
    • 简历模版
    • 真题试卷
    • 综合资料
  • 中考
    • 中考真题
  • 高考
    • 高考真题
    • 生物
  • 幼小衔接
    • 幼小避坑
    • 拼音
    • 古诗
    • 控笔
    • 数学专项
    • 英语专项
    • 语文专项
    • 综合资料
  • 一年级
    • 一年级上
    • 一年级下
  • 二年级
    • 二年级上
    • 二年级下
  • 三年级
    • 三年级上
    • 三年级下
  • 四年级
    • 四年级上
    • 四年级下
  • 五年级
    • 五年级上
    • 五年级下
  • 六年级
    • 六年级上
    • 六年级下
  • 七年级
    • 七年级上
    • 七年级下
  • 八年级
    • 八年级上
    • 八年级下
  • 九年级
    • 九年级上
    • 九年级下
开通会员
自用会员
自用会员
自用会员开通自用会员
  • 永久免费下载全部资源
开通自用会员
副业代理
副业代理
副业代理开通副业代理
  • 永久免费下载全部资源
  • 可推广商品、会员,佣金50%
开通副业代理
  • 登录
  • 注册
  • 小升初
    • 语文复习
    • 数学复习
    • 英语复习
    • 简历模版
    • 真题试卷
    • 综合资料
  • 中考
    • 中考真题
  • 高考
    • 高考真题
    • 生物
  • 幼小衔接
    • 幼小避坑
    • 拼音
    • 古诗
    • 控笔
    • 数学专项
    • 英语专项
    • 语文专项
    • 综合资料
  • 一年级
    • 一年级上
    • 一年级下
  • 二年级
    • 二年级上
    • 二年级下
  • 三年级
    • 三年级上
    • 三年级下
  • 四年级
    • 四年级上
    • 四年级下
  • 五年级
    • 五年级上
    • 五年级下
  • 六年级
    • 六年级上
    • 六年级下
  • 七年级
    • 七年级上
    • 七年级下
  • 八年级
    • 八年级上
    • 八年级下
  • 九年级
    • 九年级上
    • 九年级下
开通会员 尊享会员权益
登录
注册
找回密码
  • 首页
  • 中考
  • 中考真题
  • 正文

四川省广安市2021年中考道德与法治真题(含答案)

langhun的头像_练习题|试卷|知识点|复习提纲
langhun等级-LV1_练习题|试卷|知识点|复习提纲
2025-07-04更新
关注私信
2120
四川省广安市2021年中考道德与法治真题(含答案)_练习题|试卷|知识点|复习提纲
四川省广安市2021年中考道德与法治真题(含答案)
此内容为付费资源,请付费后查看
20积分
自用会员免费副业代理免费
登录购买
大小433.50 KB
页数11
类型doc
付费资源
图片[1]_四川省广安市2021年中考道德与法治真题(含答案)_练习题|试卷|知识点|复习提纲

——预览已结束,还剩10页未读——
开通会员后可免费下载高清完整文档

THE END
中考真题
喜欢就支持一下吧
点赞0 分享
QQ空间微博QQ好友海报分享复制链接
收藏

上一篇

2022年江西省中考生物真题(含答案)

下一篇

湖南省株洲市2020年中考数学真题(空白卷)
相关推荐
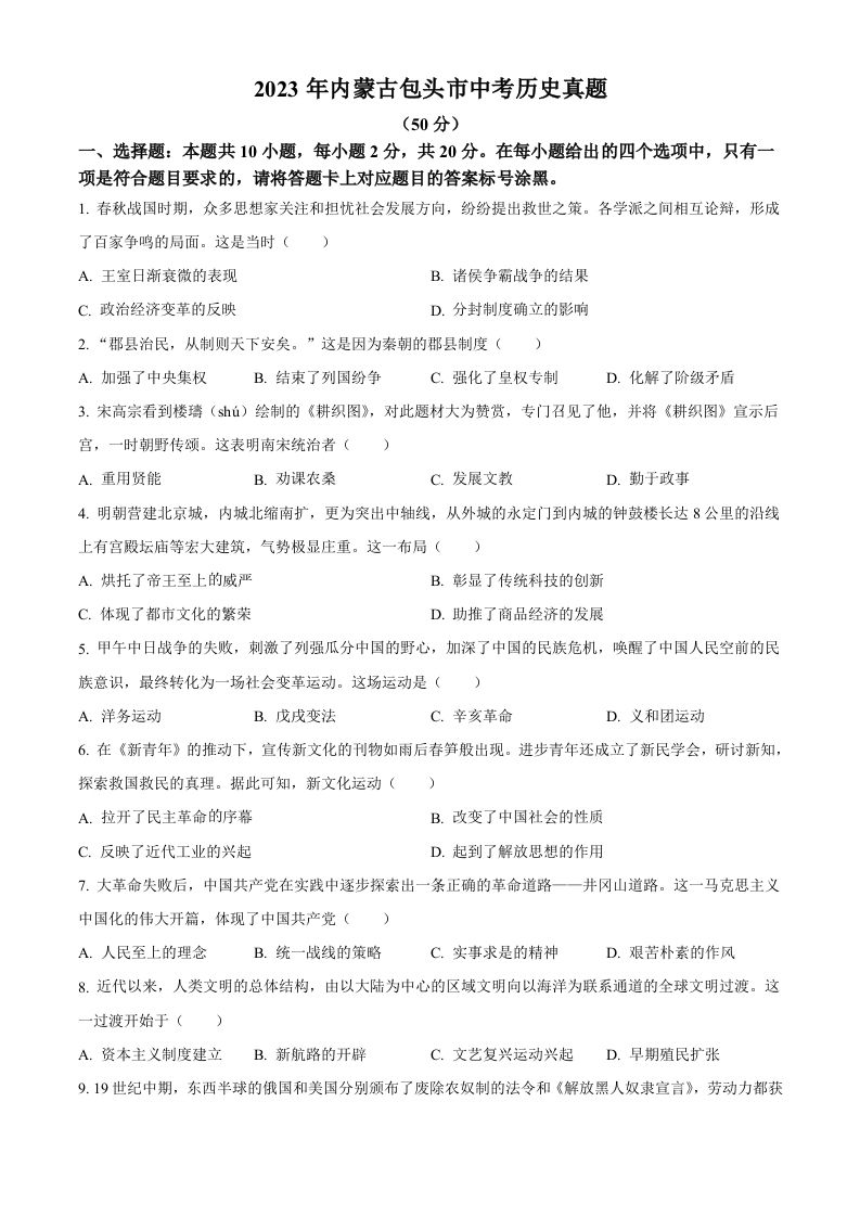
    2023年内蒙古包头市中考历史真题(空白卷)_练习题|试卷|知识点|复习提纲

    2023年内蒙古包头市中考历史真题(空白卷)

    2025-01-01
    20积分419
    2023年山东省滨州市中考语文真题(含答案)_练习题|试卷|知识点|复习提纲

    2023年山东省滨州市中考语文真题(含答案)

    2025-01-01
    20积分272
    四川省达州市2020年中考道德与法治试题(空白卷)_练习题|试卷|知识点|复习提纲

    四川省达州市2020年中考道德与法治试题(空白卷)

    2025-01-01
    20积分311
    2022年内蒙古通辽市中考地理真题(空白卷)_练习题|试卷|知识点|复习提纲

    2022年内蒙古通辽市中考地理真题(空白卷)

    2025-01-01
    20积分273
    2023年四川省遂宁市中考历史真题(含答案)_练习题|试卷|知识点|复习提纲

    2023年四川省遂宁市中考历史真题(含答案)

    2025-01-01
    20积分149
    浙江省舟山、嘉兴市2020年中考语文试题(空白卷)_练习题|试卷|知识点|复习提纲

    浙江省舟山、嘉兴市2020年中考语文试题(空白卷)

    2025-01-01
    20积分184
    贵州省黔东南苗族侗族自治州2021年中考语文试题(含答案)_练习题|试卷|知识点|复习提纲

    贵州省黔东南苗族侗族自治州2021年中考语文试题(含答案)

    2025-01-01
    20积分496
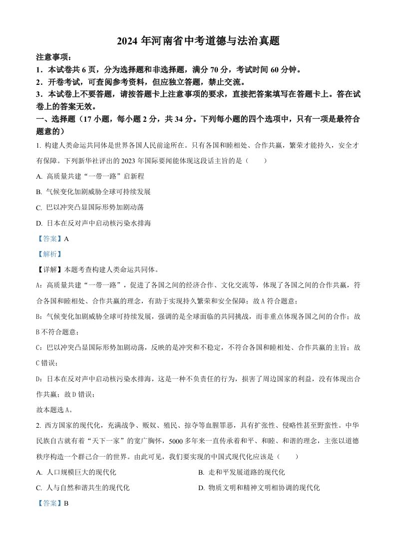
    2024年河南省中考道德与法治真题(含答案)_练习题|试卷|知识点|复习提纲

    2024年河南省中考道德与法治真题(含答案)

    2025-01-01
    20积分415
    2022年湖北省咸宁市、孝感市中考语文真题(空白卷)_练习题|试卷|知识点|复习提纲

    2022年湖北省咸宁市、孝感市中考语文真题(空白卷)

    2025-01-01
    20积分463
  • 练习题|试卷|知识点|复习提纲_一二三四五六七八九年级学习资料下载

    幼小初高全年级练习题|试卷|知识点|复习提纲下载,同步课程更新。

  • Copyright © 2025 · 伴学社 ·
    扫一扫加微信_练习题|试卷|知识点|复习提纲
  • 扫码加QQ_练习题|试卷|知识点|复习提纲

    扫码加QQ

    扫码加微信_练习题|试卷|知识点|复习提纲

    扫码加微信
zibll子比主题
本站同款主题模板
zibll子比主题是一款漂亮优雅的网站主题模板,功能强大,配置简单。
查看详情
创建话题创建版块发布帖子
扫码添加微信_练习题|试卷|知识点|复习提纲
在手机上浏览此页面

登录
没有账号?立即注册
用户名或邮箱
登录密码
找回密码
注册
已有账号,立即登录
设置用户名
设置密码
重复密码