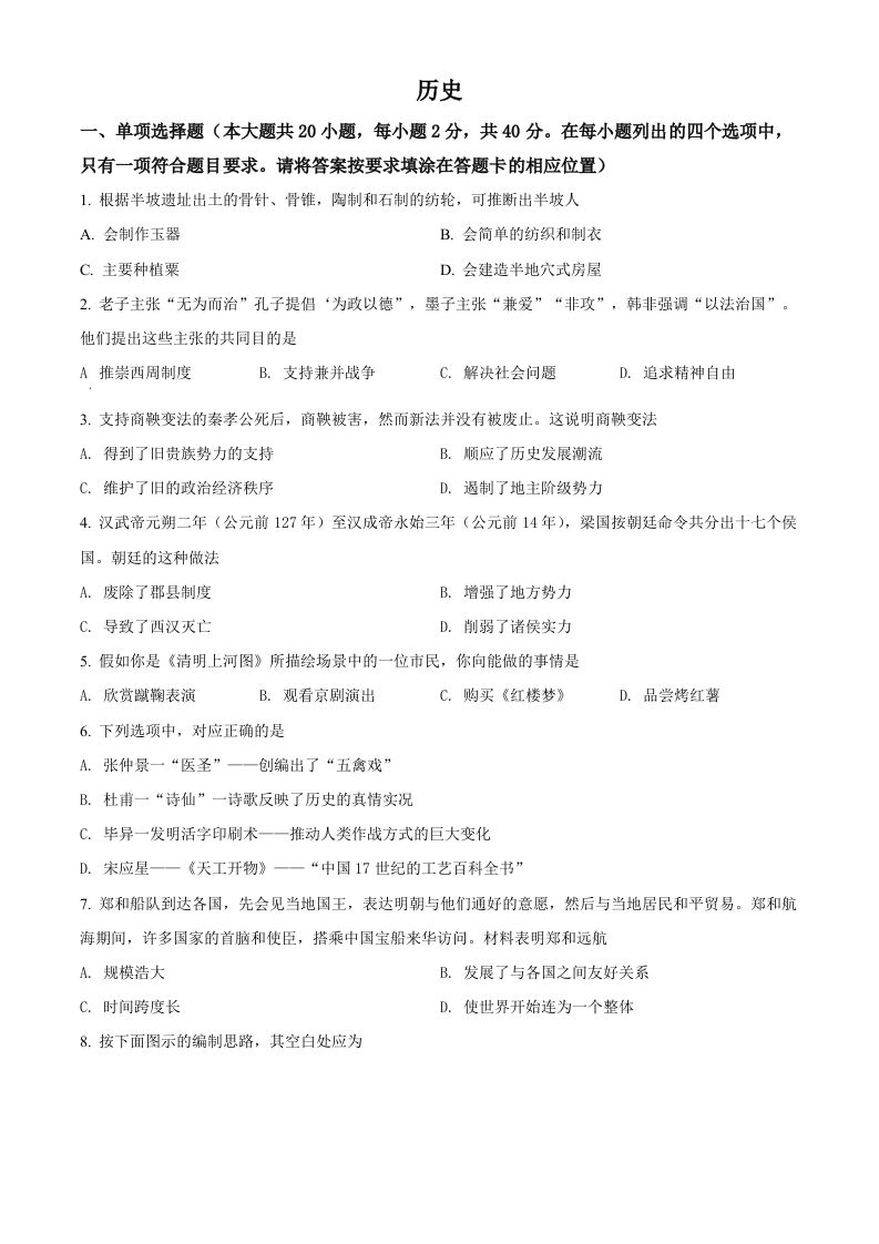
2023年四川省达州市中考化学真题(空白卷)

2023年四川省达州市中考化学真题(空白卷)_练习题|试卷|知识点|复习提纲
2023年四川省达州市中考化学真题(空白卷)
此内容为付费资源,请付费后查看
20积分
大小631.68 KB
页数8
类型docx
付费资源
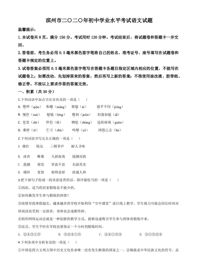
图片[1]_2023年四川省达州市中考化学真题(空白卷)_练习题|试卷|知识点|复习提纲

——预览已结束,还剩7页未读——
开通会员后可免费下载高清完整文档

THE END
喜欢就支持一下吧
点赞0 分享