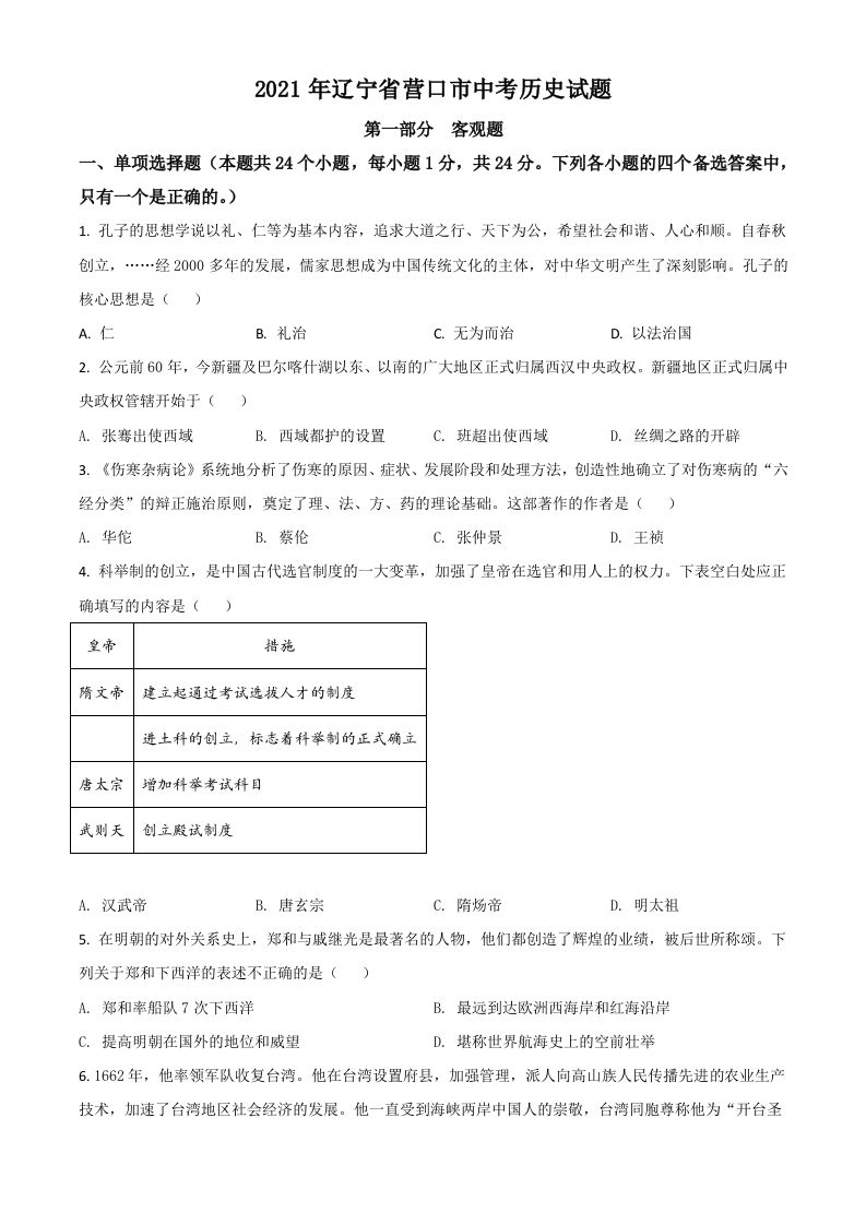
黑龙江省绥化市2021年中考英语试题(空白卷)

黑龙江省绥化市2021年中考英语试题(空白卷)_练习题|试卷|知识点|复习提纲
黑龙江省绥化市2021年中考英语试题(空白卷)
此内容为付费资源,请付费后查看
20积分
大小139.00 KB
页数12
类型doc
付费资源
图片[1]_黑龙江省绥化市2021年中考英语试题(空白卷)_练习题|试卷|知识点|复习提纲

——预览已结束,还剩11页未读——
开通会员后可免费下载高清完整文档

THE END
喜欢就支持一下吧
点赞0 分享