六下语文单元课文古诗专项练习_练习题|试卷|知识点|复习提纲
练习题|试卷|知识点|复习提纲_一二三四五六七八九年级学习资料下载
  • 小升初
    • 语文复习
    • 数学复习
    • 英语复习
    • 简历模版
    • 真题试卷
    • 综合资料
  • 中考
    • 中考真题
  • 高考
    • 高考真题
    • 生物
  • 幼小衔接
    • 幼小避坑
    • 拼音
    • 古诗
    • 控笔
    • 数学专项
    • 英语专项
    • 语文专项
    • 综合资料
  • 一年级
    • 一年级上
    • 一年级下
  • 二年级
    • 二年级上
    • 二年级下
  • 三年级
    • 三年级上
    • 三年级下
  • 四年级
    • 四年级上
    • 四年级下
  • 五年级
    • 五年级上
    • 五年级下
  • 六年级
    • 六年级上
    • 六年级下
  • 七年级
    • 七年级上
    • 七年级下
  • 八年级
    • 八年级上
    • 八年级下
  • 九年级
    • 九年级上
    • 九年级下
开通会员
自用会员
自用会员
自用会员开通自用会员
  • 永久免费下载全部资源
开通自用会员
副业代理
副业代理
副业代理开通副业代理
  • 永久免费下载全部资源
  • 可推广商品、会员,佣金50%
开通副业代理
  • 登录
  • 注册
  • 小升初
    • 语文复习
    • 数学复习
    • 英语复习
    • 简历模版
    • 真题试卷
    • 综合资料
  • 中考
    • 中考真题
  • 高考
    • 高考真题
    • 生物
  • 幼小衔接
    • 幼小避坑
    • 拼音
    • 古诗
    • 控笔
    • 数学专项
    • 英语专项
    • 语文专项
    • 综合资料
  • 一年级
    • 一年级上
    • 一年级下
  • 二年级
    • 二年级上
    • 二年级下
  • 三年级
    • 三年级上
    • 三年级下
  • 四年级
    • 四年级上
    • 四年级下
  • 五年级
    • 五年级上
    • 五年级下
  • 六年级
    • 六年级上
    • 六年级下
  • 七年级
    • 七年级上
    • 七年级下
  • 八年级
    • 八年级上
    • 八年级下
  • 九年级
    • 九年级上
    • 九年级下
开通会员 尊享会员权益
登录
注册
找回密码
  • 首页
  • 六年级
  • 六年级下
  • 语文
  • 正文

六下语文单元课文古诗专项练习

langhun的头像_练习题|试卷|知识点|复习提纲
langhun等级-LV1_练习题|试卷|知识点|复习提纲
2025-07-04更新
关注私信
49413
六下语文单元课文古诗专项练习_练习题|试卷|知识点|复习提纲
六下语文单元课文古诗专项练习
此内容为付费资源,请付费后查看
20积分
自用会员免费副业代理免费
登录购买
大小658.10 KB
页数9
类型pdf
付费资源

——预览已结束,还剩7页未读——
开通会员后可免费下载高清完整文档

THE END
语文
喜欢就支持一下吧
点赞13 分享
QQ空间微博QQ好友海报分享复制链接
收藏

上一篇

六下语文期末情景卷(五)+答案

下一篇

2025暑假各年级特色作业最新版集锦【彩色高清无水印可直接打印】
相关推荐
    六下语文小学阶段必背的328个文学常识和古诗词_练习题|试卷|知识点|复习提纲

    六下语文小学阶段必背的328个文学常识和古诗词

    2025-03-16
    20积分475
    六下语文专题09扩句、缩句、仿句(练习)_练习题|试卷|知识点|复习提纲

    六下语文专题09扩句、缩句、仿句(练习)

    2025-05-22
    20积分400
    【2024-2025学年第一月度阶段考精品测验卷】_练习题|试卷|知识点|复习提纲

    【2024-2025学年第一月度阶段考精品测验卷】

    2025-05-22
    20积分484
    六下语文全册课内重点梳理汇总43页_练习题|试卷|知识点|复习提纲

    六下语文全册课内重点梳理汇总43页

    2025-03-16
    20积分193
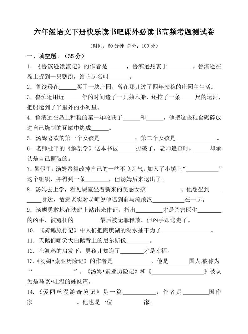
    (新课标)六年级语文下册高频考题测试卷_练习题|试卷|知识点|复习提纲

    (新课标)六年级语文下册高频考题测试卷

    2025-04-02
    20积分522
    六下语文专题18习作与表达(解析版)备考2024年小升初语文真题知识点汇编(全国版)_练习题|试卷|知识点|复习提纲

    六下语文专题18习作与表达(解析版)备考2024年小升初语文真题知识点汇编(全国版)

    2025-05-22
    20积分461
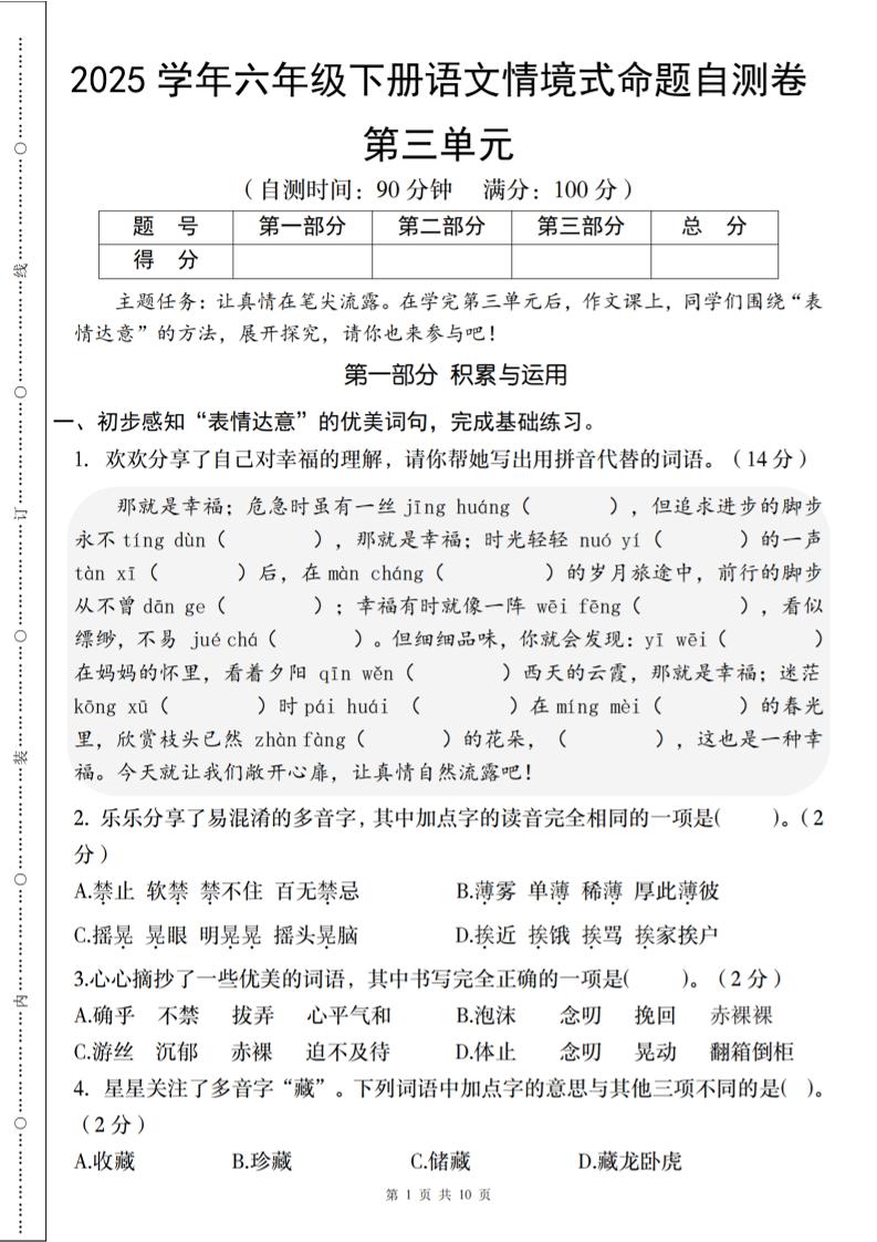
    【第三单元情境式命题自测卷】六下语文_练习题|试卷|知识点|复习提纲

    【第三单元情境式命题自测卷】六下语文

    2025-05-22
    20积分145
    六下语文每日词语默写单1-8单元-含答案_练习题|试卷|知识点|复习提纲

    六下语文每日词语默写单1-8单元-含答案

    2025-03-16
    20积分407
    六年级下语文知识点总结-万能作文开头_练习题|试卷|知识点|复习提纲

    六年级下语文知识点总结-万能作文开头

    2025-04-12
    20积分221
  • 练习题|试卷|知识点|复习提纲_一二三四五六七八九年级学习资料下载

    幼小初高全年级练习题|试卷|知识点|复习提纲下载,同步课程更新。

  • Copyright © 2025 · 伴学社 ·
    扫一扫加微信_练习题|试卷|知识点|复习提纲
  • 扫码加QQ_练习题|试卷|知识点|复习提纲

    扫码加QQ

    扫码加微信_练习题|试卷|知识点|复习提纲

    扫码加微信
zibll子比主题
本站同款主题模板
zibll子比主题是一款漂亮优雅的网站主题模板,功能强大,配置简单。
查看详情
创建话题创建版块发布帖子
扫码添加微信_练习题|试卷|知识点|复习提纲
在手机上浏览此页面

登录
没有账号?立即注册
用户名或邮箱
登录密码
找回密码
注册
已有账号,立即登录
设置用户名
设置密码
重复密码