2022年辽宁省阜新市中考生物真题(含答案)

2022年辽宁省阜新市中考生物真题(含答案)_练习题|试卷|知识点|复习提纲
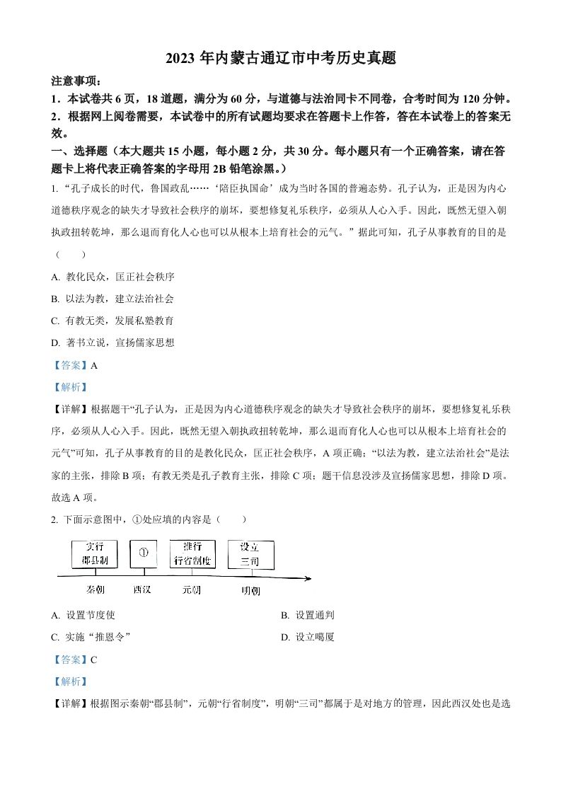
2022年辽宁省阜新市中考生物真题(含答案)
此内容为付费资源,请付费后查看
20积分
大小362.81 KB
页数17
类型docx
付费资源
图片[1]_2022年辽宁省阜新市中考生物真题(含答案)_练习题|试卷|知识点|复习提纲

——预览已结束,还剩16页未读——
开通会员后可免费下载高清完整文档

THE END
喜欢就支持一下吧
点赞0 分享