2022年黑龙江省牡丹江、鸡西地区朝鲜族学校中考语文真题(空白卷)

2022年黑龙江省牡丹江、鸡西地区朝鲜族学校中考语文真题(空白卷)_练习题|试卷|知识点|复习提纲
2022年黑龙江省牡丹江、鸡西地区朝鲜族学校中考语文真题(空白卷)
此内容为付费资源,请付费后查看
20积分
大小21.88 KB
页数6
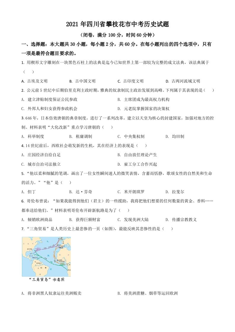
类型docx
付费资源
图片[1]_2022年黑龙江省牡丹江、鸡西地区朝鲜族学校中考语文真题(空白卷)_练习题|试卷|知识点|复习提纲

——预览已结束,还剩5页未读——
开通会员后可免费下载高清完整文档

THE END
喜欢就支持一下吧
点赞0 分享