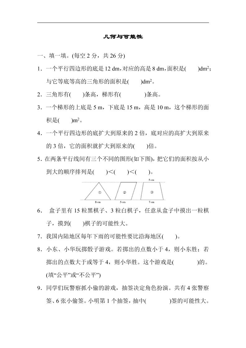
2023-2024学年广东深圳福田区五年级上册数学期中试卷及答案北师大版(Word版)

2023-2024学年广东深圳福田区五年级上册数学期中试卷及答案北师大版(Word版)_练习题|试卷|知识点|复习提纲
2023-2024学年广东深圳福田区五年级上册数学期中试卷及答案北师大版(Word版)
此内容为付费资源,请付费后查看
20积分
大小1.17 MB
页数14
类型doc
付费资源
图片[1]_2023-2024学年广东深圳福田区五年级上册数学期中试卷及答案北师大版(Word版)_练习题|试卷|知识点|复习提纲

——预览已结束,还剩13页未读——
开通会员后可免费下载高清完整文档

THE END
喜欢就支持一下吧
点赞0 分享