2022-2023学年陕西省西安市长安区九年级上学期化学期末试题及答案(Word版)

2022-2023学年陕西省西安市长安区九年级上学期化学期末试题及答案(Word版)_练习题|试卷|知识点|复习提纲
2022-2023学年陕西省西安市长安区九年级上学期化学期末试题及答案(Word版)
此内容为付费资源,请付费后查看
20积分
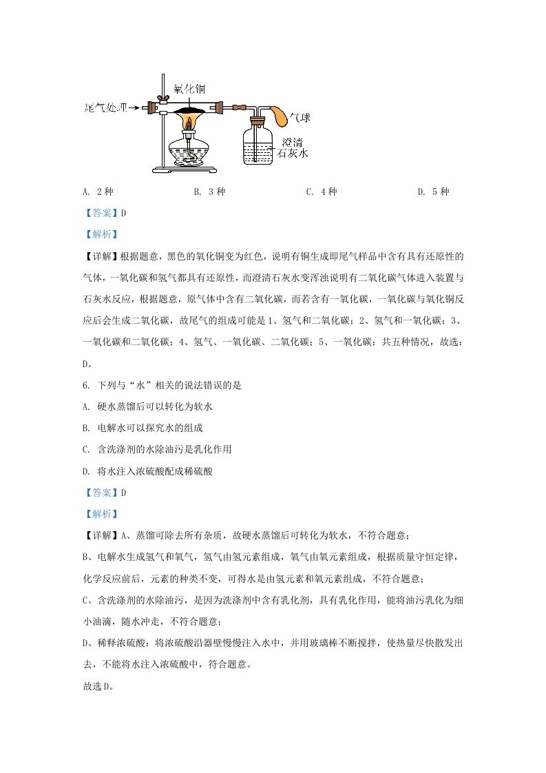
大小472.50 KB
页数18
类型doc
付费资源
图片[1]_2022-2023学年陕西省西安市长安区九年级上学期化学期末试题及答案(Word版)_练习题|试卷|知识点|复习提纲
图片[2]_2022-2023学年陕西省西安市长安区九年级上学期化学期末试题及答案(Word版)_练习题|试卷|知识点|复习提纲
图片[3]_2022-2023学年陕西省西安市长安区九年级上学期化学期末试题及答案(Word版)_练习题|试卷|知识点|复习提纲

——预览已结束,还剩15页未读——
开通会员后可免费下载高清完整文档

THE END
喜欢就支持一下吧
点赞0 分享