人教版七年级上册数学知识点总结_练习题|试卷|知识点|复习提纲
练习题|试卷|知识点|复习提纲_一二三四五六七八九年级学习资料下载
  • 小升初
    • 语文复习
    • 数学复习
    • 英语复习
    • 简历模版
    • 真题试卷
    • 综合资料
  • 中考
    • 中考真题
  • 高考
    • 高考真题
    • 生物
  • 幼小衔接
    • 幼小避坑
    • 拼音
    • 古诗
    • 控笔
    • 数学专项
    • 英语专项
    • 语文专项
    • 综合资料
  • 一年级
    • 一年级上
    • 一年级下
  • 二年级
    • 二年级上
    • 二年级下
  • 三年级
    • 三年级上
    • 三年级下
  • 四年级
    • 四年级上
    • 四年级下
  • 五年级
    • 五年级上
    • 五年级下
  • 六年级
    • 六年级上
    • 六年级下
  • 七年级
    • 七年级上
    • 七年级下
  • 八年级
    • 八年级上
    • 八年级下
  • 九年级
    • 九年级上
    • 九年级下
开通会员
自用会员
自用会员
自用会员开通自用会员
  • 永久免费下载全部资源
开通自用会员
副业代理
副业代理
副业代理开通副业代理
  • 永久免费下载全部资源
  • 可推广商品、会员,佣金50%
开通副业代理
  • 登录
  • 注册
  • 小升初
    • 语文复习
    • 数学复习
    • 英语复习
    • 简历模版
    • 真题试卷
    • 综合资料
  • 中考
    • 中考真题
  • 高考
    • 高考真题
    • 生物
  • 幼小衔接
    • 幼小避坑
    • 拼音
    • 古诗
    • 控笔
    • 数学专项
    • 英语专项
    • 语文专项
    • 综合资料
  • 一年级
    • 一年级上
    • 一年级下
  • 二年级
    • 二年级上
    • 二年级下
  • 三年级
    • 三年级上
    • 三年级下
  • 四年级
    • 四年级上
    • 四年级下
  • 五年级
    • 五年级上
    • 五年级下
  • 六年级
    • 六年级上
    • 六年级下
  • 七年级
    • 七年级上
    • 七年级下
  • 八年级
    • 八年级上
    • 八年级下
  • 九年级
    • 九年级上
    • 九年级下
开通会员 尊享会员权益
登录
注册
找回密码
  • 首页
  • 七年级
  • 七年级上
  • 数学
  • 正文

人教版七年级上册数学知识点总结

langhun的头像_练习题|试卷|知识点|复习提纲
langhun等级-LV1_练习题|试卷|知识点|复习提纲
2025-07-05更新
关注私信
1590
人教版七年级上册数学知识点总结_练习题|试卷|知识点|复习提纲
人教版七年级上册数学知识点总结
此内容为付费资源,请付费后查看
20积分
自用会员免费副业代理免费
登录购买
大小455.59 KB
页数21
类型pdf
付费资源
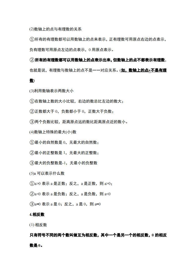
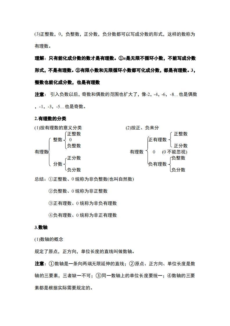
图片[1]_人教版七年级上册数学知识点总结_练习题|试卷|知识点|复习提纲
图片[2]_人教版七年级上册数学知识点总结_练习题|试卷|知识点|复习提纲
图片[3]_人教版七年级上册数学知识点总结_练习题|试卷|知识点|复习提纲

——预览已结束,还剩18页未读——
开通会员后可免费下载高清完整文档

THE END
数学
喜欢就支持一下吧
点赞0 分享
QQ空间微博QQ好友海报分享复制链接
收藏

上一篇

七年级上册数学期末试题及答案人教版(Word版)

下一篇

2022-2023学年四川成都金牛区七年级上册数学期末试卷及答案(Word版)
相关推荐
    七年级上册数学第六章试卷及答案北师大版(Word版)_练习题|试卷|知识点|复习提纲

    七年级上册数学第六章试卷及答案北师大版(Word版)

    2025-01-01
    20积分459
    湘教版数学七年级上册知识点汇总_练习题|试卷|知识点|复习提纲

    湘教版数学七年级上册知识点汇总

    2025-01-01
    20积分237
    七年级上册数学第二章试卷及答案北师大版(Word版)_练习题|试卷|知识点|复习提纲

    七年级上册数学第二章试卷及答案北师大版(Word版)

    2025-01-01
    20积分110
    江西吉安万安县七年级上册数学期末试卷及答案北师大版(Word版)_练习题|试卷|知识点|复习提纲

    江西吉安万安县七年级上册数学期末试卷及答案北师大版(Word版)

    2025-01-01
    20积分387
    2020-2021学年七年级上册数学第二章测试卷及答案人教版(Word版)_练习题|试卷|知识点|复习提纲

    2020-2021学年七年级上册数学第二章测试卷及答案人教版(Word版)

    2025-01-01
    20积分369
    2020-2021学年七年级上册数学第三章第二节测试卷及答案人教版(Word版)_练习题|试卷|知识点|复习提纲

    2020-2021学年七年级上册数学第三章第二节测试卷及答案人教版(Word版)

    2025-01-01
    20积分441
    七年级(上)数学期中试卷1-2卷人教版_练习题|试卷|知识点|复习提纲

    七年级(上)数学期中试卷1-2卷人教版

    2025-01-01
    20积分294
    七年级上册数学第三单元测试卷及答案A卷北师大版(Word版)_练习题|试卷|知识点|复习提纲

    七年级上册数学第三单元测试卷及答案A卷北师大版(Word版)

    2025-01-01
    20积分297
    七年级上册数学第一章测试卷及答案人教版(二)(Word版)_练习题|试卷|知识点|复习提纲

    七年级上册数学第一章测试卷及答案人教版(二)(Word版)

    2025-01-01
    20积分299
  • 练习题|试卷|知识点|复习提纲_一二三四五六七八九年级学习资料下载

    幼小初高全年级练习题|试卷|知识点|复习提纲下载,同步课程更新。

  • Copyright © 2025 · 伴学社 ·
    扫一扫加微信_练习题|试卷|知识点|复习提纲
  • 扫码加QQ_练习题|试卷|知识点|复习提纲

    扫码加QQ

    扫码加微信_练习题|试卷|知识点|复习提纲

    扫码加微信
zibll子比主题
本站同款主题模板
zibll子比主题是一款漂亮优雅的网站主题模板,功能强大,配置简单。
查看详情
创建话题创建版块发布帖子
扫码添加微信_练习题|试卷|知识点|复习提纲
在手机上浏览此页面

登录
没有账号?立即注册
用户名或邮箱
登录密码
找回密码
注册
已有账号,立即登录
设置用户名
设置密码
重复密码