七年级下册数学第十章试卷及答案人教版(Word版)

七年级下册数学第十章试卷及答案人教版(Word版)_练习题|试卷|知识点|复习提纲
七年级下册数学第十章试卷及答案人教版(Word版)
此内容为付费资源,请付费后查看
20积分
大小1.82 MB
页数46
类型doc
付费资源
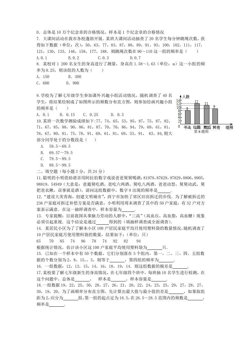
图片[1]_七年级下册数学第十章试卷及答案人教版(Word版)_练习题|试卷|知识点|复习提纲
图片[2]_七年级下册数学第十章试卷及答案人教版(Word版)_练习题|试卷|知识点|复习提纲
图片[3]_七年级下册数学第十章试卷及答案人教版(Word版)_练习题|试卷|知识点|复习提纲

——预览已结束,还剩43页未读——
开通会员后可免费下载高清完整文档

THE END
喜欢就支持一下吧
点赞0 分享