数学四年级下册必背知识点汇总_练习题|试卷|知识点|复习提纲
练习题|试卷|知识点|复习提纲_一二三四五六七八九年级学习资料下载
  • 小升初
    • 语文复习
    • 数学复习
    • 英语复习
    • 简历模版
    • 真题试卷
    • 综合资料
  • 中考
    • 中考真题
  • 高考
    • 高考真题
    • 生物
  • 幼小衔接
    • 幼小避坑
    • 拼音
    • 古诗
    • 控笔
    • 数学专项
    • 英语专项
    • 语文专项
    • 综合资料
  • 一年级
    • 一年级上
    • 一年级下
  • 二年级
    • 二年级上
    • 二年级下
  • 三年级
    • 三年级上
    • 三年级下
  • 四年级
    • 四年级上
    • 四年级下
  • 五年级
    • 五年级上
    • 五年级下
  • 六年级
    • 六年级上
    • 六年级下
  • 七年级
    • 七年级上
    • 七年级下
  • 八年级
    • 八年级上
    • 八年级下
  • 九年级
    • 九年级上
    • 九年级下
开通会员
自用会员
自用会员
自用会员开通自用会员
  • 永久免费下载全部资源
开通自用会员
副业代理
副业代理
副业代理开通副业代理
  • 永久免费下载全部资源
  • 可推广商品、会员,佣金50%
开通副业代理
  • 登录
  • 注册
  • 小升初
    • 语文复习
    • 数学复习
    • 英语复习
    • 简历模版
    • 真题试卷
    • 综合资料
  • 中考
    • 中考真题
  • 高考
    • 高考真题
    • 生物
  • 幼小衔接
    • 幼小避坑
    • 拼音
    • 古诗
    • 控笔
    • 数学专项
    • 英语专项
    • 语文专项
    • 综合资料
  • 一年级
    • 一年级上
    • 一年级下
  • 二年级
    • 二年级上
    • 二年级下
  • 三年级
    • 三年级上
    • 三年级下
  • 四年级
    • 四年级上
    • 四年级下
  • 五年级
    • 五年级上
    • 五年级下
  • 六年级
    • 六年级上
    • 六年级下
  • 七年级
    • 七年级上
    • 七年级下
  • 八年级
    • 八年级上
    • 八年级下
  • 九年级
    • 九年级上
    • 九年级下
开通会员 尊享会员权益
登录
注册
找回密码
  • 首页
  • 四年级
  • 四年级下
  • 数学
  • 正文

数学四年级下册必背知识点汇总

langhun的头像_练习题|试卷|知识点|复习提纲
langhun等级-LV1_练习题|试卷|知识点|复习提纲
2025-07-05更新
关注私信
2860
数学四年级下册必背知识点汇总_练习题|试卷|知识点|复习提纲
数学四年级下册必背知识点汇总
此内容为付费资源,请付费后查看
20积分
自用会员免费副业代理免费
登录购买
大小1.13 MB
页数14
类型pdf
付费资源
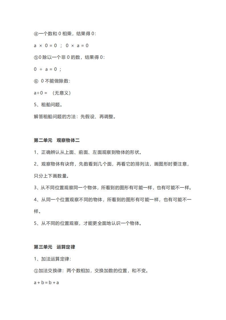
图片[1]_数学四年级下册必背知识点汇总_练习题|试卷|知识点|复习提纲
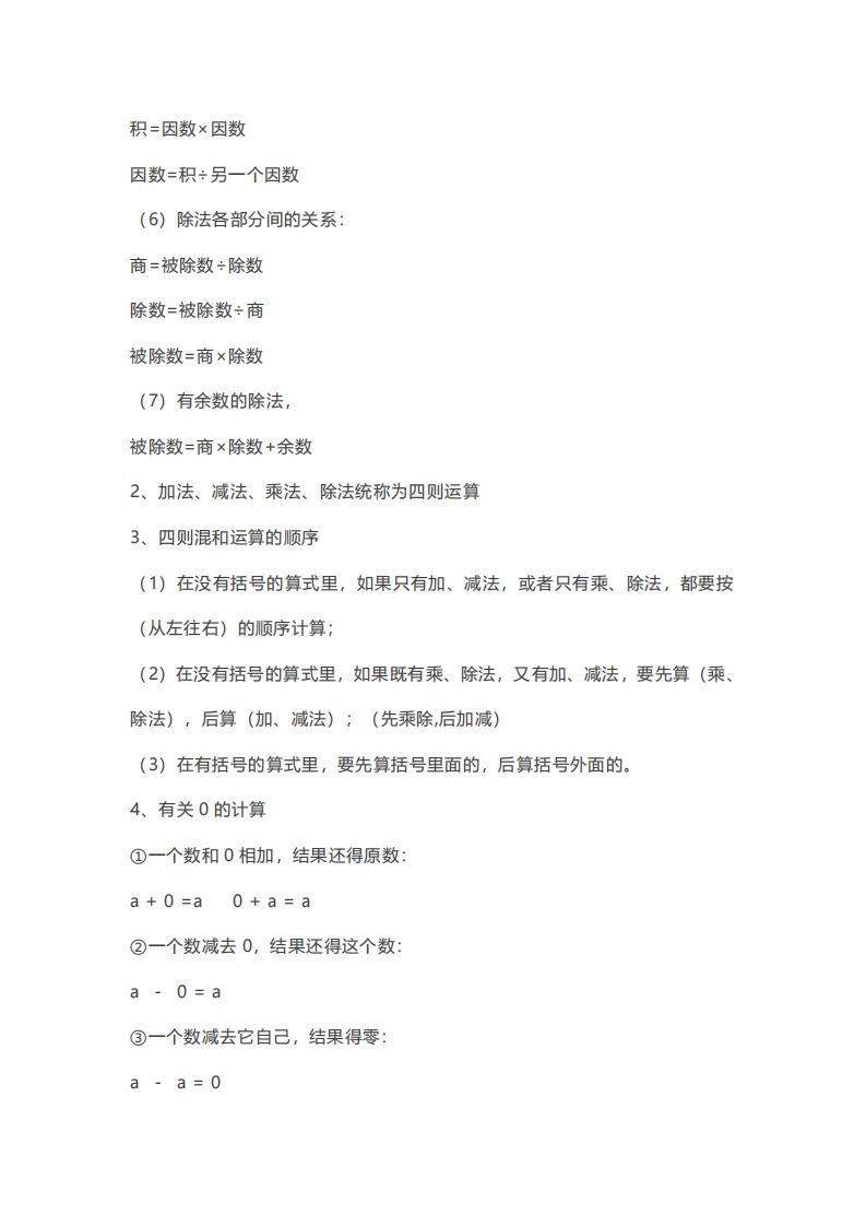
图片[2]_数学四年级下册必背知识点汇总_练习题|试卷|知识点|复习提纲
图片[3]_数学四年级下册必背知识点汇总_练习题|试卷|知识点|复习提纲

——预览已结束,还剩11页未读——
开通会员后可免费下载高清完整文档

THE END
数学
喜欢就支持一下吧
点赞0 分享
QQ空间微博QQ好友海报分享复制链接
收藏

上一篇

四年级数学下册5.1用字母表示数

下一篇

2023-2024学年河南省开封市通许县四年级下学期期末数学真题及答案(Word版)
相关推荐
    四年级数学下册1.四则运算_练习题|试卷|知识点|复习提纲

    四年级数学下册1.四则运算

    2025-01-01
    20积分417
    四年级数学下册综合调研卷(二)_练习题|试卷|知识点|复习提纲

    四年级数学下册综合调研卷(二)

    2025-01-01
    20积分319
    四下丨数学小数加减混合运算卷子(通用版)_练习题|试卷|知识点|复习提纲

    四下丨数学小数加减混合运算卷子(通用版)

    2025-05-16
    20积分255
    全易通数学人教版四年级下第五单元测试题_练习题|试卷|知识点|复习提纲

    全易通数学人教版四年级下第五单元测试题

    2025-05-16
    20积分268
    四年级数学下册第一单元检测(2)_练习题|试卷|知识点|复习提纲

    四年级数学下册第一单元检测(2)

    2025-01-01
    20积分487
    四年级数学下册北师大版小学第二单元《认识三角形和四边形——探索与发现--三角形内角和》同步检测2(附答案)_练习题|试卷|知识点|复习提纲

    四年级数学下册北师大版小学第二单元《认识三角形和四边形——探索与发现–三角形内角和》同步检测2(附答案)

    2025-01-01
    20积分307
    四下北师大数学《数学第二单元培优检测卷》_练习题|试卷|知识点|复习提纲

    四下北师大数学《数学第二单元培优检测卷》

    2025-04-17
    20积分385
    四年级数学下册6.1生日_练习题|试卷|知识点|复习提纲

    四年级数学下册6.1生日

    2025-01-01
    20积分396
    四年级(下)数学期中模拟测试卷《北师版》_练习题|试卷|知识点|复习提纲

    四年级(下)数学期中模拟测试卷《北师版》

    2025-05-15
    20积分572
  • 练习题|试卷|知识点|复习提纲_一二三四五六七八九年级学习资料下载

    幼小初高全年级练习题|试卷|知识点|复习提纲下载,同步课程更新。

  • Copyright © 2025 · 伴学社 ·
    扫一扫加微信_练习题|试卷|知识点|复习提纲
  • 扫码加QQ_练习题|试卷|知识点|复习提纲

    扫码加QQ

    扫码加微信_练习题|试卷|知识点|复习提纲

    扫码加微信
zibll子比主题
本站同款主题模板
zibll子比主题是一款漂亮优雅的网站主题模板,功能强大,配置简单。
查看详情
创建话题创建版块发布帖子
扫码添加微信_练习题|试卷|知识点|复习提纲
在手机上浏览此页面

登录
没有账号?立即注册
用户名或邮箱
登录密码
找回密码
注册
已有账号,立即登录
设置用户名
设置密码
重复密码