五年级数学下册期末特训(试题)部编版语文

五年级数学下册期末特训(试题)部编版语文_练习题|试卷|知识点|复习提纲
五年级数学下册期末特训(试题)部编版语文
此内容为付费资源,请付费后查看
20积分
大小27.20 KB
页数7
类型docx
付费资源
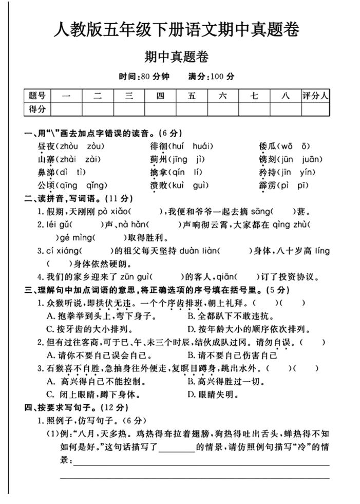
图片[1]_五年级数学下册期末特训(试题)部编版语文_练习题|试卷|知识点|复习提纲
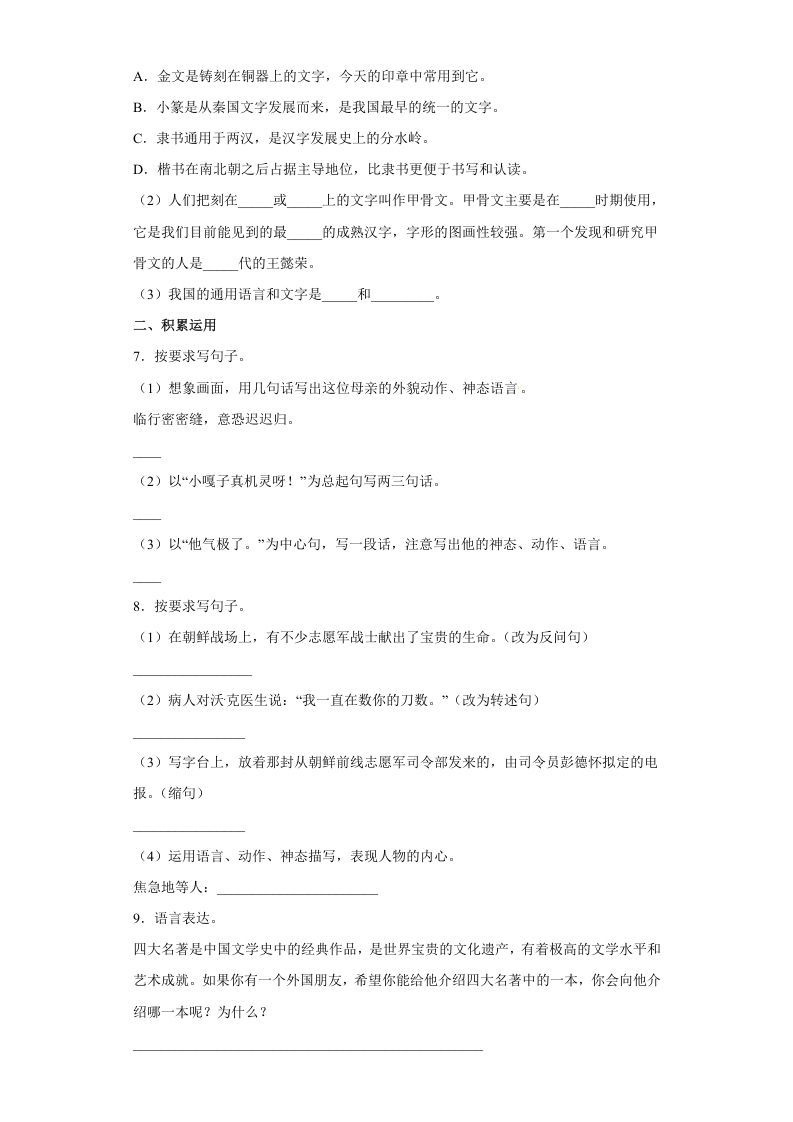
图片[2]_五年级数学下册期末特训(试题)部编版语文_练习题|试卷|知识点|复习提纲
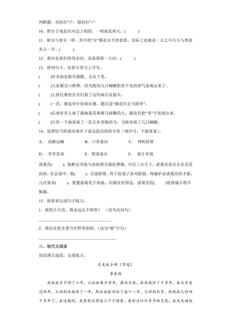
图片[3]_五年级数学下册期末特训(试题)部编版语文_练习题|试卷|知识点|复习提纲

——预览已结束,还剩4页未读——
开通会员后可免费下载高清完整文档

THE END
喜欢就支持一下吧
点赞0 分享