五年级数学上册期中测试卷4(人教版)_练习题|试卷|知识点|复习提纲
练习题|试卷|知识点|复习提纲_一二三四五六七八九年级学习资料下载
  • 小升初
    • 语文复习
    • 数学复习
    • 英语复习
    • 简历模版
    • 真题试卷
    • 综合资料
  • 中考
    • 中考真题
  • 高考
    • 高考真题
    • 生物
  • 幼小衔接
    • 幼小避坑
    • 拼音
    • 古诗
    • 控笔
    • 数学专项
    • 英语专项
    • 语文专项
    • 综合资料
  • 一年级
    • 一年级上
    • 一年级下
  • 二年级
    • 二年级上
    • 二年级下
  • 三年级
    • 三年级上
    • 三年级下
  • 四年级
    • 四年级上
    • 四年级下
  • 五年级
    • 五年级上
    • 五年级下
  • 六年级
    • 六年级上
    • 六年级下
  • 七年级
    • 七年级上
    • 七年级下
  • 八年级
    • 八年级上
    • 八年级下
  • 九年级
    • 九年级上
    • 九年级下
开通会员
自用会员
自用会员
自用会员开通自用会员
  • 永久免费下载全部资源
开通自用会员
副业代理
副业代理
副业代理开通副业代理
  • 永久免费下载全部资源
  • 可推广商品、会员,佣金50%
开通副业代理
  • 登录
  • 注册
  • 小升初
    • 语文复习
    • 数学复习
    • 英语复习
    • 简历模版
    • 真题试卷
    • 综合资料
  • 中考
    • 中考真题
  • 高考
    • 高考真题
    • 生物
  • 幼小衔接
    • 幼小避坑
    • 拼音
    • 古诗
    • 控笔
    • 数学专项
    • 英语专项
    • 语文专项
    • 综合资料
  • 一年级
    • 一年级上
    • 一年级下
  • 二年级
    • 二年级上
    • 二年级下
  • 三年级
    • 三年级上
    • 三年级下
  • 四年级
    • 四年级上
    • 四年级下
  • 五年级
    • 五年级上
    • 五年级下
  • 六年级
    • 六年级上
    • 六年级下
  • 七年级
    • 七年级上
    • 七年级下
  • 八年级
    • 八年级上
    • 八年级下
  • 九年级
    • 九年级上
    • 九年级下
开通会员 尊享会员权益
登录
注册
找回密码
  • 首页
  • 五年级
  • 五年级上
  • 数学
  • 正文

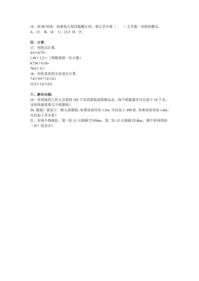
五年级数学上册期中测试卷4(人教版)

langhun的头像_练习题|试卷|知识点|复习提纲
langhun等级-LV1_练习题|试卷|知识点|复习提纲
2025-07-05更新
关注私信
1170
五年级数学上册期中测试卷4(人教版)_练习题|试卷|知识点|复习提纲
五年级数学上册期中测试卷4(人教版)
此内容为付费资源,请付费后查看
20积分
自用会员免费副业代理免费
登录购买
大小141.50 KB
页数10
类型doc
付费资源
图片[1]_五年级数学上册期中测试卷4(人教版)_练习题|试卷|知识点|复习提纲
图片[2]_五年级数学上册期中测试卷4(人教版)_练习题|试卷|知识点|复习提纲
图片[3]_五年级数学上册期中测试卷4(人教版)_练习题|试卷|知识点|复习提纲

——预览已结束,还剩7页未读——
开通会员后可免费下载高清完整文档

THE END
数学
喜欢就支持一下吧
点赞0 分享
QQ空间微博QQ好友海报分享复制链接
收藏

上一篇

五年级数学上册期中测试卷10(苏教版)

下一篇

五年级数学上册第三单元倍数和因数(北师大版)
相关推荐
    五年级数学上册第4课时小数乘、除法(人教版)_练习题|试卷|知识点|复习提纲

    五年级数学上册第4课时小数乘、除法(人教版)

    2025-01-01
    20积分139
    五年级数学上册期末测试卷6(苏教版)_练习题|试卷|知识点|复习提纲

    五年级数学上册期末测试卷6(苏教版)

    2025-01-01
    20积分457
    【北师大版】2024-2025学年五年级上册数学期末百校联考卷_练习题|试卷|知识点|复习提纲

    【北师大版】2024-2025学年五年级上册数学期末百校联考卷

    2025-01-03
    20积分271
    (易错笔记)第5练简易方程应用题常考易错题专项汇编(试题)小学数学五年级上册(人教版,含答案)_练习题|试卷|知识点|复习提纲

    (易错笔记)第5练简易方程应用题常考易错题专项汇编(试题)小学数学五年级上册(人教版,含答案)

    2025-06-10
    20积分527
    2023-2024学年广东深圳龙岗区五年级上册数学期中试卷及答案北师大版(Word版)_练习题|试卷|知识点|复习提纲

    2023-2024学年广东深圳龙岗区五年级上册数学期中试卷及答案北师大版(Word版)

    2025-01-01
    20积分479
    五上数学北京第五单元测试卷(A)_练习题|试卷|知识点|复习提纲

    五上数学北京第五单元测试卷(A)

    2025-06-09
    20积分166
    五上西师版数学【期末试卷(4)】_练习题|试卷|知识点|复习提纲

    五上西师版数学【期末试卷(4)】

    2025-06-12
    20积分220
    五上54制青岛版数学第一单元检测卷.2_练习题|试卷|知识点|复习提纲

    五上54制青岛版数学第一单元检测卷.2

    2025-01-01
    20积分382
    五年级数学上册新人教版预习单(人教版)_练习题|试卷|知识点|复习提纲

    五年级数学上册新人教版预习单(人教版)

    2025-01-01
    20积分331
  • 练习题|试卷|知识点|复习提纲_一二三四五六七八九年级学习资料下载

    幼小初高全年级练习题|试卷|知识点|复习提纲下载,同步课程更新。

  • Copyright © 2025 · 伴学社 ·
    扫一扫加微信_练习题|试卷|知识点|复习提纲
  • 扫码加QQ_练习题|试卷|知识点|复习提纲

    扫码加QQ

    扫码加微信_练习题|试卷|知识点|复习提纲

    扫码加微信
zibll子比主题
本站同款主题模板
zibll子比主题是一款漂亮优雅的网站主题模板,功能强大,配置简单。
查看详情
创建话题创建版块发布帖子
扫码添加微信_练习题|试卷|知识点|复习提纲
在手机上浏览此页面

登录
没有账号?立即注册
用户名或邮箱
登录密码
找回密码
注册
已有账号,立即登录
设置用户名
设置密码
重复密码