四年级语文上册19第19课《一只窝囊的大老虎》_练习题|试卷|知识点|复习提纲
练习题|试卷|知识点|复习提纲_一二三四五六七八九年级学习资料下载
  • 小升初
    • 语文复习
    • 数学复习
    • 英语复习
    • 简历模版
    • 真题试卷
    • 综合资料
  • 中考
    • 中考真题
  • 高考
    • 高考真题
    • 生物
  • 幼小衔接
    • 幼小避坑
    • 拼音
    • 古诗
    • 控笔
    • 数学专项
    • 英语专项
    • 语文专项
    • 综合资料
  • 一年级
    • 一年级上
    • 一年级下
  • 二年级
    • 二年级上
    • 二年级下
  • 三年级
    • 三年级上
    • 三年级下
  • 四年级
    • 四年级上
    • 四年级下
  • 五年级
    • 五年级上
    • 五年级下
  • 六年级
    • 六年级上
    • 六年级下
  • 七年级
    • 七年级上
    • 七年级下
  • 八年级
    • 八年级上
    • 八年级下
  • 九年级
    • 九年级上
    • 九年级下
开通会员
自用会员
自用会员
自用会员开通自用会员
  • 永久免费下载全部资源
开通自用会员
副业代理
副业代理
副业代理开通副业代理
  • 永久免费下载全部资源
  • 可推广商品、会员,佣金50%
开通副业代理
  • 登录
  • 注册
  • 小升初
    • 语文复习
    • 数学复习
    • 英语复习
    • 简历模版
    • 真题试卷
    • 综合资料
  • 中考
    • 中考真题
  • 高考
    • 高考真题
    • 生物
  • 幼小衔接
    • 幼小避坑
    • 拼音
    • 古诗
    • 控笔
    • 数学专项
    • 英语专项
    • 语文专项
    • 综合资料
  • 一年级
    • 一年级上
    • 一年级下
  • 二年级
    • 二年级上
    • 二年级下
  • 三年级
    • 三年级上
    • 三年级下
  • 四年级
    • 四年级上
    • 四年级下
  • 五年级
    • 五年级上
    • 五年级下
  • 六年级
    • 六年级上
    • 六年级下
  • 七年级
    • 七年级上
    • 七年级下
  • 八年级
    • 八年级上
    • 八年级下
  • 九年级
    • 九年级上
    • 九年级下
开通会员 尊享会员权益
登录
注册
找回密码
  • 首页
  • 四年级
  • 四年级上
  • 语文
  • 正文

四年级语文上册19第19课《一只窝囊的大老虎》

langhun的头像_练习题|试卷|知识点|复习提纲
langhun等级-LV1_练习题|试卷|知识点|复习提纲
2025-07-05更新
关注私信
2970
四年级语文上册19第19课《一只窝囊的大老虎》_练习题|试卷|知识点|复习提纲
四年级语文上册19第19课《一只窝囊的大老虎》
此内容为付费资源,请付费后查看
20积分
自用会员免费副业代理免费
登录购买
大小13.85 KB
页数3
类型docx
付费资源
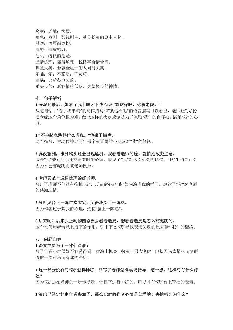
图片[1]_四年级语文上册19第19课《一只窝囊的大老虎》_练习题|试卷|知识点|复习提纲
图片[2]_四年级语文上册19第19课《一只窝囊的大老虎》_练习题|试卷|知识点|复习提纲

——预览已结束,还剩1页未读——
开通会员后可免费下载高清完整文档

THE END
语文
喜欢就支持一下吧
点赞0 分享
QQ空间微博QQ好友海报分享复制链接
收藏

上一篇

四年级语文上册期末测试卷(一)

下一篇

四年级语文上册第2单元复习
相关推荐
    四年级语文上册12修辞手法_练习题|试卷|知识点|复习提纲

    四年级语文上册12修辞手法

    2025-01-01
    20积分182
    四上语文通用【同步精讲字卡(共10页)】四上语文_练习题|试卷|知识点|复习提纲

    四上语文通用【同步精讲字卡(共10页)】四上语文

    2025-06-19
    20积分397
    四年级语文上册7第7课《呼风唤雨的世纪》_练习题|试卷|知识点|复习提纲

    四年级语文上册7第7课《呼风唤雨的世纪》

    2025-01-01
    20积分144
    2023-2024学年山东省青岛市西海岸新区四年级上学期期中语文真题及答案(Word版)_练习题|试卷|知识点|复习提纲

    2023-2024学年山东省青岛市西海岸新区四年级上学期期中语文真题及答案(Word版)

    2025-01-01
    20积分143
    四年级语文上册13精卫填海_练习题|试卷|知识点|复习提纲

    四年级语文上册13精卫填海

    2025-01-01
    20积分263
    2024秋四年级语文上册期末复习每日5题(21天冲刺计划)_练习题|试卷|知识点|复习提纲

    2024秋四年级语文上册期末复习每日5题(21天冲刺计划)

    2025-01-01
    20积分471
    四年级语文上册口语交际与习作专项_练习题|试卷|知识点|复习提纲

    四年级语文上册口语交际与习作专项

    2025-01-01
    20积分108
    四年级语文上册四年级下册课文_练习题|试卷|知识点|复习提纲

    四年级语文上册四年级下册课文

    2025-01-01
    20积分398
    语文四上语文通用【课外阅读练习精选30篇(附答案)】四上语文_练习题|试卷|知识点|复习提纲

    语文四上语文通用【课外阅读练习精选30篇(附答案)】四上语文

    2025-06-19
    20积分515
  • 练习题|试卷|知识点|复习提纲_一二三四五六七八九年级学习资料下载

    幼小初高全年级练习题|试卷|知识点|复习提纲下载,同步课程更新。

  • Copyright © 2025 · 伴学社 ·
    扫一扫加微信_练习题|试卷|知识点|复习提纲
  • 扫码加QQ_练习题|试卷|知识点|复习提纲

    扫码加QQ

    扫码加微信_练习题|试卷|知识点|复习提纲

    扫码加微信
zibll子比主题
本站同款主题模板
zibll子比主题是一款漂亮优雅的网站主题模板,功能强大,配置简单。
查看详情
创建话题创建版块发布帖子
扫码添加微信_练习题|试卷|知识点|复习提纲
在手机上浏览此页面

登录
没有账号?立即注册
用户名或邮箱
登录密码
找回密码
注册
已有账号,立即登录
设置用户名
设置密码
重复密码