三年级数学上册期中检测卷1(苏教版)_练习题|试卷|知识点|复习提纲
练习题|试卷|知识点|复习提纲_一二三四五六七八九年级学习资料下载
  • 小升初
    • 语文复习
    • 数学复习
    • 英语复习
    • 简历模版
    • 真题试卷
    • 综合资料
  • 中考
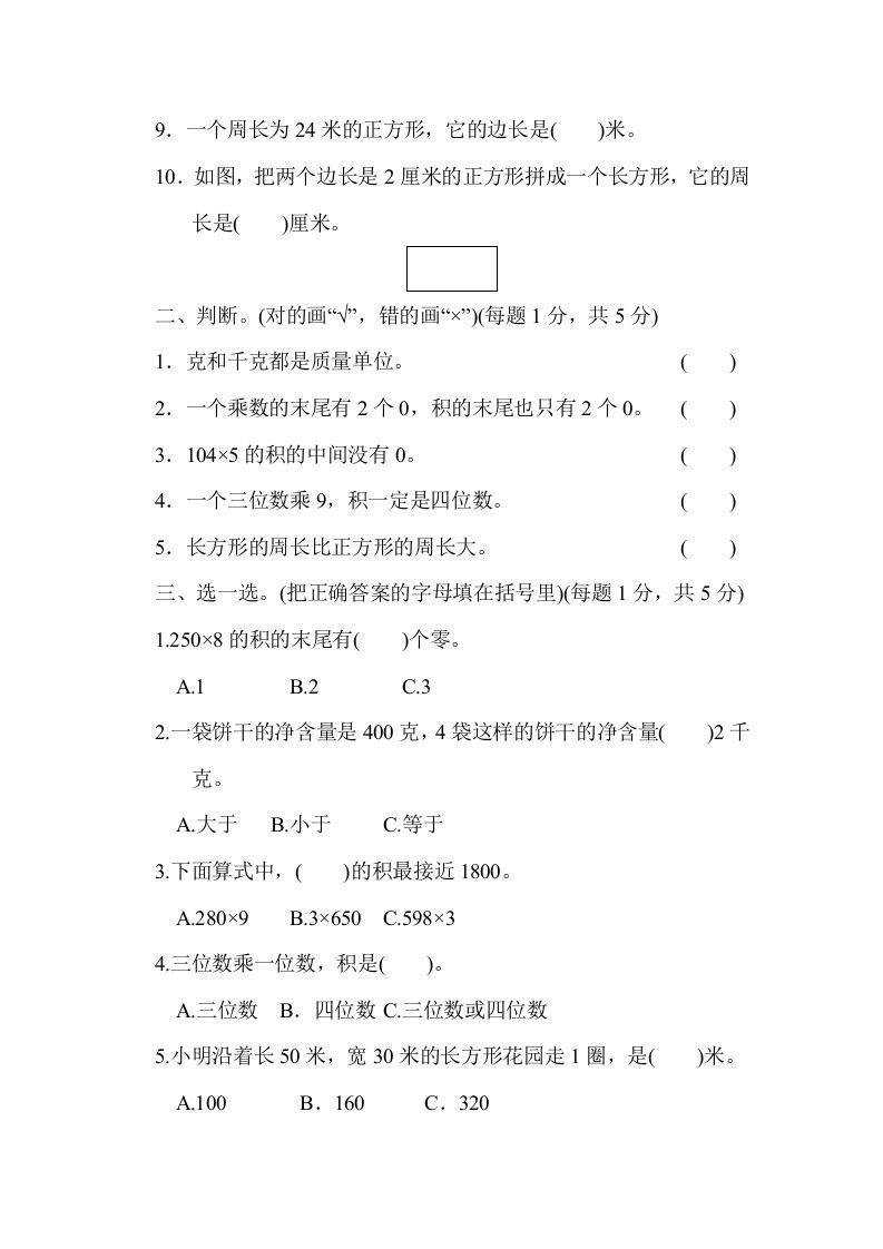
    • 中考真题
  • 高考
    • 高考真题
    • 生物
  • 幼小衔接
    • 幼小避坑
    • 拼音
    • 古诗
    • 控笔
    • 数学专项
    • 英语专项
    • 语文专项
    • 综合资料
  • 一年级
    • 一年级上
    • 一年级下
  • 二年级
    • 二年级上
    • 二年级下
  • 三年级
    • 三年级上
    • 三年级下
  • 四年级
    • 四年级上
    • 四年级下
  • 五年级
    • 五年级上
    • 五年级下
  • 六年级
    • 六年级上
    • 六年级下
  • 七年级
    • 七年级上
    • 七年级下
  • 八年级
    • 八年级上
    • 八年级下
  • 九年级
    • 九年级上
    • 九年级下
开通会员
自用会员
自用会员
自用会员开通自用会员
  • 永久免费下载全部资源
开通自用会员
副业代理
副业代理
副业代理开通副业代理
  • 永久免费下载全部资源
  • 可推广商品、会员,佣金50%
开通副业代理
  • 登录
  • 注册
  • 小升初
    • 语文复习
    • 数学复习
    • 英语复习
    • 简历模版
    • 真题试卷
    • 综合资料
  • 中考
    • 中考真题
  • 高考
    • 高考真题
    • 生物
  • 幼小衔接
    • 幼小避坑
    • 拼音
    • 古诗
    • 控笔
    • 数学专项
    • 英语专项
    • 语文专项
    • 综合资料
  • 一年级
    • 一年级上
    • 一年级下
  • 二年级
    • 二年级上
    • 二年级下
  • 三年级
    • 三年级上
    • 三年级下
  • 四年级
    • 四年级上
    • 四年级下
  • 五年级
    • 五年级上
    • 五年级下
  • 六年级
    • 六年级上
    • 六年级下
  • 七年级
    • 七年级上
    • 七年级下
  • 八年级
    • 八年级上
    • 八年级下
  • 九年级
    • 九年级上
    • 九年级下
开通会员 尊享会员权益
登录
注册
找回密码
  • 首页
  • 三年级
  • 三年级上
  • 数学
  • 正文

三年级数学上册期中检测卷1(苏教版)

langhun的头像_练习题|试卷|知识点|复习提纲
langhun等级-LV1_练习题|试卷|知识点|复习提纲
2025-07-05更新
关注私信
4550
三年级数学上册期中检测卷1(苏教版)_练习题|试卷|知识点|复习提纲
三年级数学上册期中检测卷1(苏教版)
此内容为付费资源,请付费后查看
20积分
自用会员免费副业代理免费
登录购买
大小45.90 KB
页数8
类型docx
付费资源
图片[1]_三年级数学上册期中检测卷1(苏教版)_练习题|试卷|知识点|复习提纲
图片[2]_三年级数学上册期中检测卷1(苏教版)_练习题|试卷|知识点|复习提纲
图片[3]_三年级数学上册期中检测卷1(苏教版)_练习题|试卷|知识点|复习提纲

——预览已结束,还剩5页未读——
开通会员后可免费下载高清完整文档

THE END
数学
喜欢就支持一下吧
点赞0 分享
QQ空间微博QQ好友海报分享复制链接
收藏

上一篇

三年级数学上册学期期末试卷(2)(人教版)

下一篇

【人教三年级】数学上册必背笔记
相关推荐
    三上数学【口算-两三位数乘一位数打卡1000题】_练习题|试卷|知识点|复习提纲

    三上数学【口算-两三位数乘一位数打卡1000题】

    2025-06-02
    20积分256
    【题型专项特训】三年级数学上册第一单元两、三位数乘以一位数专项训练——选择题(苏教版,含答案)_练习题|试卷|知识点|复习提纲

    【题型专项特训】三年级数学上册第一单元两、三位数乘以一位数专项训练——选择题(苏教版,含答案)

    2025-06-03
    20积分322
    三年级数学上册第4课时植树(北师大版)_练习题|试卷|知识点|复习提纲

    三年级数学上册第4课时植树(北师大版)

    2025-01-01
    20积分270
    三(上)苏教版数学第二单元检测卷二_练习题|试卷|知识点|复习提纲

    三(上)苏教版数学第二单元检测卷二

    2025-06-03
    20积分141
    三年级数学上册第九单元广角测试题(人教版)_练习题|试卷|知识点|复习提纲

    三年级数学上册第九单元广角测试题(人教版)

    2025-01-01
    20积分237
    三(上)苏教版数学期中检测卷.4_练习题|试卷|知识点|复习提纲

    三(上)苏教版数学期中检测卷.4

    2025-06-03
    20积分263
    2022-2023学年四川省成都市简阳市简城学区小学三年级上册数学期中试题及答案(Word版)_练习题|试卷|知识点|复习提纲

    2022-2023学年四川省成都市简阳市简城学区小学三年级上册数学期中试题及答案(Word版)

    2025-01-01
    20积分364
    三年级数学上册第6课时过河(2)(北师大版)_练习题|试卷|知识点|复习提纲

    三年级数学上册第6课时过河(2)(北师大版)

    2025-01-01
    20积分433
    三年级数学上册第2课时需要多少钱(北师大版)_练习题|试卷|知识点|复习提纲

    三年级数学上册第2课时需要多少钱(北师大版)

    2025-01-01
    20积分350
  • 练习题|试卷|知识点|复习提纲_一二三四五六七八九年级学习资料下载

    幼小初高全年级练习题|试卷|知识点|复习提纲下载,同步课程更新。

  • Copyright © 2025 · 伴学社 ·
    扫一扫加微信_练习题|试卷|知识点|复习提纲
  • 扫码加QQ_练习题|试卷|知识点|复习提纲

    扫码加QQ

    扫码加微信_练习题|试卷|知识点|复习提纲

    扫码加微信
zibll子比主题
本站同款主题模板
zibll子比主题是一款漂亮优雅的网站主题模板,功能强大,配置简单。
查看详情
创建话题创建版块发布帖子
扫码添加微信_练习题|试卷|知识点|复习提纲
在手机上浏览此页面

登录
没有账号?立即注册
用户名或邮箱
登录密码
找回密码
注册
已有账号,立即登录
设置用户名
设置密码
重复密码