三年级数学下册小学知识点归纳_练习题|试卷|知识点|复习提纲
练习题|试卷|知识点|复习提纲_一二三四五六七八九年级学习资料下载
  • 小升初
    • 语文复习
    • 数学复习
    • 英语复习
    • 简历模版
    • 真题试卷
    • 综合资料
  • 中考
    • 中考真题
  • 高考
    • 高考真题
    • 生物
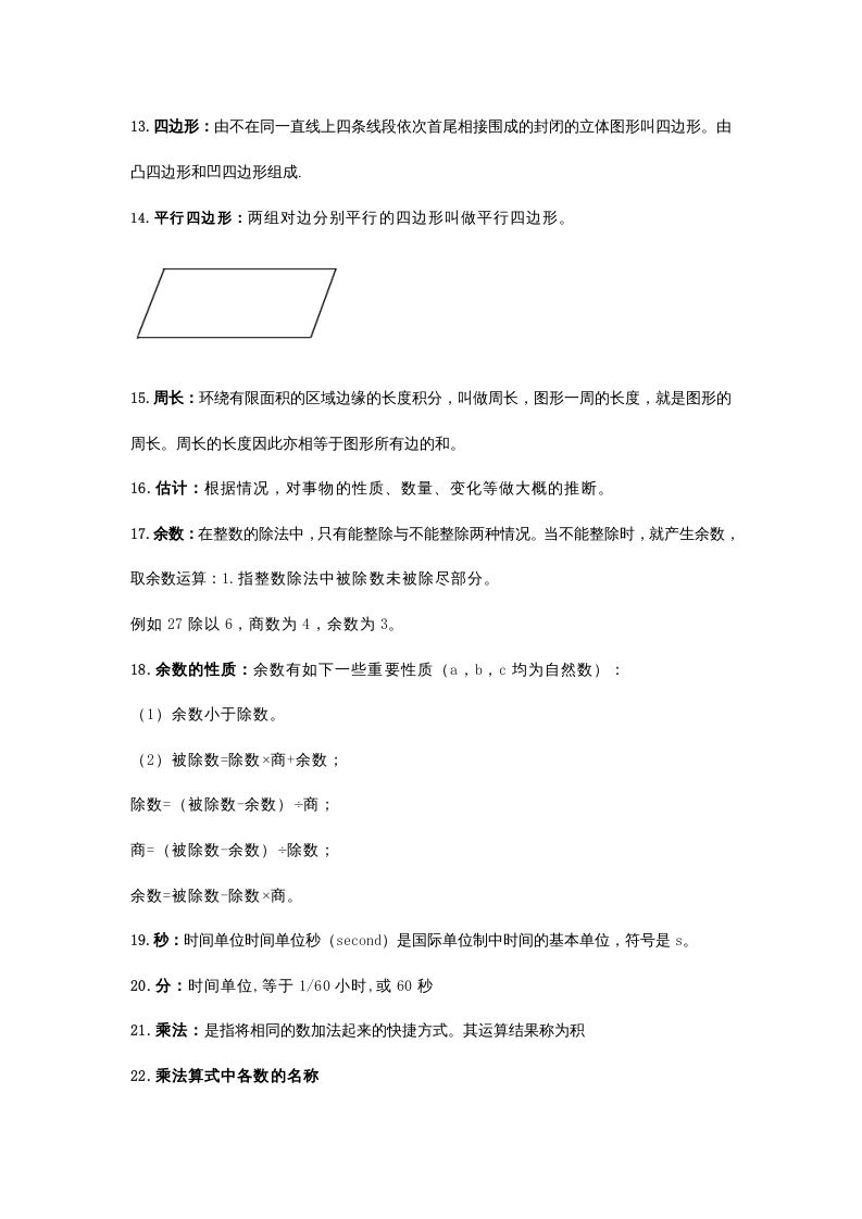
  • 幼小衔接
    • 幼小避坑
    • 拼音
    • 古诗
    • 控笔
    • 数学专项
    • 英语专项
    • 语文专项
    • 综合资料
  • 一年级
    • 一年级上
    • 一年级下
  • 二年级
    • 二年级上
    • 二年级下
  • 三年级
    • 三年级上
    • 三年级下
  • 四年级
    • 四年级上
    • 四年级下
  • 五年级
    • 五年级上
    • 五年级下
  • 六年级
    • 六年级上
    • 六年级下
  • 七年级
    • 七年级上
    • 七年级下
  • 八年级
    • 八年级上
    • 八年级下
  • 九年级
    • 九年级上
    • 九年级下
开通会员
自用会员
自用会员
自用会员开通自用会员
  • 永久免费下载全部资源
开通自用会员
副业代理
副业代理
副业代理开通副业代理
  • 永久免费下载全部资源
  • 可推广商品、会员,佣金50%
开通副业代理
  • 登录
  • 注册
  • 小升初
    • 语文复习
    • 数学复习
    • 英语复习
    • 简历模版
    • 真题试卷
    • 综合资料
  • 中考
    • 中考真题
  • 高考
    • 高考真题
    • 生物
  • 幼小衔接
    • 幼小避坑
    • 拼音
    • 古诗
    • 控笔
    • 数学专项
    • 英语专项
    • 语文专项
    • 综合资料
  • 一年级
    • 一年级上
    • 一年级下
  • 二年级
    • 二年级上
    • 二年级下
  • 三年级
    • 三年级上
    • 三年级下
  • 四年级
    • 四年级上
    • 四年级下
  • 五年级
    • 五年级上
    • 五年级下
  • 六年级
    • 六年级上
    • 六年级下
  • 七年级
    • 七年级上
    • 七年级下
  • 八年级
    • 八年级上
    • 八年级下
  • 九年级
    • 九年级上
    • 九年级下
开通会员 尊享会员权益
登录
注册
找回密码
  • 首页
  • 三年级
  • 三年级下
  • 数学
  • 正文

三年级数学下册小学知识点归纳

langhun的头像_练习题|试卷|知识点|复习提纲
langhun等级-LV1_练习题|试卷|知识点|复习提纲
2025-07-05更新
关注私信
5000
三年级数学下册小学知识点归纳_练习题|试卷|知识点|复习提纲
三年级数学下册小学知识点归纳
此内容为付费资源,请付费后查看
20积分
自用会员免费副业代理免费
登录购买
大小33.50 KB
页数10
类型doc
付费资源
图片[1]_三年级数学下册小学知识点归纳_练习题|试卷|知识点|复习提纲
图片[2]_三年级数学下册小学知识点归纳_练习题|试卷|知识点|复习提纲
图片[3]_三年级数学下册小学知识点归纳_练习题|试卷|知识点|复习提纲

——预览已结束,还剩7页未读——
开通会员后可免费下载高清完整文档

THE END
数学
喜欢就支持一下吧
点赞0 分享
QQ空间微博QQ好友海报分享复制链接
收藏

上一篇

三年级数学下册7练习七迷宫大冲关

下一篇

2022-2023学年浙江省金华市婺城区北师大版三年级下册期末考试数学试卷及答案(Word版)
相关推荐
    三年级下数学期中测试卷3《人教版》_练习题|试卷|知识点|复习提纲

    三年级下数学期中测试卷3《人教版》

    2025-04-09
    20积分459
    三下苏教版数学第九单元检测卷-2_练习题|试卷|知识点|复习提纲

    三下苏教版数学第九单元检测卷-2

    2025-03-23
    20积分123
    三年级下数学两位数除一位数竖式_练习题|试卷|知识点|复习提纲

    三年级下数学两位数除一位数竖式

    2025-05-18
    20积分292
    三下数学应用题专项练习精选题_练习题|试卷|知识点|复习提纲

    三下数学应用题专项练习精选题

    2025-03-04
    20积分304
    三下人教版数学第五单元教材过关卷-2_练习题|试卷|知识点|复习提纲

    三下人教版数学第五单元教材过关卷-2

    2025-03-18
    20积分488
    三下青岛六三制数学【第七单元检测卷.1】_练习题|试卷|知识点|复习提纲

    三下青岛六三制数学【第七单元检测卷.1】

    2025-05-13
    20积分210
    【周长和面积九种类型计算方法总结(练习+答案28页)】三下数学_练习题|试卷|知识点|复习提纲

    【周长和面积九种类型计算方法总结(练习+答案28页)】三下数学

    2025-03-03
    20积分444
    三下人教版数学第五单元教材过关卷-1_练习题|试卷|知识点|复习提纲

    三下人教版数学第五单元教材过关卷-1

    2025-03-18
    20积分151
    三年级下数学第四、五单元测试卷《苏教版》_练习题|试卷|知识点|复习提纲

    三年级下数学第四、五单元测试卷《苏教版》

    2025-04-10
    20积分367
  • 练习题|试卷|知识点|复习提纲_一二三四五六七八九年级学习资料下载

    幼小初高全年级练习题|试卷|知识点|复习提纲下载,同步课程更新。

  • Copyright © 2025 · 伴学社 ·
    扫一扫加微信_练习题|试卷|知识点|复习提纲
  • 扫码加QQ_练习题|试卷|知识点|复习提纲

    扫码加QQ

    扫码加微信_练习题|试卷|知识点|复习提纲

    扫码加微信
zibll子比主题
本站同款主题模板
zibll子比主题是一款漂亮优雅的网站主题模板,功能强大,配置简单。
查看详情
创建话题创建版块发布帖子
扫码添加微信_练习题|试卷|知识点|复习提纲
在手机上浏览此页面

登录
没有账号?立即注册
用户名或邮箱
登录密码
找回密码
注册
已有账号,立即登录
设置用户名
设置密码
重复密码