三年级数学下册期末检测卷(二)_练习题|试卷|知识点|复习提纲
练习题|试卷|知识点|复习提纲_一二三四五六七八九年级学习资料下载
  • 小升初
    • 语文复习
    • 数学复习
    • 英语复习
    • 简历模版
    • 真题试卷
    • 综合资料
  • 中考
    • 中考真题
  • 高考
    • 高考真题
    • 生物
  • 幼小衔接
    • 幼小避坑
    • 拼音
    • 古诗
    • 控笔
    • 数学专项
    • 英语专项
    • 语文专项
    • 综合资料
  • 一年级
    • 一年级上
    • 一年级下
  • 二年级
    • 二年级上
    • 二年级下
  • 三年级
    • 三年级上
    • 三年级下
  • 四年级
    • 四年级上
    • 四年级下
  • 五年级
    • 五年级上
    • 五年级下
  • 六年级
    • 六年级上
    • 六年级下
  • 七年级
    • 七年级上
    • 七年级下
  • 八年级
    • 八年级上
    • 八年级下
  • 九年级
    • 九年级上
    • 九年级下
开通会员
自用会员
自用会员
自用会员开通自用会员
  • 永久免费下载全部资源
开通自用会员
副业代理
副业代理
副业代理开通副业代理
  • 永久免费下载全部资源
  • 可推广商品、会员,佣金50%
开通副业代理
  • 登录
  • 注册
  • 小升初
    • 语文复习
    • 数学复习
    • 英语复习
    • 简历模版
    • 真题试卷
    • 综合资料
  • 中考
    • 中考真题
  • 高考
    • 高考真题
    • 生物
  • 幼小衔接
    • 幼小避坑
    • 拼音
    • 古诗
    • 控笔
    • 数学专项
    • 英语专项
    • 语文专项
    • 综合资料
  • 一年级
    • 一年级上
    • 一年级下
  • 二年级
    • 二年级上
    • 二年级下
  • 三年级
    • 三年级上
    • 三年级下
  • 四年级
    • 四年级上
    • 四年级下
  • 五年级
    • 五年级上
    • 五年级下
  • 六年级
    • 六年级上
    • 六年级下
  • 七年级
    • 七年级上
    • 七年级下
  • 八年级
    • 八年级上
    • 八年级下
  • 九年级
    • 九年级上
    • 九年级下
开通会员 尊享会员权益
登录
注册
找回密码
  • 首页
  • 三年级
  • 三年级下
  • 数学
  • 正文

三年级数学下册期末检测卷(二)

langhun的头像_练习题|试卷|知识点|复习提纲
langhun等级-LV1_练习题|试卷|知识点|复习提纲
2025-07-05更新
关注私信
2020
三年级数学下册期末检测卷(二)_练习题|试卷|知识点|复习提纲
三年级数学下册期末检测卷(二)
此内容为付费资源,请付费后查看
20积分
自用会员免费副业代理免费
登录购买
大小31.00 KB
页数8
类型docx
付费资源
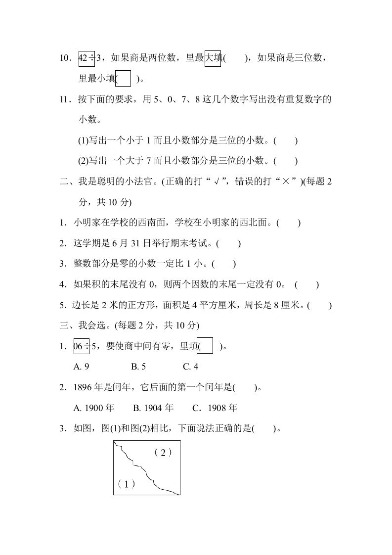
图片[1]_三年级数学下册期末检测卷(二)_练习题|试卷|知识点|复习提纲
图片[2]_三年级数学下册期末检测卷(二)_练习题|试卷|知识点|复习提纲
图片[3]_三年级数学下册期末检测卷(二)_练习题|试卷|知识点|复习提纲

——预览已结束,还剩5页未读——
开通会员后可免费下载高清完整文档

THE END
数学
喜欢就支持一下吧
点赞0 分享
QQ空间微博QQ好友海报分享复制链接
收藏

上一篇

三年级数学下册10练习十进位乘法(1)

下一篇

2022-2023学年山东省济南市章丘区人教版小学三年级下册数学期末试题及答案(Word版)
相关推荐
    三年级数学下册第五单元检测卷2_练习题|试卷|知识点|复习提纲

    三年级数学下册第五单元检测卷2

    2025-01-01
    20积分321
    三年级数学下册口算题(简单的小数加减法)500题(人教版)_练习题|试卷|知识点|复习提纲

    三年级数学下册口算题(简单的小数加减法)500题(人教版)

    2025-01-01
    20积分428
    2022-2023学年重庆市潼南区小学三年级下册数学期末试题及答案(Word版)_练习题|试卷|知识点|复习提纲

    2022-2023学年重庆市潼南区小学三年级下册数学期末试题及答案(Word版)

    2025-01-01
    20积分321
    三下数学-《面积》单元测试_练习题|试卷|知识点|复习提纲

    三下数学-《面积》单元测试

    2025-01-01
    20积分425
    三年级数学下册4.3含有小括号的两步混合运算_练习题|试卷|知识点|复习提纲

    三年级数学下册4.3含有小括号的两步混合运算

    2025-01-01
    20积分389
    【25学年人教版三下数学期末拔尖测试卷二(含答案5页)_练习题|试卷|知识点|复习提纲

    【25学年人教版三下数学期末拔尖测试卷二(含答案5页)

    2025-06-24
    20积分445
    三下冀教版数学期中考试试卷-2_练习题|试卷|知识点|复习提纲

    三下冀教版数学期中考试试卷-2

    2025-04-05
    20积分466
    三年级数学下册人教版3年级下-衔接题_练习题|试卷|知识点|复习提纲

    三年级数学下册人教版3年级下-衔接题

    2025-01-01
    20积分433
    三下冀教版数学【第二单元测试卷.1】_练习题|试卷|知识点|复习提纲

    三下冀教版数学【第二单元测试卷.1】

    2025-05-13
    20积分409
  • 练习题|试卷|知识点|复习提纲_一二三四五六七八九年级学习资料下载

    幼小初高全年级练习题|试卷|知识点|复习提纲下载,同步课程更新。

  • Copyright © 2025 · 伴学社 ·
    扫一扫加微信_练习题|试卷|知识点|复习提纲
  • 扫码加QQ_练习题|试卷|知识点|复习提纲

    扫码加QQ

    扫码加微信_练习题|试卷|知识点|复习提纲

    扫码加微信
zibll子比主题
本站同款主题模板
zibll子比主题是一款漂亮优雅的网站主题模板,功能强大,配置简单。
查看详情
创建话题创建版块发布帖子
扫码添加微信_练习题|试卷|知识点|复习提纲
在手机上浏览此页面

登录
没有账号?立即注册
用户名或邮箱
登录密码
找回密码
注册
已有账号,立即登录
设置用户名
设置密码
重复密码