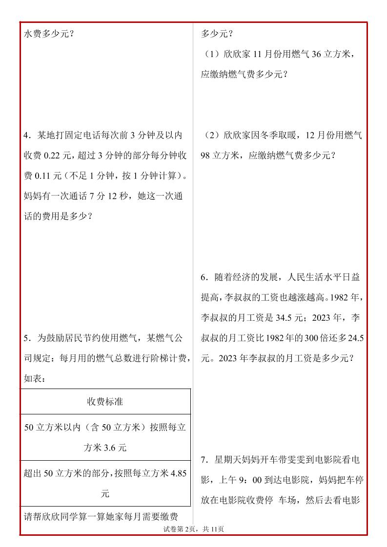
五上人教版数学【期末必考应用题母题50道】langhun2025-07-04更新关注私信2860五上人教版数学【期末必考应用题母题50道】此内容为付费资源,请付费后查看20积分自用会员免费副业代理免费登录购买大小2.17 MB页数37类型pdf付费资源 ——预览已结束,还剩35页未读——开通会员后可免费下载高清完整文档 THE END数学 喜欢就支持一下吧点赞0 分享QQ空间微博QQ好友海报分享复制链接收藏